业务热线:

027-86925668

公司动态
网络药理学+分析对接,探索葛根在肥胖调节中的作用!!

网络药理学+分析对接,探索葛根在肥胖调节中的作用!!

葛根(PR)富含黄酮类、三萜类、皂苷、多糖等化学成分。肥胖和各种慢性疾病不仅对人们的健康构成巨大威胁,而且给人们带来沉重的经济负担和医疗投入。...

2025-01-22

探索沙棘种子乙酸乙酯提取物作为天然愈合剂促进伤口修复的潜在机制!!

探索沙棘种子乙酸乙酯提取物作为天然愈合剂促进伤口修复的潜在机制!!

沙棘(HippophaerhamnoidesL.)因其营养价值而被中国国家卫生委员会指定为“药食同源”水果。在中国传统民族医药中,沙棘常用于治疗烧伤、溃疡和胃溃疡...

2025-01-22

IF6.7/Q1,代谢组学和网络药理学揭示麝香保心丸抗动脉粥样硬化的作用机制!

IF6.7/Q1,代谢组学和网络药理学揭示麝香保心丸抗动脉粥样硬化的作用机制!

动脉粥样硬化是一种以血管内皮发生脂质病变为特征的疾病,仍然是导致全球死亡的一个主要因素。麝香保心丸(SBP)已被用于治疗多种心血管疾病,但其复杂...

2025-01-22

IF12.4,单细胞分析揭示了乳腺癌亚型形成过程中的模拟进化!!

IF12.4,单细胞分析揭示了乳腺癌亚型形成过程中的模拟进化!!

干细胞或祖细胞的前身通过遗传和表观遗传程序赋予癌细胞发育的可塑性和独特的细胞特性。目前还没有利用新技术对乳腺癌的起源细胞进行全面鉴定和绘图,...

2025-01-22

IF6.7/Q1,代谢组+网络药理学揭示黄芪皂苷IV对酒精性肝病的保护作用!

IF6.7/Q1,代谢组+网络药理学揭示黄芪皂苷IV对酒精性肝病的保护作用!

酒精性肝病(ALD)是造成肝损伤的重要因素。然而,治疗ALD的临床方案却很有限。黄芪皂苷IV(AST-IV)是从黄芪(AM)中分离出来的一种皂苷。本研究旨在...

2025-01-22

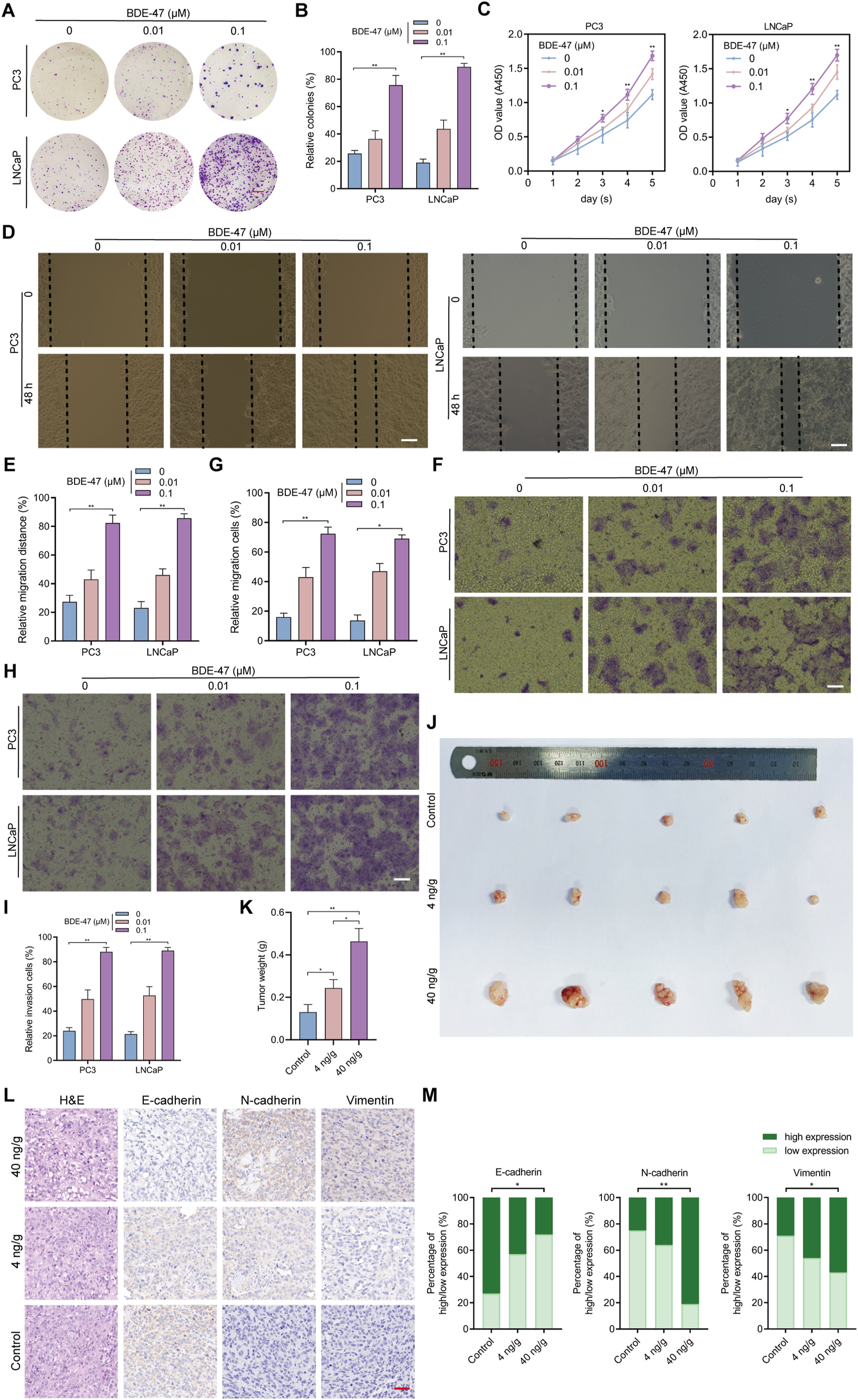
网络药理学+分子对接+实验验证,揭示了罗汉松树脂素在前列腺癌中的抗转移潜力

网络药理学+分子对接+实验验证,揭示了罗汉松树脂素在前列腺癌中的抗转移潜力

罗汉松树脂素(MAT)是一种植物木质素,因其在乳腺癌和前列腺癌等激素敏感性癌症中的抗癌特性而闻名,在治疗转移性前列腺癌(mPC)方面提供了一条有前...

2025-01-21

网络药理学+分子对接,开发双疾病药食同源药物,并实验解析了机制!

网络药理学+分子对接,开发双疾病药食同源药物,并实验解析了机制!

抑郁症和焦虑症是常见的精神疾病,而目前使用的化学药物通常会产生严重的不良反应。中国拥有丰富的药食两用中草药,以其安全有效而著称。本研究旨在利...

2025-01-21

Q1区7.7分,国自然热点研究案例:网络毒理学+分析对接+乳酸化+实验机制解析!!!

Q1区7.7分,国自然热点研究案例:网络毒理学+分析对接+乳酸化+实验机制解析!!!

2025-01-21

网络药理学、分子对接和实验验证,一举斩获6分佳绩!

网络药理学、分子对接和实验验证,一举斩获6分佳绩!

2025-01-16

生信分析+实验验证,力斩11分佳作,可复现性强!!!

生信分析+实验验证,力斩11分佳作,可复现性强!!!

外伤、手术、烧伤和蚊虫叮咬都会造成皮肤损伤,并可能导致被称为“增生性”疤痕的厚而隆起的疤痕。肥厚性瘢痕是一种因成纤维细胞过度增殖而导致皮肤异...

2025-01-16