科研界的“黑神话”,影像组学生信分析,轻松发高分!
题目:通过三期CT的深度学习影像组学模型对肝硬化患者肝细胞癌的早期预警:一项回顾性、多中心、队列研究
英文名:Early warning of hepatocellular carcinoma in cirrhotic patients by three-phase CT-base.d deep learning radiomics model: a retrospective, multicentre, cohort study
杂志:eClinicalMedicine
影响因子:9.6
发表时间:2024年8月
研究背景:肝细胞癌(HCC)的诊断通常会有延迟,这给全球医疗保健系统带来了巨大负担,最终由于治疗干预延迟而导致患者预后不良。影像组学结合了医学成像、计算机科学和统计学的专业知识,借助深度学习算法可以能够识别以前无法检测到的细微图像特征,提高影像组学的准确性和效率,从而提高诊断HCC的灵敏度和特异性,因此,作者采用三个时期患者的扫描(CT)数据,通过深度学习影像组学和临床变量来开发和验证了一个模型(ALARM),该模型可以对肝硬化患者的肿瘤发生进行早期预警。
研究思路:
选取2018年6月至2020年1月期间在11个中心研究的1858名肝硬化患者,在最终诊断为HCC或非HCC的前3-12个月里,收集了三期CT图像和实验室结果。使用影像组学和深度学习技术,在发现队列(n=924)中开发了早期预警模型(ALARM),然后在内部验证队列(n=231)和来自10个外部中心的外部验证队列(n=703)中进行了验证。ALARM作为一个综合模型,将影像组学和深度学习评分与aMAP HCC风险评分相结合,可以提前识别大多数HCC发生个体。ALARM具有在临床环境中实际实施的潜力,可以对肝硬化患者的肿瘤发生进行早期预警。

图1
研究结果:
1、患者特征
本研究共纳入来自11个中心的1858例符合条件的患者,其中1836例(98.82%)患者来自PreCar队列,这其中括67例HCC患者;另外22例患者(1.18%,均为HCC病例)来自南方医院的门诊患者和Search-B队列。在这些患者中,924名被分配到发现队列,231名被分配到内部验证队列,703名被分配到外部验证队列。发现队列中的45名参与者(4.9%)、内部验证队列中的13名参与者(5.6%)和外部验证队列中的31名参与者(4.4%)在3-12个月的随访CT扫描后被诊断出患HCC。从CT检查到诊断为0、A、B、C和D期HCC的平均时间间隔分别为6.0、6.8、7.2、11.0和9.7个月。患者特征如表1所示。

表1
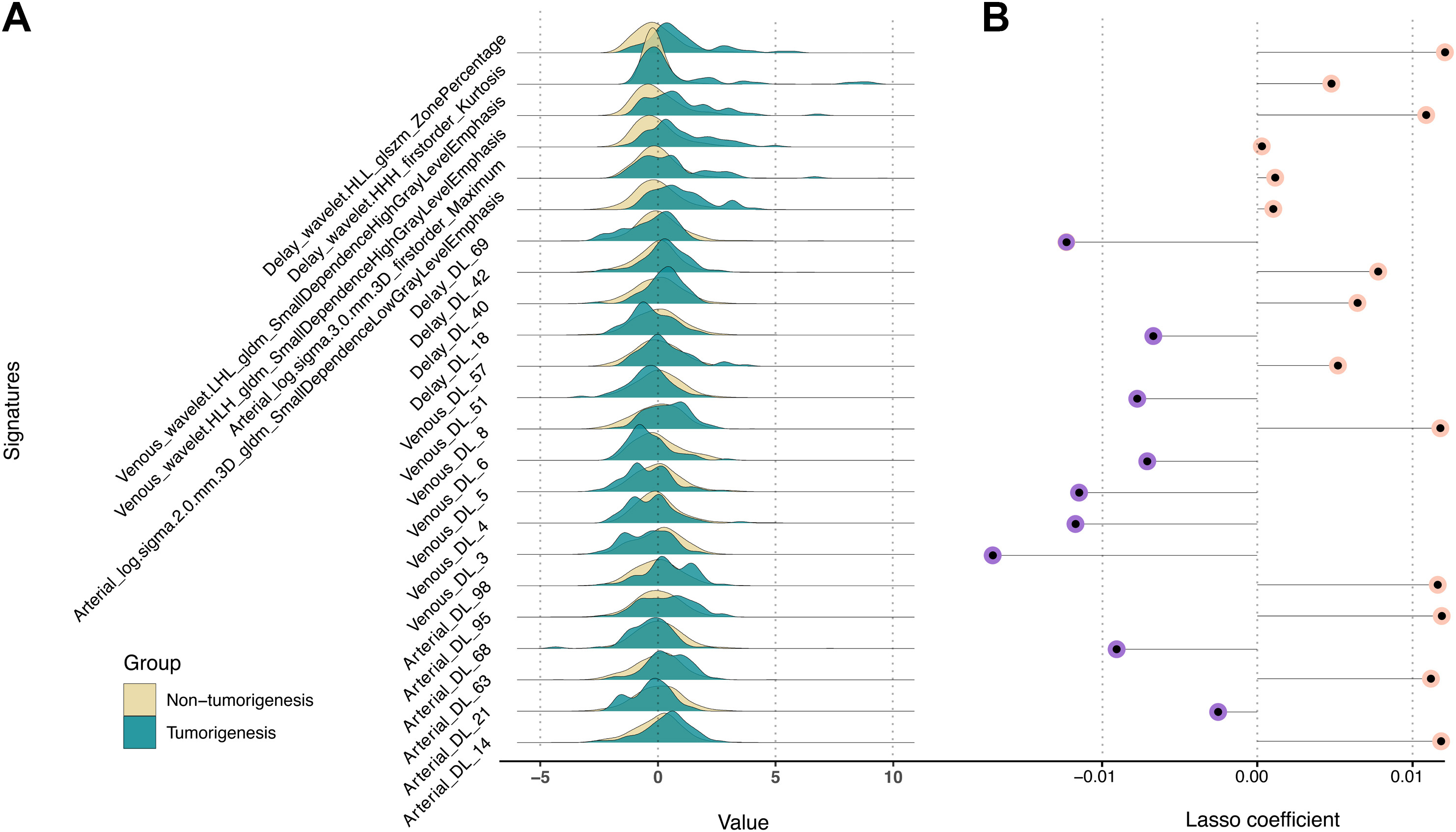
2、图像特征分析
基于每位患者每个阶段的CT影像,总共提取了1223个特征,因此,在三个检测阶段,总共产生了3669个特征。从每位患者的Fine-tuned 3D ResNet50的平均池化层中获得了100×3个深度学习特征。在特征选择过程之后,确定了6个影像组学特征和17个深度学习特征,分别用于构建单特征模型和计算影像组学和深度学习分数。Mann-Whitney U检验表明,是否会发生HCC的患者在影像组学评分、深度学习评分和aMAP评分方面存在显著差异。此外,多变量线性回归分析显示,这些特征评分都是区分肝硬化患者恶性进展的独立标志物。


图2
3、ALARM模型的构建和验证
ALARM模型是通过使用临床评分、放射组学评分和深度学习评分作为三个单独的协变量来拟合逻辑回归模型开发的。对于临床评分,作者尝试了将临床变量与放射组学评分和深度学习评分进行各种组合,包括aMAP、年龄、性别、总胆红素、白蛋白、血小板计数和AFP。结果表明,放射学评分、深度学习评分和aMAP评分的组合明显优于其他组合。即使AFP包含在这些变量中,根据Delong检验,他们的表现也没有显著改善。因此,选择aMAP评分作为临床评分中的变量。此外,作者发现ALARM表现出了很好的区分性能,这在发现队列、内部验证队列、外部验证队列中通过自举验证得到了证实(图3)。作者还对每个队列进行了交叉验证,并证明了模型在不同折叠下的稳定性能,进一步证实了方法的可靠性。DeLong检验显示,ALARM和单特征模型之间存在统计学上的显著差异(P<0.05),表明ALARM在预测肝硬化患者短期HCC发展方面表现出色。还将ALARM的性能与使用NRI和IDI分析的单特征模型的性能进行了比较,结果表明,ALARM具有outstanding的性能。校准曲线显示,ALARM生成的预测概率与实际结果之间存在很强的一致性(图4A)。此外,决策曲线分析结果表明与单一特征模型相比,ALARM在临床决策中具有更优越的优势(图4B)。此外,亚组分析表明,无论年龄、性别和AFP水平如何,ALARM的性能都是一致的。

图3

图4
4、肝硬化患者的风险分层
SMOTE过采样后,使用x-tile软件在新生成的发现队列中确定了0.21和0.65的best阈值后,患者被分为三组:高风险、中等风险、低风险组。结果显示,高风险(n=221,11.9%)和中等风险(n=433,23.3%)组(占94.4%(84/89)的HCC患者)的HCC发生率明显高于低风险组(n=1204,4.8%)(24.3% vs6.4% vs0.42%,P<0.001)(图5)。此外,ALARM通过采用0.21的阈值,实现了HCC发展预警的平均提前期为7.2个月,33.3%的患者在临床诊断前不到6个月就得到了预警,32.1%在6到9个月之间,34.5%在9到12个月之间。在上限阈值下,发现队列、内部验证队列和外部验证队列的特异性值分别为0.899(95%CI:0.879-0.918)、0.889(95%CI:8.850-0.930)和0.926(95%CI:0.906-0.945)。在较低的阈值下,发现队列、内部验证队列和外部验证队列的敏感性值分别为0.933(95%CI:0.917-0.949)、0.923(95%CI:8.889-0.957)和0.944(95%CI:0.955-0.981)。

图5
总结:本文的临床变量的深度学习影像组学生信分析方法新颖,作者也调研过,没有人用这个方式做,其次是用多中心,大量的样本数据来分析,本文没有做下游实验验证,能发一区9.6分,可见影像组学生信分析潜力巨大,傲星生物提供多种高阶方案的影像组学生信服务,另有完善的下游验证、机制研究服务,一对一专属服务为您排忧解难,助您轻松应对毕业和晋升!


