网络药理学+多组学+机器学习+动物实验,揭秘中药抗银屑病核心机制!
题目:复方青带胶囊治疗银屑病的多靶点机制:多组学分析及实验验证
英文名:Multi-Target Mechanism of Compound Qingdai Capsule for Treatment of Psoriasis: Multi-Omics Analysis and Experimental Verification
杂志::Drug Design, Development and Therapy
影响因子:5.1
发表时间:2025年6月18日
研究背景:银屑病是一种受遗传和自身免疫因素影响的慢性炎症性皮肤病,以丘疹、红斑、银白色鳞屑性皮损为特征,全球患病率约2-3%,目前其病因和发病机制尚未完全明确。复方青带胶囊(CQC)作为经典中成药,具有清热解毒、活血化瘀、祛风止痒等功效,临床治疗银屑病疗效显著,但具体分子机制仍不清楚。
研究思路:通过生物信息学分析筛选差异表达基因(DEGs)和微小RNA(DEMs),进行KEGG富集构建致病通路网络,通过STRING和Cytoscape进行PPI网络分析及GO、KEGG富集;采用Lasso回归、随机森林和SVM机器学习算法筛选核心靶点,ROC曲线验证鉴别能力,分子对接评估结合亲和力;构建IMQ诱导银屑病样大鼠模型,通过PASI评分、HE染色、脾指数和胸腺指数验证CQC疗效,运用qRT-PCR和ELISA检测核心靶点mRNA和蛋白表达,阐明CQC治疗银屑病的多靶点多通路机制。

图1
研究结果:
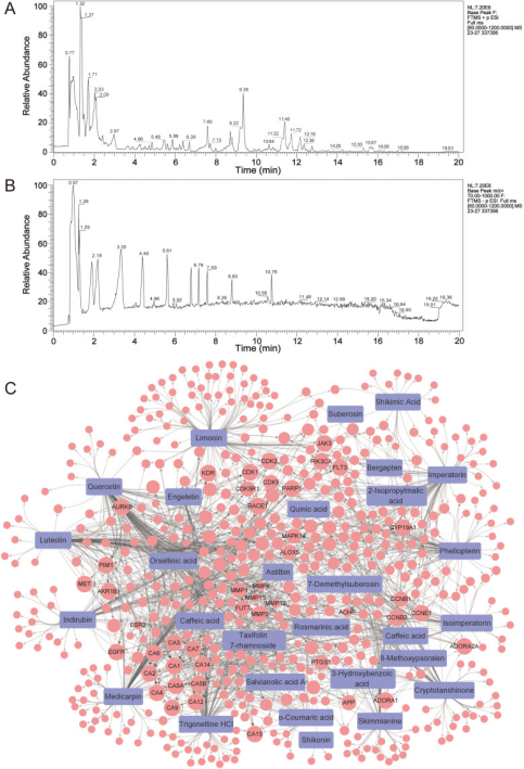
1、银屑病相关差异表达基因(DEGs)和差异表达微小RNA(DEMs)分析及银屑病致病通路网络构建
对GSE201827和GSE174763数据集进行数据分析,(PCA)结果显示两个数据集的NL组和LS组大部分样本聚类趋势明显(图2A、C),共筛选出863个差异表达基因(DEGs),其中上调基因492个、下调基因371个(图2B),其中上调miRNA33个、下调miRNA33个(图2D)。图2E展示了银屑病相关靶基因的KEGG通路富集结果。通过KEGG数据库检索和文献查阅,整合这些通路及银屑病相关靶基因,成功构建了银屑病致病通路网络(图2F)。


图2
2、复方青带胶囊(CQC)的主要成分及靶点
对CQC质谱分析共鉴定出199种不同的化学成分,构建CQC成分-靶点网络并可视化成分与靶点的相互作用(图3C),该网络包含525个节点和1323条边,其中紫色方块代表主要成分,红色圆圈代表靶点。

图3
3、复方青带胶囊(CQC)抗银屑病候选靶点的蛋白质-蛋白质相互作用(PPI)及富集分析
韦恩图(图4A)显示,在DEMs相关基因、DEGs和CQC相关靶点中鉴定出31个交集基因,将这些候选靶点上传至STRING数据库获取基因间相互作用信息,筛选出Top15靶点作为hub基因(图4B)。
候选靶点的GO富集分析(图4C)显示,CQC的抗银屑病作用主要集中在核染色体分离、细胞周期蛋白依赖性蛋白激酶活性调节等生物学过程,KEGG分析表明,CQC抗银屑病候选靶点参与多条通路,主要包括细胞周期、p53信号通路、PI3K-Akt信号通路、IL-17信号通路、AMPK信号通路、FOXO信号通路、PPAR信号通路等(图4D)。
图4
4、多机器学习算法筛选复方青带胶囊(CQC)抗银屑病核心靶点
采用Lasso回归算法进行建模和交叉验证(图5 A)。交叉验证分析中,虚线对应lambda.min,代表最 优模型拟合(图5B),此时模型识别出13个不同基因(图5C)。ROC曲线分析表明模型准确性良好(图5D)。在随机森林分析中确定误差率最小时对应的最 优决策树数量为“ntree=175”(图5E),该模型训练集AUC值为0.9793,测试集AUC值为0.9333,表明模型具有可用性和准确性(图5F)。图5G展示了基于平均减少基尼指数(MeanDecreaseGini)的候选靶点排名。随后选择径向基核函数建立SVM最 优模型(图5L),绘制韦恩图(图5M),最终获得6个CQC抗银屑病核心靶点。
图5
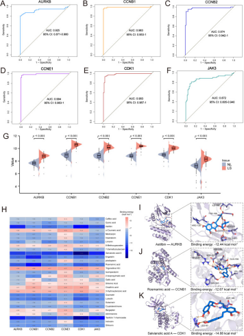
5、基于ROC曲线和分子对接验证复方青带胶囊(CQC)抗银屑病核心靶点
ROC曲线分析显示,6个核心靶点具有较高的诊断准确性:AURKB(图6A,AUC=0.925,95%CI:0.871-0.980)、CCNB1(图6B,AUC=0.983,95%CI:0.953-1.000)、CCNB2(图6C,AUC=0.974,95%CI:0.942-1.000)、CCNE1(图6D,AUC=0.994,95%CI:0.983-1.000)、CDK1(图6E,AUC=0.983,95%CI:0.967-1.000)、JAK3(图6F,AUC=0.872,95%CI:0.805-0.940),表明这些核心靶点具有良好的银屑病诊断潜力。与NL组相比,LS组中AURKB、CCNB1、CCNB2、CCNE1、CDK1和JAK3的基因表达水平显著升高(图6G,p<0.001)。
采用分子对接方法计算CQC29种主要成分与核心靶点的结合亲和力。如图6H所示,67.2%的结合能小于-7.0kcal/mol,橙皮素和迷迭香酸均与CCNB1具有高结合亲和力,所有复合物构象如图6I-K所示。
图6
6、复方青带胶囊(CQC)对咪喹莫特(IMQ)诱导的银屑病样大鼠症状的影响
实验设计的整体框架和时间线如图7A所示。图7B显示,在第1-8天的建模期内,四组建模大鼠的IMQ诱导脱毛背部皮肤出现明显的红色或深红色,皮损增厚、浸润显著,表面几乎均覆盖片状鳞屑,逐渐发展为银屑病样皮损;PASI评分评估结果(图7C-F)显示,在第1-8天的建模期内,所有建模组大鼠的鳞屑、红斑、浸润评分及PASI总分均逐渐升高;HE染色分析(图7G)表明,IMQ诱导的皮损表现出银屑病的典型病理特征,包括角化过度、角化不全、Munro微脓肿形成、颗粒层消失、棘层增厚、真皮毛细血管扩张,以及表皮和真皮内大量炎症因子浸润。
如图7H和7I所示,IMQ组大鼠的脾指数和胸腺指数升高,而经MTX给药和不同剂量CQC处理后,脾指数和胸腺指数均明显降低。值得注意的是,在CQC处理组中,大鼠脾指数的降低程度与给药剂量呈相关性,胸腺指数也呈现类似趋势。
图7
7、复方青带胶囊(CQC)对银屑病样大鼠皮肤组织核心基因表达水平的调控作用
qRT-PCR结果(图8)显示,与对照组(Con)相比,IMQ组大鼠皮肤组织中AURKB、CCNB1、CCNB2、CCNE1、CDK1和JAK3的mRNA表达水平显著上调,这与GSE201827数据集核心靶点表达变化一致(图6G);与IMQ组相比,不同剂量CQC能显著下调所有核心靶基因表达,而MTX对AURKB和CDK1表达无显著影响。
图8
ELISA检测核心靶点蛋白表达水平结果见图9,与对照组(Con)相比,IMQ组大鼠皮肤组织中AURKB、CCNB1、CCNB2、CCNE1和CDK1表达显著上调,JAK3表达无显著变化;与IMQ组相比,不同剂量的CQC和MTX均能显著下调所有核心靶点蛋白表达。
图9
总结:本文通过整合多组学分析、系统药理学、机器学习、分子对接及动物实验,系统探究复方青带胶囊(CQC)治疗银屑病的分子机制。研究证实CQC通过多成分作用于核心靶点,介导信号通路,发挥抗炎和抑制增殖作用,为临床应用提供科学依据。但存在IMQ模型急性、缺乏体外验证等局限,未来需进一步完善。


