业务热线:

027-86925668

公司动态
反向网络药理学+多组学+肠道菌群/RTK-PKCα轴,双重机制破解自身免疫性肾损伤难题!

反向网络药理学+多组学+肠道菌群/RTK-PKCα轴,双重机制破解自身免疫性肾损伤难题!

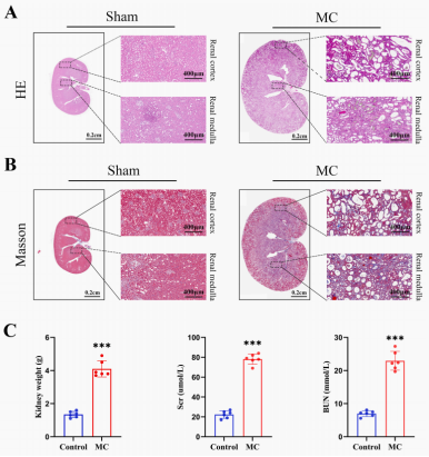
题目:甘草酸通过调节肠道菌群失调和调控RTK-PKCα轴减轻MRL/lpr小鼠肾损伤:来自反向网络药理学的见解英文名:Glycyrrhizin alleviates renal damage...

2026-04-01

网络药理学+多组学+机器学习+动物实验,揭秘中药抗银屑病核心机制!

网络药理学+多组学+机器学习+动物实验,揭秘中药抗银屑病核心机制!

题目:复方青带胶囊治疗银屑病的多靶点机制:多组学分析及实验验证英文名:Multi-Target Mechanism of Compound Qingdai Capsule for Treatment

2026-04-01

微观世界的“安全侦探”:揭秘毒理学动物模型如何为药物“排雷”

微观世界的“安全侦探”:揭秘毒理学动物模型如何为药物“排雷”

您好!这里是武汉傲星生物。在我们的日常科研工作中,经常会遇到客户提出这样的问题:“我新合成的这个化合物,想开发成新药,但它安全吗?会不会对器...

2026-02-27

肠道也“emo”了?揭秘肠易激综合征的“压力制造机”——束缚应激大鼠模型

肠道也“emo”了?揭秘肠易激综合征的“压力制造机”——束缚应激大鼠模型

一只大鼠被医用绷带轻轻束缚,每天两小时,连续四周,它的肠道正悄悄发生着与千万IBS患者相似的变化。这份实验记录不仅揭示了压力如何“重塑”肠道,更...

2026-02-05

IF:8.1,卵巢癌+GJB2+铜死亡+细胞实验与生信分析,揭示新型预后标志物,助力精准治疗突破!

IF:8.1,卵巢癌+GJB2+铜死亡+细胞实验与生信分析,揭示新型预后标志物,助力精准治疗突破!

题目:GJB2作为一种新的与卵巢癌免疫浸润和铜增生相关的预后生物标志物英文名:GJB2 as a novel prognostic biomarker associated with immune i

2026-01-28

IF:8.3,网络药理学+转录组+蛋白质组,解析大黄素对食管鳞状细胞癌糖酵解和氧化磷酸化的双重攻击!

IF:8.3,网络药理学+转录组+蛋白质组,解析大黄素对食管鳞状细胞癌糖酵解和氧化磷酸化的双重攻击!

题目:靶向肿瘤代谢:大黄素对食管鳞状细胞癌糖酵解和氧化磷酸化的双重攻击英文名:Targeting tumor metabolism: The dual attack of emodin on glyc

2026-01-26

IF:5.9,生信套路解锁新疾病:多组学+机器学习双引擎驱动,3天出稿不是梦!

IF:5.9,生信套路解锁新疾病:多组学+机器学习双引擎驱动,3天出稿不是梦!

题目:基于分子亚型的免疫相关标记预测肝细胞癌预后和免疫治疗效果英文名:An immune-related signature based on molecular subtypes for predi

2026-01-14

IF 6.2!这套“万金油”MR组合拳也太强了!【两样本MR +共定位+多变量MR】三连发,直接锁定关键因果信号!

IF 6.2!这套“万金油”MR组合拳也太强了!【两样本MR +共定位+多变量MR】三连发,直接锁定关键因果信号!

题目:南亚血统人群血脂异常和心血管疾病的蛋白质靶点的鉴定:孟德尔随机化研究英文名:Identification of protein targets for dyslipidaemia and ca...

2026-01-14

IF:8.3,网络药理学+16S+代谢组+转录组,解析抑制炎症巨噬细胞活化改善结肠炎机制!

IF:8.3,网络药理学+16S+代谢组+转录组,解析抑制炎症巨噬细胞活化改善结肠炎机制!

傲星生物深耕生信分析十余载,有丰富的实验方案、完善的下游验证、机制研究服务,一对一专属服务为您排忧解难,助您轻松应对毕业和晋升!

2025-12-25

失眠之鼠:揭秘多平台水环境法构建睡眠剥夺小鼠模型

失眠之鼠:揭秘多平台水环境法构建睡眠剥夺小鼠模型

夜深了,你是否还在捧着手机“报复性熬夜”?第二天又拖着疲惫的身躯懊悔不已?我们都知道睡眠不足危害健康,但具体如何危害?科学家们又是如何精准...

2025-10-21