9分+生信分析,揭秘铜死亡:机器学习与单细胞分析的强强联合!
题目:单细胞和Bulk-RNA测序揭示了与脑海绵状血管畸形中铜凋亡相关的免疫浸润景观
英文名:Single-cell and bulk RNA-seq unveils the immune infiltration landscape associated with cuproptosis in cerebral cavernous malformations
杂志:Biomarker Research
影响因子:9.5
发表时间:2024年6月
研究背景:脑海绵畸形(CCMs)是一种先天性神经血管畸形,以散发性或家族性形式发生于青壮年。其发病机制和best治疗方法仍不清楚。铜通过引发细胞增殖、血管生成和代谢,参与了癌症的发生和发展。本研究旨在探讨铜死亡的分子特征,铜死亡是一种新发现的细胞死亡类型,与CCMs的发展有关。
研究思路:对15个CCM样本和6个对照样本Bulk-RNA数据进行了分析,并根据铜死亡相关基因(CRGs)的表达水平进行了一致性聚类,将CCM样本聚类为两个亚型。然后识别了亚型之间的差异表达基因和免疫浸润。使用包括LASSO和随机森林在内的机器学习算法,筛选出与铜凋亡相关的CCM的枢纽基因。此外,通过通路富集和相关性分析,探索了枢纽基因的功能以及它们与CCM免疫表型的关联。然后使用外部数据集进行验证。最后,利用单细胞RNA-seq数据集上的Cellchat算法,我们探索了这些枢纽基因在CCM细胞间通讯中的潜在机制。

图1
研究结果:
1、铜死亡相关基因(CRGs)的表达和脑海绵畸形(CCMs)中免疫浸润分析
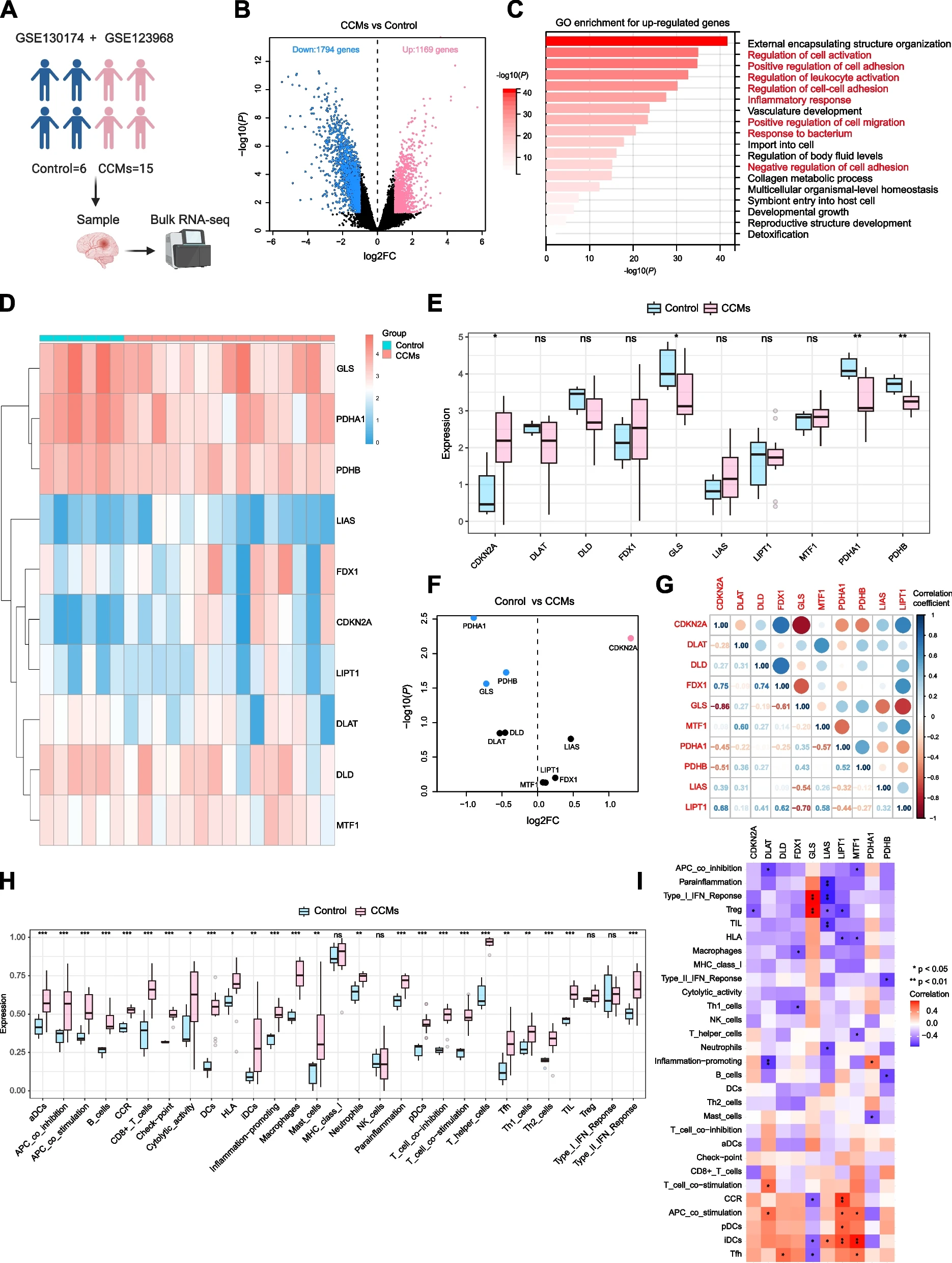
分析了21名患者的表达谱数据,其中包括6名对照组患者和15名CCMs组患者(图2A)共有2963个DEGs,1169个基因上调,1794个基因下调(图2B)。GO富集分析发现,上调基因主要富集在与免疫和血管生成相关的GO项中(图2C)。CRGs是来源以前发表的一篇文章,作者进一步研究CRGs在CCMs差异基因中的表达模式,结果表明,CDKN2A、GLS、PDHA1和PDHB这四个CRGs在对照组和CCMs组之间表现出明显的表达差异(图2D-F)。FDX1和LIAS在CCMs中的表达有所增加,但没有明显差异(图2E、F)。鉴于CCMs中上调的DEGs主要富集在CCMs的免疫调节中(图2G)。CIBERSORT免疫浸润表明CCMs中的免疫细胞明显增多,包括巨噬细胞、树突状细胞(DC)、B细胞和T细胞(图2H)。对CRGs与免疫细胞之间关系的分析表明,大多数CRGs与CCR(C-C趋化因子接收器)、T细胞协同刺激、APC(抗原呈递细胞)协同刺激、DCs和Tfh(T滤泡辅助细胞)呈正相关。在相反,它们与APC协同抑制、副炎、Treg(调节性T细胞)、IIFN型反应、TIL(肿瘤浸润淋巴细胞)、HLA(人类白细胞抗原)和大吞噬细胞(图 2I)。

图2
2、基于CRGs表达的CCM聚类分析、功能富集分析
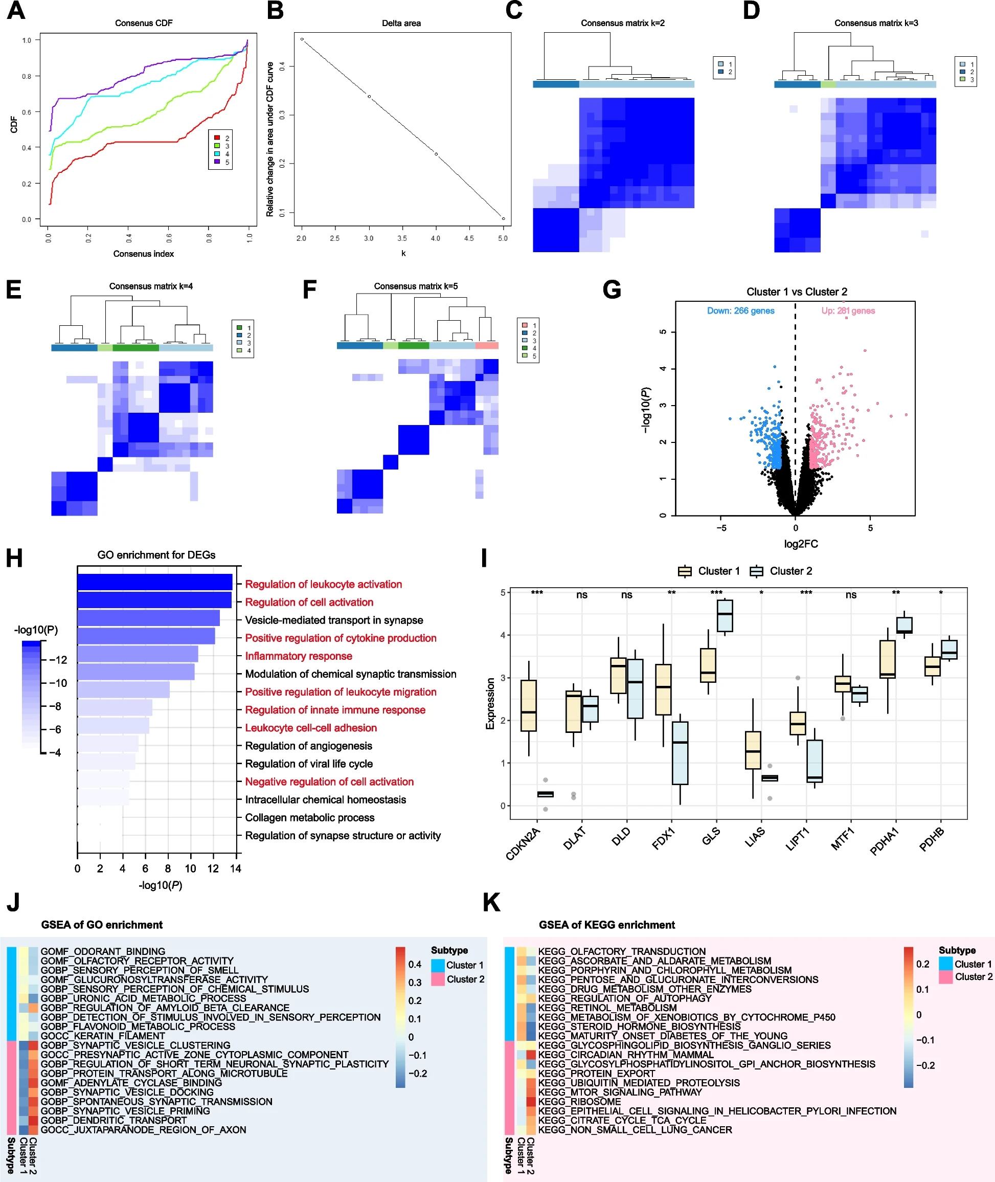
基于共识聚类方法以及筛选的差异CRGs来研究CCMs的铜死亡模式。分析结果显示,在k=2时,两个样本群集之间的区别更加明显,从而建立了两个不同的群集(图3A-F)。火山图被绘制出来以展示两个群集之间的差异表达基因(DEGs)分布,当群集1与群集2比较时,包括281个上调基因和266个下调基因(图3G)。GO富集分析显示,DEGs主要富集在免疫调节、血管发育和突触(图3H)。群集内CRGs的表达,并确定了七个表现出差异表达的基因(图3I)。
图3
3、与不同亚型CCM相关的枢纽基因
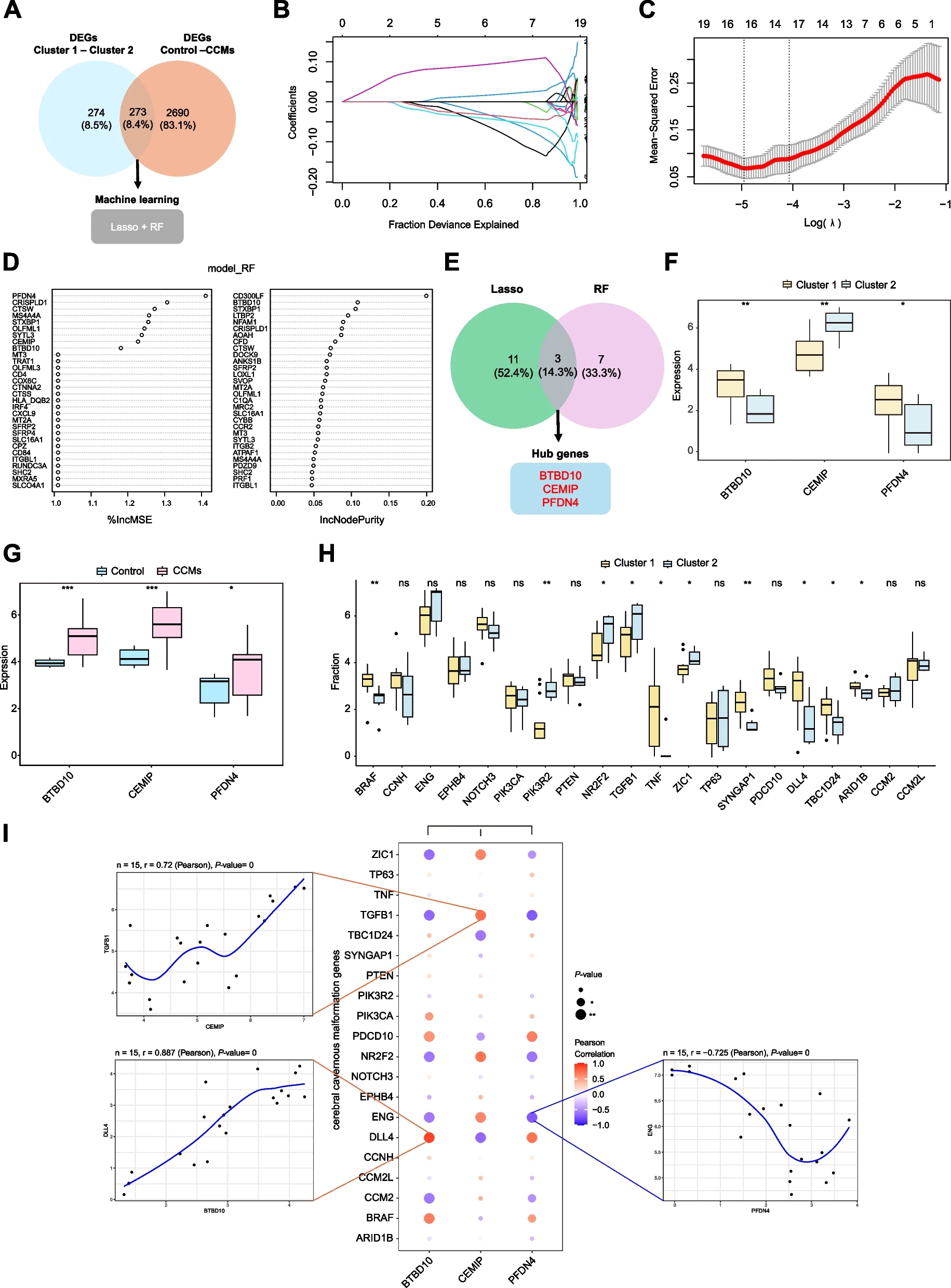
作者进一步从簇1与簇2、对照组与CCMs中精心挑选了273个交叉DEGs,用于筛选与CRGs聚类的不同亚型CCMs相关的特征中枢基因(图4A)。在筛选过程中采用了LASSO回归和随机森林算法。如图4所示,通过LASSO回归分析确定了14个与CCMs相关的特征基因。随机森林算法选择了一组10个特征基因(图4D)。然后将这些基因与LASSO回归算法得到的特征基因相交,最终得到三个重叠基因,即PFDN4、CEMIP和BTBD10(图4E)。这些基因在接下来的研究中将作为中心基因进行研究。BTBD10和PFDN4在聚类1中表达量很高、而CEMIP在第2组中高表达。此外,这三个基因在CCMs中都显著过表达(图4F-G)。此外,利用GeneCards数据库确定了与CCM相关的致病基因(图4H-I)。

图4
4、CCMs亚型的免疫渗透特征
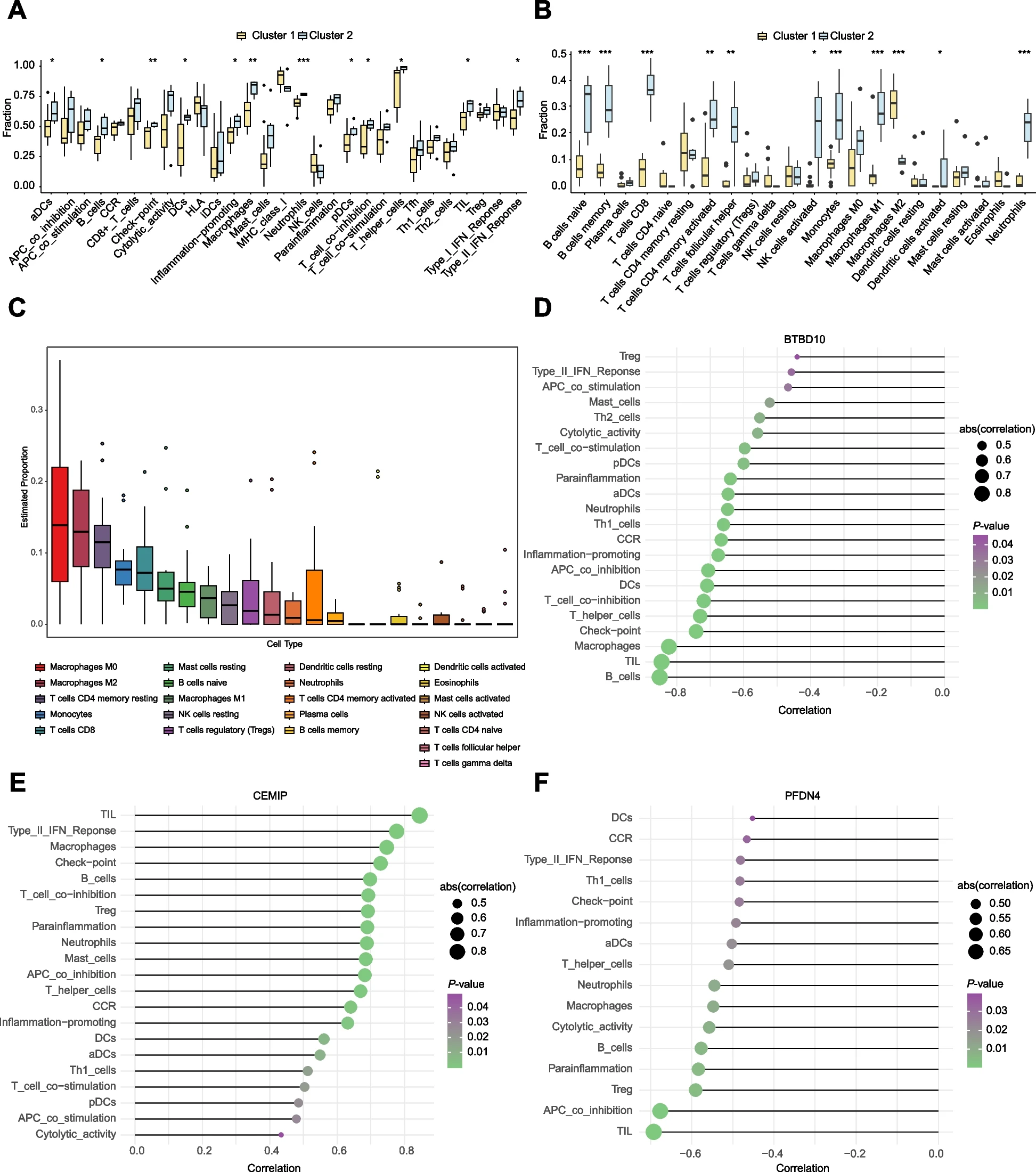
免疫微环境主要由免疫细胞、细胞外基质、各种生长和炎症因子以及独特的理化特征组成。这些因素对CMMs的发育或出血有重要影响。利用ssGSEA进行了初步分析,通过研究两个集群与免疫炎症侵润之间的相关性,探讨了导致CCMs进展的潜在分子机制。在多种免疫细胞中观察到了统计差异,包括活化的树突状细胞(aDCs)、B细胞、检查点、DCs、促炎细胞、巨噬细胞、神经滋养细胞、浆细胞状树突状细胞(pDCs)、T细胞共同抑制、T辅助细胞、TIL和IIIFN型应答组群1和组群2之间,组群2的免疫炎症水平明显高于组群1(图5a)。然后用CIBERSORT算法验证了ssGSEA的结果,得出了一致的结果(图5a)。值得注意的是,巨噬细胞,尤其是M0和M2型巨噬细胞,在CIBERSORT评估的所有免疫细胞中占很大比例(图5B-C)。第1组的中枢基因BTBD10和PFDN4与大多数免疫细胞(包括巨噬细胞和B细胞)呈显著负相关(图5D-F)。相反,第2组的中心基因CEMIP与大多数免疫细胞呈显著正相关(图5D-E)。

图5
5、CCMs亚型中免疫系统相互作用的差异分析
从TISIDB数据库中提取了各种免疫因子,并分析了不同免疫因子群的组间差异,包括免疫相关趋化因子、免疫抑制因子和免疫刺激因子。结果显示,趋化因子(C-X-C矩阵)配体9(CXCL9)、趋化因子(C-C矩阵)配体22(CCL22)、趋化因子(C-X-C矩阵)配体12(CXCL12)以及免疫抑制因子显著上调、以及免疫抑制因子,包括集群2中的集落刺激因子1受体(CSF1R)、IL10、TGFB1、TGFBR1、CD274和程序性细胞死亡1配体2(PDCD1LG2)。
6、中枢基因的信号通路富集
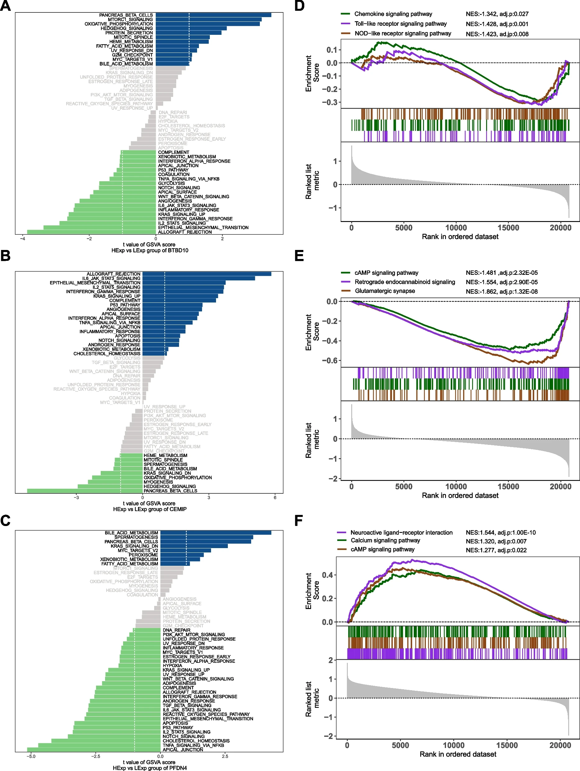
分析了三个枢纽基因所富集的信号通路,以研究它们影响CCMs进展的潜在分子机制。如图6所示,TeGSVA结果表明,BTBD10在高表达时主要激活mTORC1、脂肪酸代谢、刺猬和PI3K-ATK-MTOR信号转导等信号通路。6A、B表明,CEMIP的高表达主要富集于IL6/JAK/STAT3、血管生成、通过 NFκB的TNFA信号和炎症反应信号通路。同时,PFDN4的表达在胆汁酸代谢、KRAS信号转导和脂肪酸代谢中显著富集。GSEA分析结果表明,BTBD10在趋化因子、NOD样受体和Toll样受体信号通路中富集(图6D)。CEMIP在cAMP信号通路、谷氨酸能突触和逆行内大麻素信号通路中富集(图6E)。PFDN4富集于钙信号通路、cAMP信号通路和神经活性配体-受体相互作用(图6F)。这些发现表明,枢纽基因可通过调节血管内皮生长、炎症反应、线粒体能量代谢和细胞周期,对CCMs的进展产生重要影响。
图6
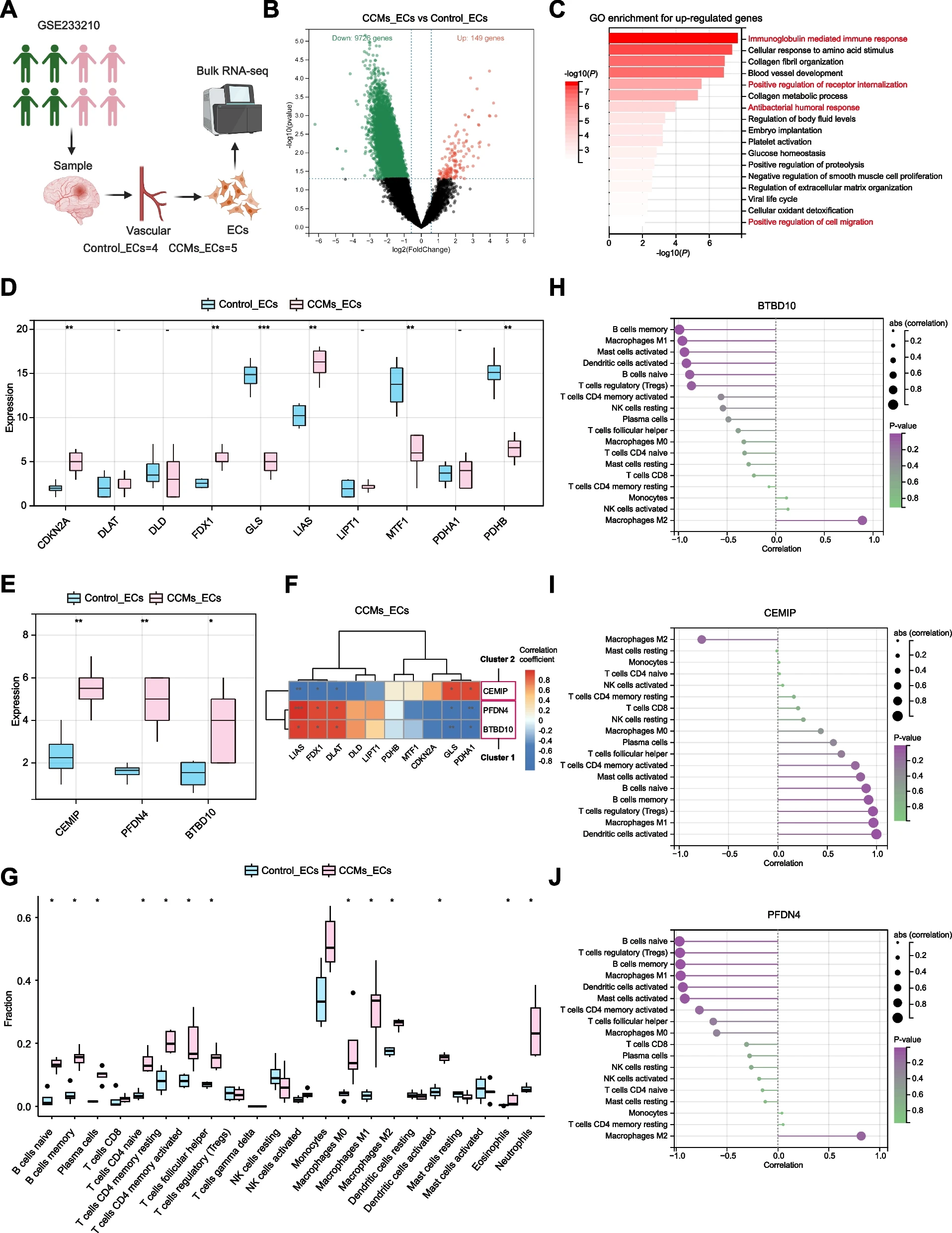
7、人内皮细胞中枢纽基因的验证
考虑到CCMs与血管生成的相关性,我们选择了包含ccm内皮细胞的RNA-seq数据集。以验证枢纽基因在人内皮细胞中的表达和功能(图7A)。在CCMs_ECs和Control_ECs的比较中,共发现了149个上调的DEGs和9,726个下调的DEGs(图7B)。发现上调的DEGs富集在与免疫调节和血管发育相关的GO术语中,与初步分析的结果一致(图2C)。在CRGs的表达方面,CDKN2A、FDX1和LIAS在CCMs_ECs组中上调,而GLS、MTF1和PDHB在Control_ECs组中上调(图7D)。因此,CCMs_ECs组似乎表现出更多与杯突变相关的特征。同时,我们发现枢纽基因BTBD10、PFDN4和CEMIP在CCMs_ECs中显著上调(图7E)。进一步对CCMs_ECs组的枢纽基因和CRGs进行了相关性分析。结果显示,在与CRGs的关系分析中,BTBD10的表达与PFDN4一致,与FDX1、LIAS和DLAT呈显著正相关,与GLS和PDHA1呈显著负相关(图7F)。值得一提的是,CEMIP与BTBD10和PFDN4的相关结果恰恰相反,与FDX1、LIAS和DLAT呈显著负相关,与GLS和PDHA1呈显著正相关。这些结果也与原发分析中基于CRGs表达的聚类结果高度一致(图3I)。
免疫浸润分析结果表明,CCMs_ECs组的免疫细胞浸润较高(图7G)。与CCMs大体标本的初步分析结果一致(图2H)。中枢基因与免疫细胞的相关性分析表明,BTBD10和PFDN4与大多数免疫细胞呈负相关,而CEMIP与免疫细胞呈正相关(图7H-J)。有趣的是,BTBD10和PFDN4与M2巨噬细胞呈正相关,而与M1巨噬细胞呈负相关(图7H-J)。而CEMIP则显示出相反的相关模式(图7I)。

图7
8、在HS队列中验证中心基因
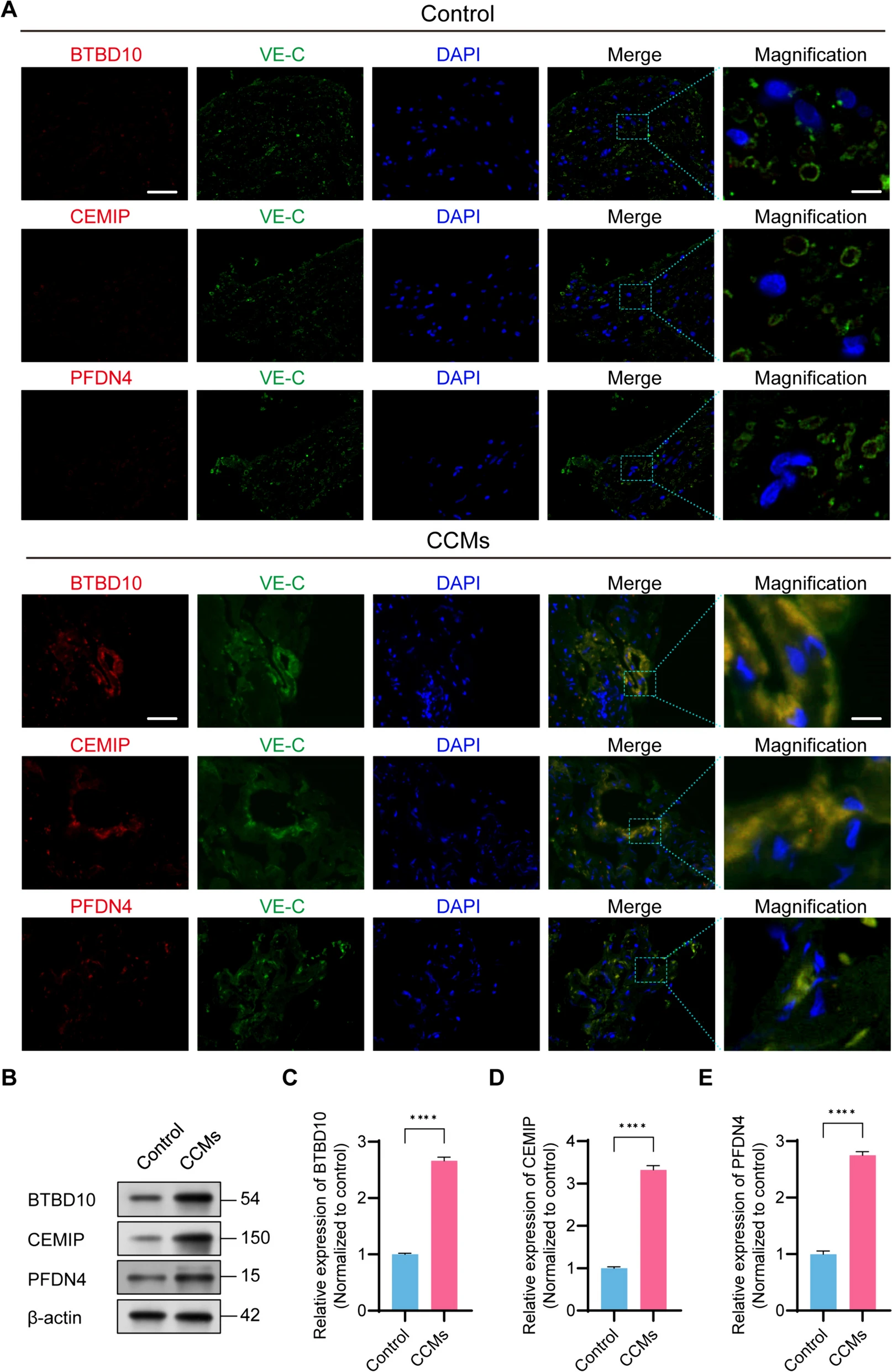
为了进一步确定这三个枢纽基因在CCMs中的实际表达情况,我们在HS队列收集的CCMs样本中进行了免疫荧光共定位并评估了蛋白表达水平(图8A)。与对照组相比,CCMs组中BTBD10、CEMIP和PFDN4的水平显著升高,这表明这些枢纽基因在CCMs组织中的功能表达(图8B-E)。

图8
9、在单细胞水平验证枢纽基因
从scRNA-seq数据集(GSE155788)中共获得四个样本(两个正常样本和两个CCMs样本)进行分析。这些细胞被分为五种主要细胞类型,包括红细胞、MΦ/MG、神经胶质细胞、内皮细胞和神经细胞(图9A)。根据已知标记,选择内皮细胞细分细胞亚群,共鉴定出七个内皮细胞群,包括动脉、动脉毛细血管、静脉毛细血管、静脉毛细血管(Mki67+)、静脉、顶端细胞和顶端细胞(Mki67+)(图9B)。随后的共表达分析表明,群组1中的Btbd10和Pfdn4在CCMs的多个EC中重叠(图9C)。证明了它们在细胞水平的高水平共表达。群组2的Cemip在CCMs细胞群中的总体表达水平相对较低。亚组分析显示,Btbd10和Pfdn4在pointed end细胞(Mki67+)中的表达量较高(图9D)。Btbd10在动脉中高表达,而Pfdn4在静脉、静脉毛细血管(Mki67+)和动脉毛细血管中高表达。Cemip在静脉毛细血管(Mki67+)、顶端细胞和动脉毛细血管中高表达,尤其是在静脉系统中。随后,对CCMs不同细胞亚群中的中枢基因和CRGs进行了相关性分析,结果表明这三个中枢基因和CRGs之间的关系是异质性的(图9E)。

图9
10、Btbd10通过M2巨噬细胞和pointed end细胞(Mki67+)之间的细胞通讯调节CCM的潜在铜死亡机制
接下来的目标是研究Btbd10在内皮细胞中的高表达是否与CCMs中细胞间通讯的改变相吻合。为此,使用CellChat分析scRNA-seq数据中的细胞间通讯。(图10A)。MΦ/MG与大多数其他细胞之间的细胞-细胞相互作用强度显著增强,尤其是MΦ/MG与内皮细胞之间,这与我们在大量RNA-seq数据集中的观察结果一致(图2H)。随后,将MΦ/MG分成两个亚群,即M1和M2,以探讨它们与CCMs样本中高表达枢纽基因的内皮之间的相互作用(图10B)。M2MΦ/MG与Btbd10+内皮细胞和Pfdn4+内皮细胞之间的相互作用强度强于其他细胞,表明这两个内皮亚群可能在与M2MΦ/MG的相互作用中发挥主要功能作用。这一发现与作者在大量RNA-seq数据中的分析结果一致(图5D-F)。然而,M2MΦ/MG与Cemip+与所有内皮细胞相比,Cemip+内皮细胞与M2MΦ/MG之间的相互作用较弱,这表明Cemip+内皮细胞与M2MΦ/MG之间的相互作用可能不是主要的功能性相互作用。具有高表达中枢基因的内皮细胞和MΦ/MG之间有很大可能主要通过多养蛋白(Ptn)与核蛋白(Ncl)的结合以及fbronectin(Fn1)与整合素alpha4(Itga4)和整合素a1(Itgb1)的结合进行交流(图10C)。考虑到Bdbt10与几个内皮亚群的CRGs之间的正相关性(图9),Bdbt10与内皮亚群的CRGs之间的正相关性(图10E)。我们接着探讨了Btbd10+内皮细胞与MΦ/MG之间显著的相互作用路径(图10D)。在MΦ/MG和Btbd10+内皮细胞之间的相应连接对中,相应信号通路的受体和配体的表达也有所增加(图10D)。由于Btbd10在顶端细胞(Mki67+)中的高表达量,Btbd10在顶端细胞(Mki67+)中的高表达量(图10D)。作者试图在内皮细胞的相关细胞亚群中探索并验证Btbd10与铜死亡- Fdx1之间的相关性。随后,分析了Btbd10与Fdx1之间的关系(图11A)。结果显示,在CCMs样本的pointed end细胞(Mki67+)中,Btbd10与Fdx1呈显著正相关,而在对照组中则无明显相关性。进一步的共定位结果也暗示了Btbd10和Fdx1在pointed end细胞(Mki67+)群体中的共表达(图11B)。M2MΦ/MG,有明显的相互作用强度(图11C)。同时,与顶端细胞相比在Btbd10低表达的pointed end细胞(Mki67+)与M2MΦ/MG之间,观察到相互作用强度显著增加(图 11D)。Bdbt10高表达或低表达的M2MΦ/MG和pointed end细胞(Mki67+)之间的配体-受体途径,发现它们主要通过Esam(上皮细胞-裂隙粘附分子)-Esam、Col4a1-(Itga1+Itgb1)(胶原Ⅳ型α1链-(与integ-rina1相互作用)+Itgb1)和Ptn-Ncl配体途径相互作用(图11E)。M2MΦ/MG与pointed end细胞(Mki67+Btbd10-)之间的相互作用主要通过Col4a1-(Itga1+Itgb1)和Ptb-Ncl进行(图11F)。这些结果表明,M2MΦ/MG可能通过上述配体-受体途径与顶端细胞(Mki67+)相互作用,并驱动顶端细胞(Mki67+)的铜死亡,从而对CCMs的进展产生潜在影响。

图10

图11
总结:9分+生信分析,进行了详细的分析说明,机制说明,用了多种数据集验证,做简单的WB/IF验证,并没有很复杂,思路非常值得学习!傲星生物提供多种高阶方案的影像组生信分析服务,另有完善的下游验证、机制研究服务,一对一专属服务为您排忧解难,助您轻松应对毕业和晋升!


