探索沙棘种子乙酸乙酯提取物作为天然愈合剂促进伤口修复的潜在机制!!
题目:探索沙棘种子乙酸乙酯提取物作为天然愈合剂促进伤口修复的潜在机制
英文名:Exploring the potential mechanisms of the ethyl acetate fraction of Hippophae rhamnoides L. seeds as a natural healing agent for wound repair
杂志:JOURNAL OF ETHNOPHARMACOLOGY
影响因子:4.8/Q1
发表时间:2024年8月13日
研究背景:沙棘(HippophaerhamnoidesL.)因其营养价值而被中国国家卫生委员会指定为“药食同源”水果。在中国传统民族医药中,沙棘常用于治疗烧伤、溃疡和胃溃疡等不愈合伤口。本研究旨在探讨沙棘籽乙酸乙酯提取物(SBS-EF)对烧伤伤口的愈合作用。这项研究的主要目的是确定沙棘籽(SBS)治疗烧伤最有效的药用部位,并研究其治疗效果的物质基础和机制。
研究思路:通过MTT试验、划痕试验、透孔试验和羟脯氨酸分泌分析,评估了SBS-EF不同成分对人皮肤成纤维细胞(HSFs)增殖和迁移的影响。在所有提取物中,SBS-EF的活性highest。随后的分析包括网络药理学方法、分子对接研究、超高效液相色谱和严重二度烧伤大鼠模型,以研究SBS-EF的化学成分和潜在治疗机制。

研究结果:
1、体外筛选SBS中Most药用价值的部分
1.1 SBS-EF促进HSF细胞增殖
为了确定SBS提取物对HSFs的影响,通过MTT试验评估了细胞活力。与对照组相比,在6.25至100μg/mL的药物浓度范围内,SBS-PF、SBS-EE或SBS-AE组的细胞活性没有明显变化。然而,当SBS-EF浓度为100μg/mL时,细胞活性明显增加(P<0.01)(图1),表明该浓度的SBS-EF能有效增加细胞活性。

图1
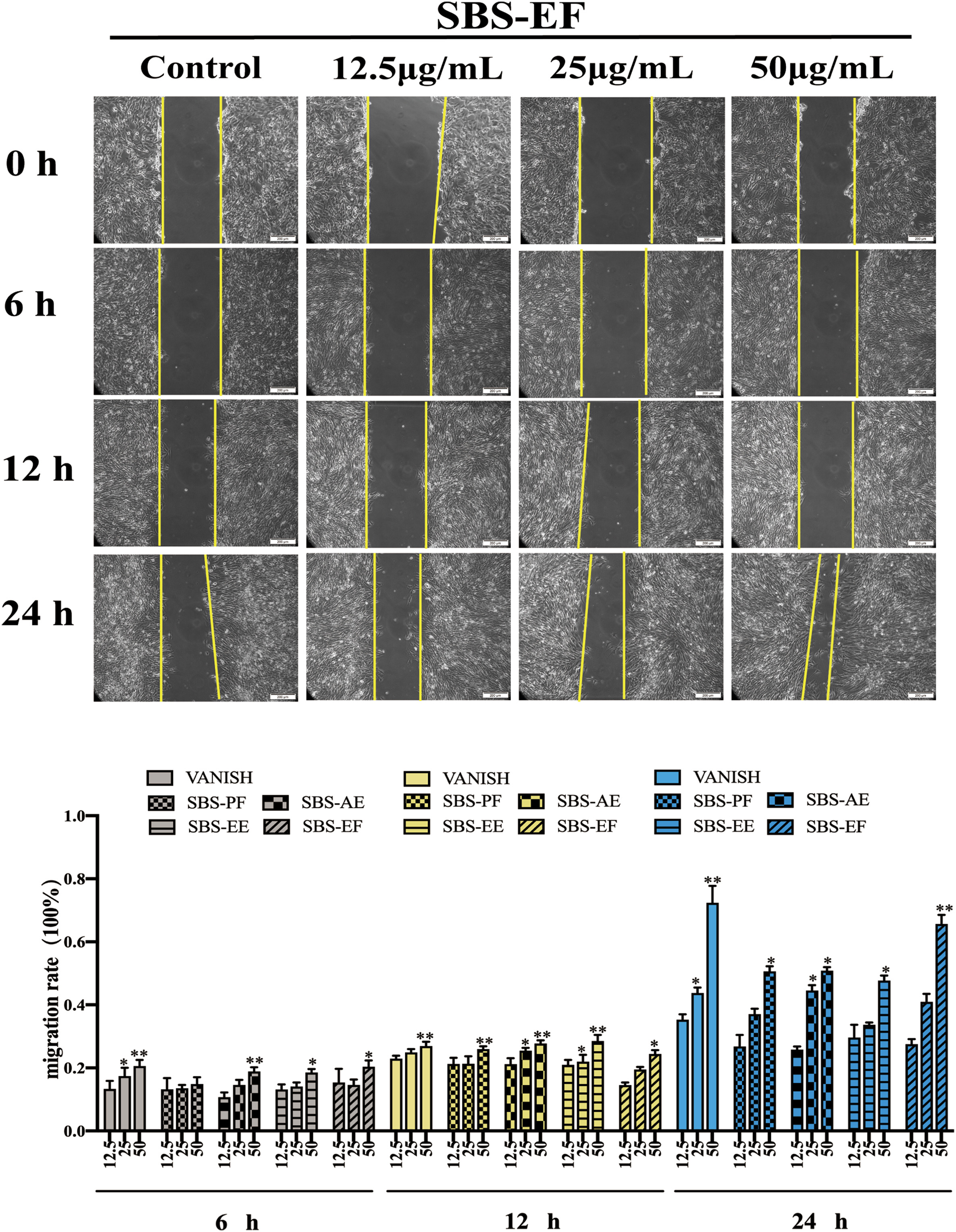
1.2 伤口划痕试验
划痕试验结果表明,SBS-PF、SBS-EE、SBS-AE和SBS-EF在25至50μg/mL的浓度范围内,培养24小时后在一定程度上促进了HSF细胞的迁移。特别是,用50μg/mLSBS-EF处理的细胞迁移率为65.6%,表明SBS-EF显著增强了细胞迁移(P<0.01,图2)。
图2
1.3 伤口转孔试验
transwell 实验结果表明,SBS-EF影响了细胞迁移,因为与SBS-PF、SBS-EE和SBS-AE相比,SBS-EF组有更多的细胞穿过膜(P<0.01,图3)。此外,在划痕试验和Transwell试验中,暴露于SBS-EF会明显促进细胞的平行和垂直迁移。

图3
1.4 细胞内羟脯氨酸测定
此外,羟脯氨酸测定结果表明,与对照组相比,经浓度为12.5至50μg/mL的SBS-EF处理后,HSFs分泌的羟脯氨酸明显增加(P<0.01,图4)。与暴露于SBS-PF、SBS-EE和SBS-AE的细胞分泌的羟脯氨酸相比,暴露于SBS-EF的细胞分泌的羟脯氨酸明显更多。

图4
2、确定SBS-EF的成分
质谱指纹图谱显示,10种具有不同保留时间、质量和碎片模式的化合物的数据与在线数据库中的数据相吻合。参照相关文献对这些数据进行了验证。(图5)。

图5
3、网络药理学分析
利用来自这10种化学成分的UPLC-Orbitrap-Exploris-120MS数据,通过数据库筛选确定了82个相关靶标,并通过从烧伤数据库中筛选疾病相关靶标,在去除重复条目后确定了4451个相关靶标。通过网上提供的维恩图对SBS-EF的化学成分和疾病靶点重叠部分进行分析,最终确定了150个共享靶点。在Cytoscape3.6.0中组装了成分-靶标网络,并对主要靶标进行了(PPI)分析。结果表明,根据用于治疗烧伤的SBS-EF浓度,TNF(89)、IL-6(89)、AKT1(88)、SRC(77)和表皮生长因子受体(70)是主要的核心靶标,核受体GSK-3β(50)也被认为是一个重要靶标。利用KEGG数据库进一步研究了程度值超过平均值(20)的五十七个核心靶点,揭示了它们的治疗效果与VEGF信号通路、糖尿病疾病中的AGE-RAGE信号通路和HIF-1信号通路之间的潜在相关性(图6)。
图6
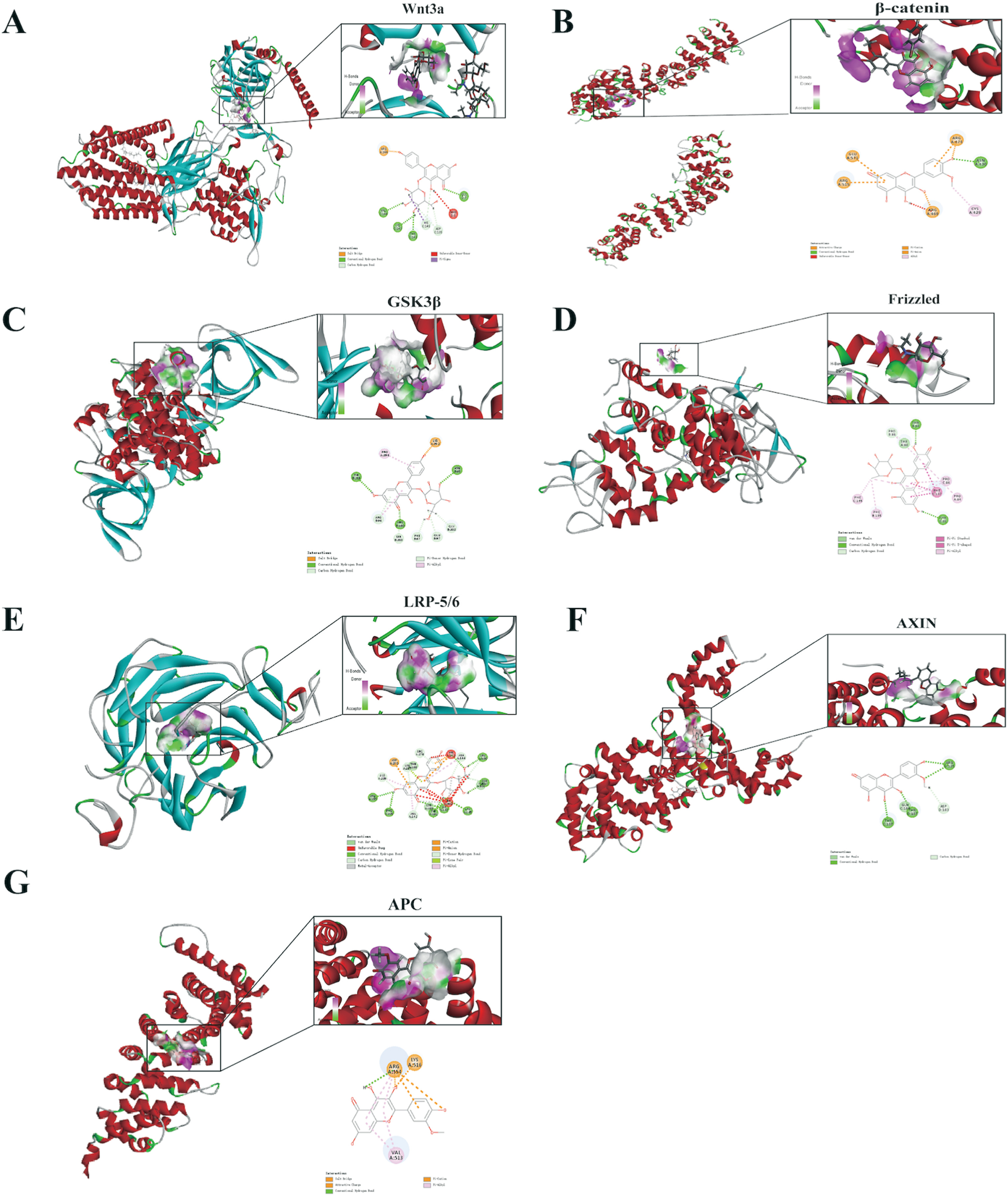
4、分子对接研究
通过全面查阅文献并利用基于网络的药理分析工具,对参与Wnt/β-catenin信号通路的Wnt3A、β-catenin、GSK-3β、APC、AXIN、FRIZZLED和LRP5/6蛋白与八种不同化合物进行了分子对接分析。由此确定的结合能如下:异鼠李素与β-catenin(PDB:7ZRB)、APC(PDB:4YK6)和AXIN(PDB:7Y1P)之间的亲和力分别为分别为-71.49kcal/mol、-33.34kcal/mol和-67.43kcal/mol(图7B-F和图7G),山奈酚与Wnt3a(PDB:8TZR)、GSK-3β(PDB:5aIR)和LR5P/6(PDB:7NAM)之间的关系为分别为-54.84kcal/mol和-66.58kcal/mol(图7A-C和E)。结合能低于-7kcal/mol表明结合活性显著。利用DiscoveryStudio2023对分子相互作用进行了直观检查。

图7
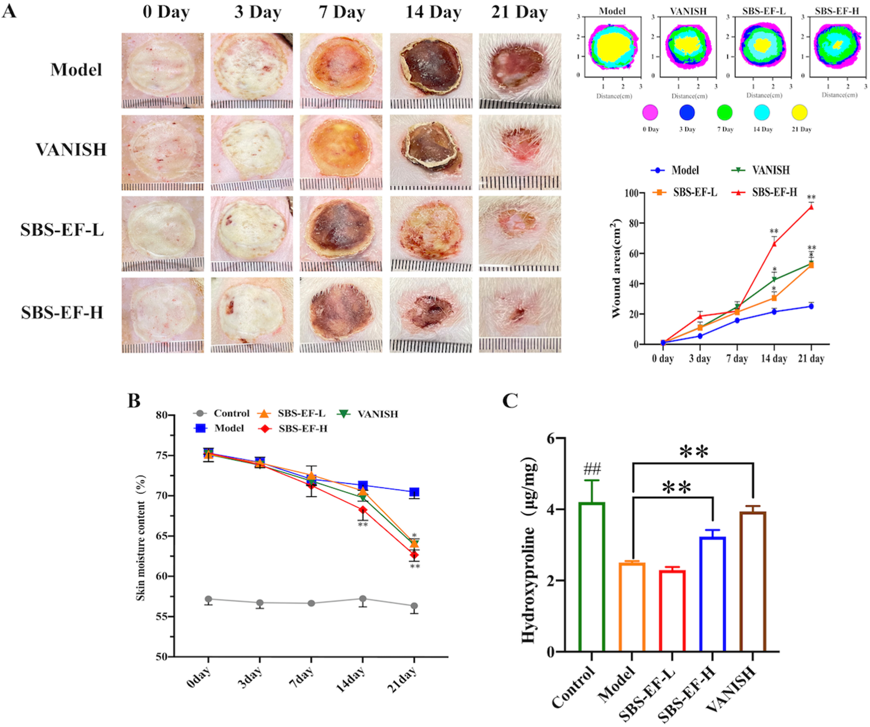
5、SBS-EF对伤口愈合的影响
愈合率是评估烧伤创面恢复情况的关键指标。为了进一步检验SBSEF治疗大鼠烧伤的疗效,我们在第0、3、7、14和21天观察了大鼠皮肤的愈合进展。第0、3、7、14和21天,SBS-EF的伤口愈合率分别为17%、20%和45%。模型组为20%、41%和72%;SBS-EF-L组为21%、在7d、14d和21d时,SBS-EF-H组的伤口愈合率分别为67%和87%。SBS-EF-L组和SBS-EF-H组的伤口愈合率明显高于模型组(P<0.05,P<0.01,图8A)。与模型组相比,SBS-EF-L组21d时的皮肤水合度也显著降低(P<0.05,图8B)。同样,与其他组相比,SBS-EF-H在第14天和第21天导致皮肤水分含量大幅下降(P<0.01)。此外,与模型组相比,SBS-EF-H组烧伤皮肤的羟脯氨酸水平明显增加(P<0.01,图8C)。

图8
6、SBS-EF在伤口修复过程中引发的组织病理学变化
一般来说,在皮肤恢复的整个过程中,胶原蛋白的正确排列和重组可增强皮肤的弹性和拉伸强度,最终减少疤痕。在愈合过程中,伤口内胶原纤维的战略排列对于减少疤痕组织和提高再生组织的质量至关重要。对模型组愈合过程的组织病理学检查显示,烧伤21d后愈合严重延迟。愈合延迟的原因是存在一个没有上皮细胞形成的大痂(图9A)。Masson染色显示,对照组的胶原纤维组织良好,而模型组的胶原纤维结构混乱,胶原蛋白生成减少。然而,真皮组织中胶原纤维的排列、生成和配置都有明显改善,特别是在SBS-EF-H组(图9B)。
图9
7、激活Wnt/β-catenin信号通路可促进伤口修复过程
为了探讨SBS-EF对皮肤伤口愈合的影响,进行了Western印迹分析,以量化Wnt3a、β-catenin和GSK-3β蛋白水平。结果表明,与对照组相比,模型组的Wnt3a蛋白水平明显升高(P<0.05)。此外,与对照组相比,SBS-EF-H组的Wnt3a蛋白水平明显升高图10B)。模型组的β-catenin蛋白水平也明显高于对照组(P<0.05),SBS-EF-H组高于模型组(P<0.05,图10C)。使用SBS-EF后,蛋白质Wnt3a和β-catenin明显上调,磷酸化GSK-3β的表达水平明显降低(图10A和D)。

图10
总结:通过网络药理学+分子对接的综合研究,并进行了验证,为SBS-EF通过调节Wnt/β-catenin信号通路治疗烧伤提供了新的见解!傲星生物有丰富的分析方案、完善的下游验证、机制研究服务,一对一专属服务为您排忧解难,助您轻松应对毕业和晋升!


