IF:6.7/Q1,转录组邂逅网络药理学,复方高分研究新范式!
题目:西洋参三七丹参颗粒通过AMPK/SIRT1信号通路减缓D-gal诱导的C57BL/6J小鼠衰老
英文名:Xiyangshen Sanqi Danshen granules attenuated D-gal-induced C57BL/6J mouse aging through the AMPK/SIRT1 signaling pathway
杂志:Phytomedicine
影响因子:6.7/Q1
发表时间:2024年11月17日
研究背景:衰老是全球亟待解决的问题,许多慢性疾病也经常伴随着衰老的出现。西洋参三七丹参颗粒(XSD)具有抗氧化、抗炎和抗疲劳的作用,但其抗衰老作用的机制尚不清楚。
研究思路:本研究通过在D-半乳糖(D-gal)诱导的C57BL/6J小鼠衰老模型中进行转录组分析和网络药理学分析,阐明了XSD的抗衰老机制和潜在活性成分。从莫里斯水迷宫、被动回避试验和旋转棒试验结果来看,XSD提高了D-gal诱导的衰老小鼠的学习和记忆能力,同时增强了其运动功能。此外,XSD还能显著提高D-gal小鼠颈总动脉的血管脉搏波速度(PWV)、β-刚度指数和压力应变弹性系数(EP),降低颈动脉扩张性(CD),并降低P53和8-OHdG的表达水平。转录组测序分析发现,AMPK/SIRT1信号通路是XSD减缓衰老的潜在机制。XSD还提高了D-gal诱导的小鼠大脑中Ki67、AMPK、SIRT1和Nrf2核转位的蛋白水平,同时降低了P21、P53、IL-18、8-OHdG、硝基酪氨酸、COX-2和NF-κBp65核转位的蛋白水平。服用AMPK抑制剂和SIRT1抑制剂会阻碍XSD的抗衰老作用,表现为8-OHdG、COX-2和NF-κBp65的核转位升高;Ki67和Nrf2的核转位降低。网络药理学分析表明,XSD的潜在活性成分是槲皮素、山柰酚、丹参酮IIA、异鼠李素、人参皂苷F2和隐丹参酮。

研究结果:
1、XSD的化学成分
图1显示了正负信号模式下XSD的典型全离子色谱图谱。利用mzcloud在线数据库和本地自建的中药天然产物mzVault数据库检测特征峰。确认阳性结果的标准包括质量偏差小于5ppm、同位素分布一致以及与mzVault参考数据库的匹配得分超过70分。通过分析,确定了XSD中的210个成分。
图1
2、XSD可改善D-gal诱导的衰老小鼠的记忆和运动能力
服用XSD10周后,进行了行为测试以验证XSD的有效性。随着训练课程的进行,小鼠的逃逸潜伏期(小鼠找到平台所需的时间)普遍下降,这表明训练有效,并预示着第六天的测试可以继续进行(图2B)。第六天的测试结果表明,与未经处理的对照组小鼠相比,经D-gal处理的小鼠表现出更短的游泳距离和更少的平台穿越次数(图2C-E)。XSD和MT处理增加了D-gal小鼠穿越平台的次数和在目标象限的游泳距离。此外,XSD处理的D-gal小鼠的被动回避结果也有显著改善,这表明XSD可以增强D-gal小鼠的记忆力(图2F-G)。如图1H所示,旋转棒实验结果表明,XSD处理的D-gal小鼠与D-gal处理的小鼠相比,跌倒潜伏期显著增加。
图2
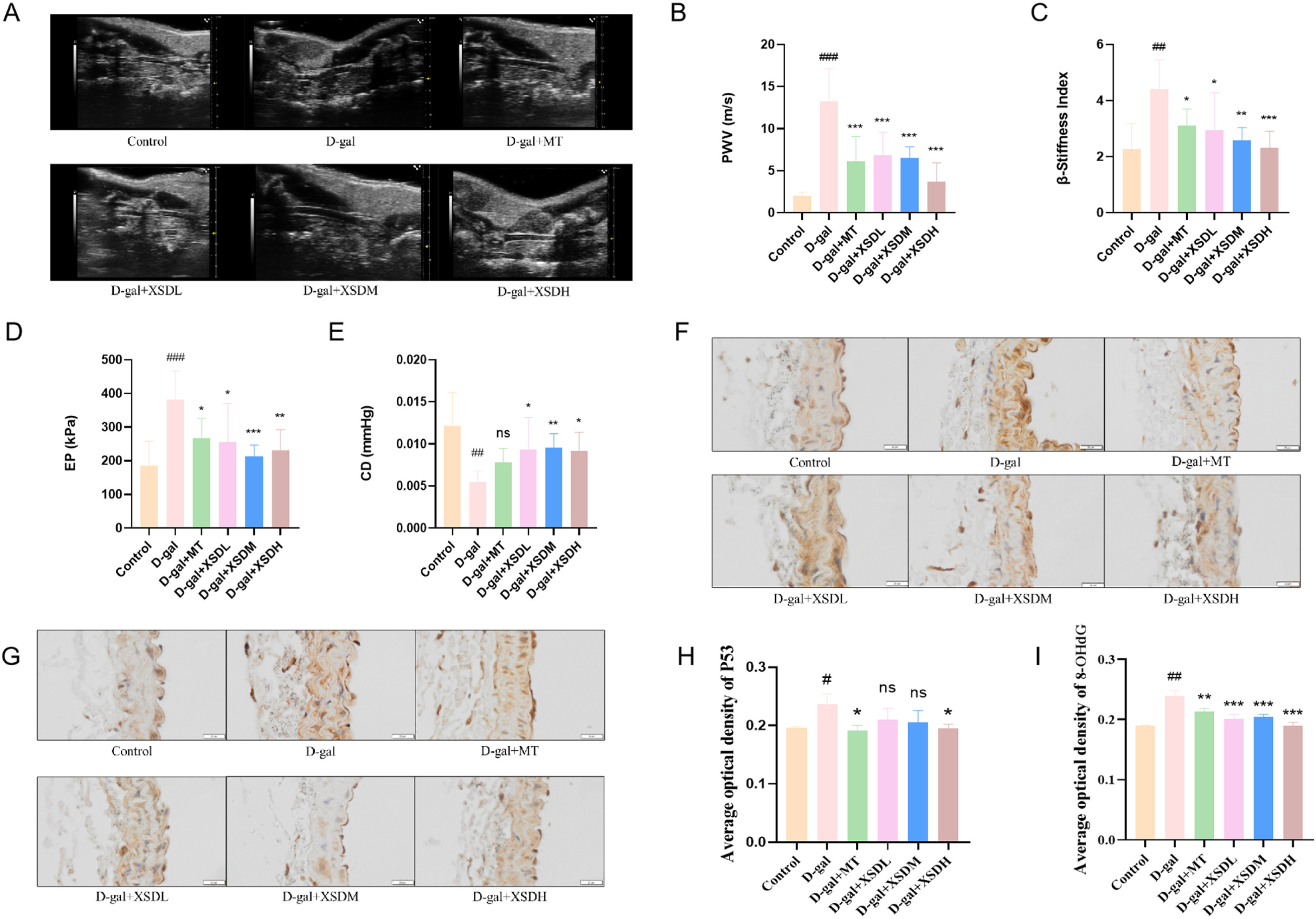
3、XSD可延缓D-gal诱导的衰老小鼠颈总动脉的衰老
图3A-E显示,与对照组相比,D-gal组小鼠血管的脉搏波速度、β-僵化指数和EP显著增大,CD显著减小。XSD能明显降低D-gal组小鼠血管的脉搏波速度、β-僵化指数和EP,增加D-gal组小鼠的CD。此外,与对照组相比,D-gal组小鼠颈总动脉棕色沉积量明显增加,表明D-gal组小鼠P53和8-OHdG的表达水平更高,而XSD能明显降低D-gal诱导小鼠P53和8-OHdG的表达水平(图3F-I)。
图3
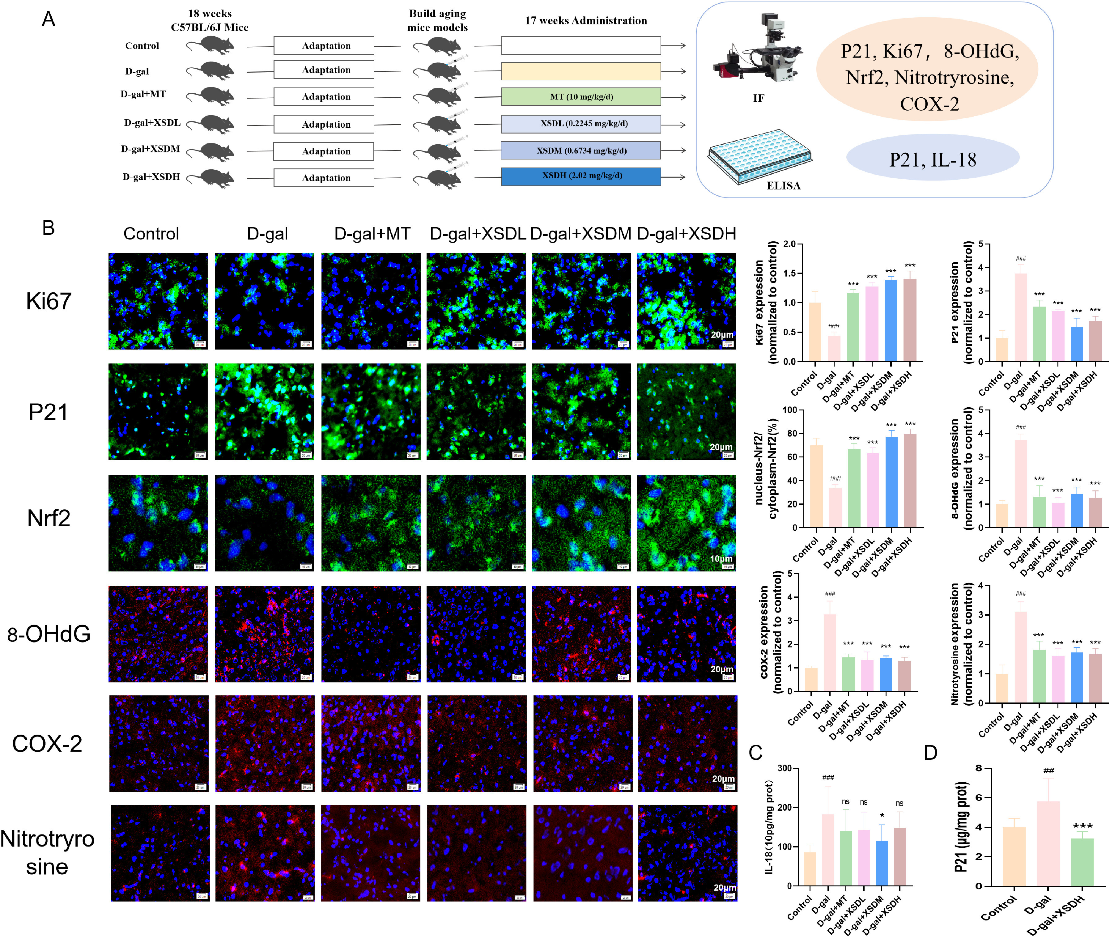
4、XSD调节的衰老标志物可抑制D-gal诱导的衰老小鼠的氧化损伤和炎症反应
D-gal组的Ki67水平明显低于对照组,而D-gal小鼠经XSD处理后,Ki67水平发生逆转(图4A-B)。与对照组相比,D-gal组中P21的水平升高,但XSD处理的D-gal组中P21的水平降低(图4B,D)。然而,XSD处理降低了D-gal处理小鼠的COX-2和IL-18水平(图4B、C)。总之,XSD增加了Ki67表达,降低了P21表达,抑制了氧化损伤和炎症反应。

图4
5、 转录组分析
火山图显示,与对照组相比,D-gal组有907个基因上调,899个基因下调(图5a)。分层聚类分析结果表明,某些基因的表达模式在D-gal处理后发生了改变,而这些改变在给药后被逆转(图5B)。KEGG富集分析与"PI3K-Akt信号通路"、"P53信号通路"、"氧化磷酸化"等相关(图5C-D)。XSD调控的DEGs随后与104个疾病靶标相关联(图5E),KEGG富集分析则富集了与"氧化磷酸化"、"AMPK信号转导"和"长寿"相关的信号通路(图5F-G)。此外,还构建了DEGs及其相关疾病靶标的网络,并用红色框标出了参与"长寿调节通路"的靶标(图5H)。网络中排名前四的靶标在长寿调节通路中用红色圆圈标出;这些靶标集中在长寿调节通路AMPK/SIRT1轴的下游。因此,推测XSD可能会调节长寿调节通路的AMPK/SIRT1轴,从而减轻D-gal诱导的衰老(图5J)。
图5
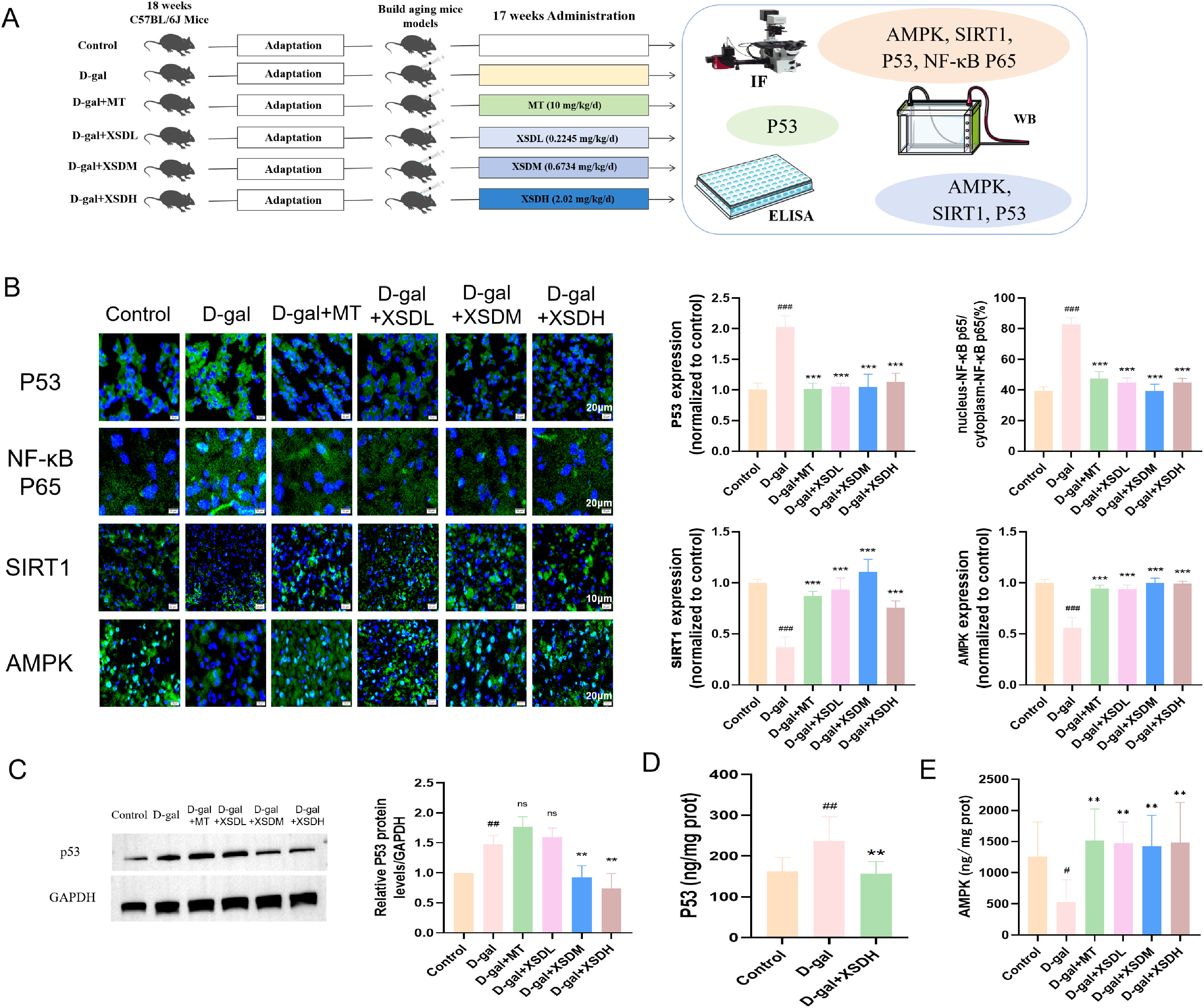
6、XSD增强了D-gal诱导的衰老小鼠的AMPK/SIRT1信号通路
为了验证这一假设,在IF、WB和ELISA实验中研究了XSD对D-gal小鼠体内AMPK、SIRT1及其下游蛋白P53和NF-κBp65的影响(图6A)。在D-gal处理的小鼠大脑中检测到AMPK和SIRT1的表达水平明显下降,而XSD处理则提高了AMPK和SIRT1的水平(图6B,E)。此外,经D-gal处理的小鼠大脑中的P53含量显著增加,同时NF-κBp65从细胞质向细胞核的转位也增加了。与此相反,XSD处理降低了D-gal处理小鼠的P53水平和NF-κBp65的核转位(图6B-D)。这些结果表明,在D-gal诱导的衰老小鼠中,XSD激活了AMPK/SIRT1通路。

图6
7、AMPK和SIRT1抑制剂抑制了XSD对D-gal诱导的小鼠衰老的抗衰老作用
为了验证XSD的抗衰老机制,应用AMPK抑制剂和SIRT1抑制剂分别抑制AMPK和SIRT1(图7A)。XSD介导的Ki67水平升高和Nrf2的核转位受到了明显抑制(图7B-C)。这些结果表明,抑制AMPK和SIRT1可抑制XSD在D-gal诱导的小鼠中的抗衰老作用。通过OB和DL对XSD的测定成分进行筛选后,筛选出6个合格化合物,确定了与长寿信号通路中10个靶点相关的316个药物靶点,并用Cytoscape3.7.1构建和绘制了网络图(图7D)。根据这些发现,推测XSD中具有抗衰老作用的有效成分可能是槲皮素、山柰酚、丹参酮IIA、异鼠李素、人参皂苷F2和隐丹参酮。
图7
总结:XSD通过增强AMPK/SIRT1信号通路,缓解了D-gal诱导的C57BL/6J小鼠衰老。这项研究为抗衰老提供了潜在药物,同时也促进了XSD抗衰老作用的应用。文章方法易复现,傲星生物不仅具有丰富的分析经验、还提供完善的下游验证、机制研究服务,一对一专属服务为您排忧解难,助您轻松应对毕业和晋升!


