IF:6.1,机器学习+实验验证,KIF11被证实为子宫内膜癌预后关键基因!
题目:鉴定和验证KIF11在子宫内膜癌发展中的重要作用
英文名:Identification and validation of the important role of KIF11 in the development and progression of endometrial cancer
杂志:Journal of Translational Medicine
影响因子:6.1
发表时间:2025年1月13日
研究背景:子宫内膜癌(EC)是全球女性第四大常见癌症,发病率和死亡率逐年上升,晚期患者预后差。已知风险因素包括肥胖、生殖因素、遗传变异(如Lynch综合征)等,但具体发病机制仍不明确。KIF11作为驱动蛋白家族成员,在细胞周期调控中起关键作用,且在多种癌症中异常表达,但其在子宫内膜癌中的作用尚未明确。本研究旨在通过生物信息学、机器学习和实验验证,探索KIF11在EC中的预后价值、生物学功能及靶向治疗潜力。
研究思路:从GEO数据库下载GSE17025数据集,鉴定EC差异表达基因(DEGs),通过GO/KEGG分析功能富集,构建蛋白质-蛋白质相互作用(PPI)网络筛选枢纽基因。利用LASSO回归和随机森林算法筛选关键基因,结合TCGA数据库分析KIF11与临床特征及预后的关系。通过临床样本(mRNA和蛋白水平)验证KIF11表达,体外实验(细胞增殖、迁移、凋亡、细胞周期检测)分析KIF11对EC细胞功能的影响。

图1
研究结果:
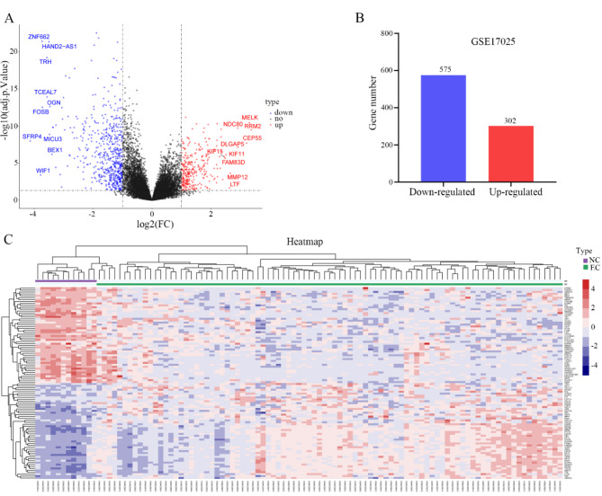
1、差异表达基因(DEGs)的鉴定
为探索子宫内膜癌的差异表达基因,从GEO数据库下载GSE17025原始数据,经预处理和归一化后,通过箱线图和主成分分析(PCA)验证数据质量。最终鉴定出877个DEGs,包括575个下调基因和302个上调基因(图2A、B)。按|logFC|排序的前100个DEGs热图如图2C所示。

图2
2、DEGs的GO和KEGG富集分析
为揭示DEGs的生物学功能,进行GO和KEGG分析。GO分析显示,DEGs主要富集于“含胶原的细胞外基质”“纺锤体”“有丝分裂纺锤体”等细胞组分(图3A),参与“染色体分离”“细胞器分裂”“核染色体分离”等生物过程(图3B),以及“微管蛋白结合”“RNA聚合酶II结合”“DNA结合转录”等分子功能(图3C)。KEGG分析表明,DEGs显著富集于“细胞周期”“大肠杆菌感染”“T细胞白血病病毒1感染”等信号通路(图3D)。

图3
3、DEGs的PPI网络分析
将DEGs导入STRING数据库构建PPI网络,获得162个节点和756个相互作用(图4A)。通过MCODE插件筛选出MCODE评分highest的枢纽模块,包含25个基因(图4B)。其中,KIF11在模块中具有highest的节点度和LogFC值,提示其重要性。
图4
4、枢纽基因KIF11的筛选
基于PPI筛选的25个候选基因,通过LASSO回归和随机森林算法进一步筛选。LASSO回归经10折交叉验证,筛选出6个枢纽基因(图5a、B);随机森林算法筛选出6个重要性>1的基因(图5C)。两者交集得到3个共同基因,其中KIF11的节点度和LogFC highest,因此选为后续研究的目标基因(图5D)。
图5
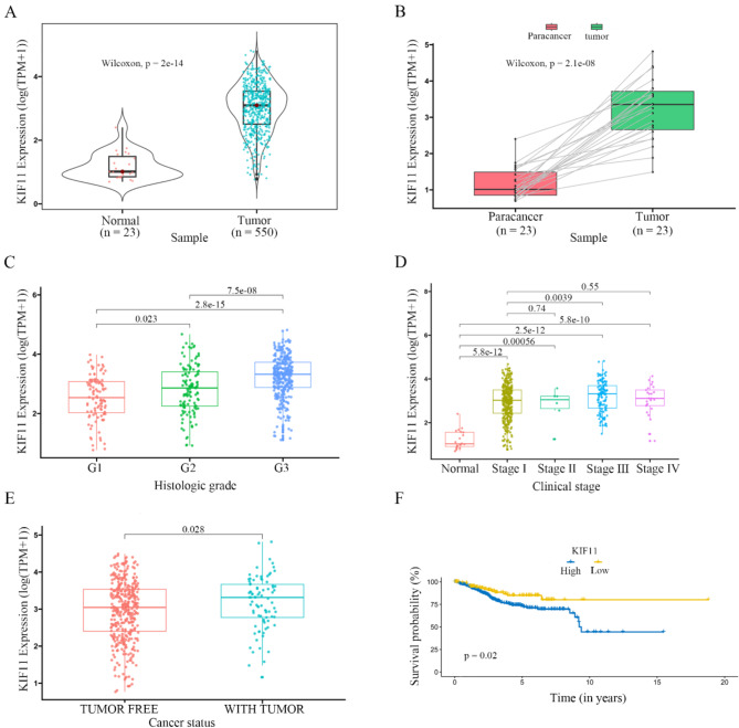
5、KIF11表达与临床特征的关联
利用TCGA数据库分析显示,KIF11在EC肿瘤组织中显著高表达(图6A、B),其表达水平与组织学分级(图6C)、临床分期(图6D)及肿瘤状态(图6E)密切相关。Kaplan-Meier生存分析表明,KIF11高表达患者总生存期显著低于低表达患者(图6F)。
图6
6、KIF11在EC组织中的表达验证
通过临床样本验证KIF11表达,HE染色确认癌组织与癌旁组织(图7A)。RT-qPCR和Westernblot显示,KIF11在癌组织中的mRNA和蛋白水平均显著高于癌旁组织(图7B、C)。免疫组化结果显示,KIF11主要定位于细胞质和细胞膜,呈棕黄色颗粒状,癌组织中阳性表达率(17.52%±2.6%)显著高于正常组织(2.16%±0.36%)。
图7
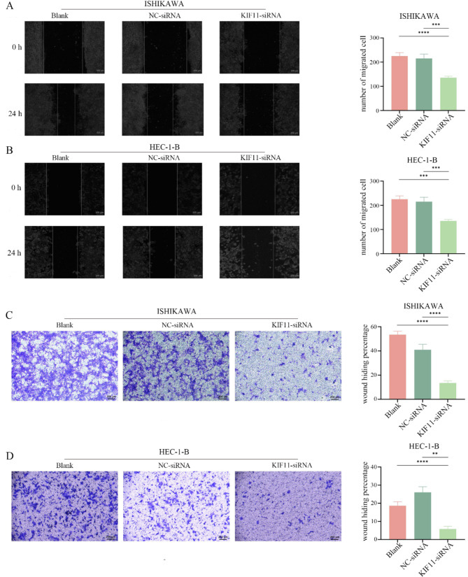
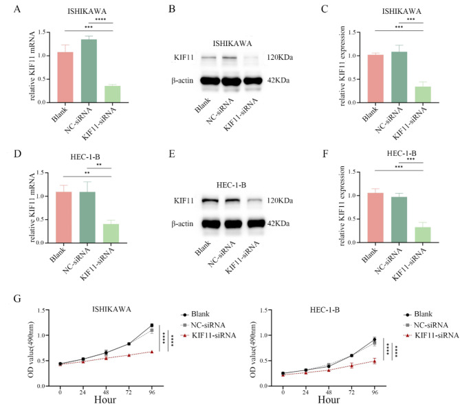
7、KIF11敲低抑制EC细胞增殖、迁移和侵袭
体外实验中,KIF11-siRNA转染ISHIKAWA和HEC-1-B细胞后,RT-qPCR和Westernblot验证敲低效率(图8A-F)。MTT实验显示,KIF11敲低组细胞存活率显著低于对照组(图8G)。
图8
划痕愈合和Transwell侵袭实验表明,KIF11敲低抑制EC细胞的迁移和侵袭能力(图9A-D)。
图9
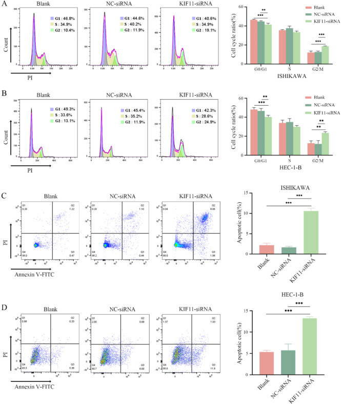
8、KIF11敲低诱导G2/M期阻滞和细胞凋亡
流式细胞术检测细胞周期,发现KIF11敲低后,ISHIKAWA和HEC-1-B细胞的G2/M期比例显著增加(图10A、B)。凋亡检测显示,KIF11敲低组细胞凋亡率显著高于对照组(图10C、D),表明KIF11抑制EC细胞凋亡。

图10
总结:本研究发现KIF11在子宫内膜癌中显著高表达,与肿瘤分级、临床分期及不良预后密切相关。体外实验表明,敲低KIF11可抑制EC细胞增殖、迁移和侵袭,诱导G2/M期阻滞并促进细胞凋亡。研究证实KIF11是EC的潜在预后生物标志物和治疗靶点,为子宫内膜癌的精准诊断和靶向治疗提供了新策略。傲星生物深耕生信分析十余载,有丰富的实验方案、完善的下游验证、机制研究服务,一对一专属服务为您排忧解难,助您轻松应对毕业和晋升!


