IF:8.3,网络药理学+16S+代谢组+转录组,解析抑制炎症巨噬细胞活化改善结肠炎机制!
题目:肠涤清汤通过抑制炎症巨噬细胞活化和调节肠道菌群改善结肠炎
英文名:Changdiqing decoction (CDQD) ameliorates colitis via suppressing inflammatory macrophage activation and modulating gut microbiota
杂志:Phytomedicine
影响因子:8.3
发表时间:2025年5月14日
研究背景:溃疡性结肠炎(UC)是一种非特异性炎症性肠病,发病机制复杂,现有治疗复发率高、副作用明显。巨噬细胞泛凋亡(炎症性程序性细胞死亡)、PI3K/Akt信号通路在结肠炎发病中起关键作用,肠道菌群失调与UC密切相关。肠涤清汤(CDQD)是医院经验灌肠方,已临床治疗UC多年,但其作用机制不明。
研究思路:以DSS诱导的急性结肠炎小鼠为模型,通过UHPLC–HRMS鉴定CDQD的化学成分,结合体内外实验、多组学分析、粪便微生物移植(FMT)、网络药理学和分子对接等方法,探究CDQD对结肠炎的治疗作用及调控巨噬细胞泛凋亡、肠道菌群和PI3K/Akt信号通路的相关机制。
研究结果:
1、肠涤清汤减轻DSS诱导的小鼠结肠炎
为评估药物安全性,检测连续7天接受不同浓度CDQD灌肠的小鼠肝肾功能。从实验第1天至终点,每日灌肠给予不同剂量CDQD(图1a)。第7天,对照组无直肠出血,DSS组有明显直肠出血(图1b),DSS+5 - ASA组和各CDQD治疗组直肠出血发生率显著降低。结肠炎严重程度与结肠长度缩短相关,与对照组相比,DSS组结肠明显缩短(p<0.05)(图1c),CDQD治疗组结肠长度显著改善,呈剂量依赖性,效果优于5 - ASA组(p<0.05)(图1d)。第4天,DSS组小鼠体重减轻、疾病活动指数(DAI)评分升高,表明结肠炎诱导成功(p<0.05),CDQD治疗显著缓解症状,高剂量组效果尤佳(p<0.05)(图1e - f)。H&E染色显示,CDQD治疗改善了DSS诱导的黏膜上皮损伤、隐窝破坏和炎症细胞浸润(图1g - h)。总体而言,CDQD治疗有效缓解小鼠结肠炎症状。

图1
2、肠涤清汤修复肠道屏障功能
肠道屏障功能障碍是UC疾病进程关键机制。用PAS染色和免疫荧光(IF)检测黏液屏障和紧密连接相关指标(图2)。PAS染色显示,DSS组小鼠结肠杯状细胞数量显著减少,CDQD干预显著恢复其数量(p<0.05)(图2a、c)。Claudin - 1、Occludin和ZO - 1免疫荧光染色表明,结肠炎破坏结肠紧密连接和机械屏障(p<0.05)(图2b),而CDQD干预显著增强肠道黏膜屏障和紧密连接完整性(p<0.05)。Occludin和ZO - 1恢复呈剂量依赖性,高剂量CDQD治疗效果更好(p<0.05)(图2d)。总之,CDQD干预有效恢复了肠道屏障并调节了肠道炎症。

图2
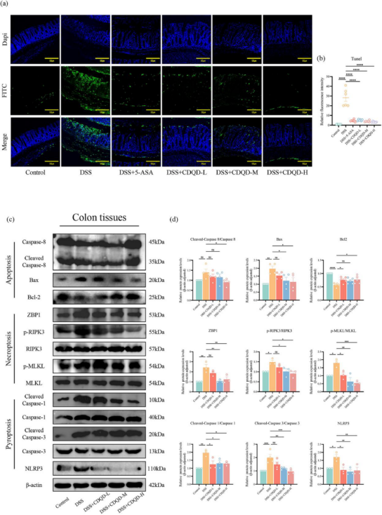
3、肠涤清汤减少结肠组织中的泛凋亡
重点深入研究结肠组织中的泛凋亡。用TUNEL染色检测结肠组织细胞死亡情况,用免疫印迹法量化泛凋亡相关蛋白(图3)。TUNEL染色显示,结肠炎诱导大量细胞死亡,CDQD治疗组TUNEL阳性细胞数量显著减少(p<0.05,图3a - b),表明细胞存活改善。泛凋亡是涉及焦亡、凋亡和坏死性凋亡相互作用的复杂细胞死亡过程。为探究泛凋亡在结肠炎中的作用,用免疫印迹法分析结肠组织中相关蛋白(图3c)。分析显示,焦亡关键指标Caspase - 1、Caspase - 3和NLRP3在DSS组激活显著升高,表明焦亡发生,CDQD治疗显著逆转这种激活(p<0.05,图3d)。凋亡和坏死性凋亡相关生物标志物也有类似趋势(p<0.05)。重要的是,泛凋亡核心蛋白ZBP1在结肠炎时上调,CDQD治疗显著下调其表达。

图3
4、肠涤清汤减轻BMDMs的泛凋亡
巨噬细胞是炎症过程重要部分。选骨髓来源巨噬细胞(BMDMs)为巨噬细胞模型,提取其RNA和蛋白质用于后续实验(图4)。与体内研究相似,免疫印迹法分析BMDMs中关键泛凋亡生物标志物,结果显示共刺激时焦亡、凋亡和坏死性凋亡均被激活,ZBP1显著上调,CDQD治疗显著降低ZBP1水平(p<0.05)(图4a - b)。建模后巨噬细胞相关炎症因子表达上调,CDQD干预后下调(p<0.05)(图4c)。
进一步用siRNA转染验证功能,免疫印迹分析显示si - ZBP1#1和si - NLRP3#2基因沉默效果显著,用作靶向ZBP1和NLRP3的特异性siRNA。PI染色、LDH和促炎细胞因子水平分析表明,沉默ZBP1或NLRP3对诱导的泛凋亡和炎症有治疗作用(p<0.05)。但基因沉默基础上,CDQD未显示更好治疗效果(p>0.05),证明ZBP1和NLRP3是CDQD关键治疗靶点。 
图4
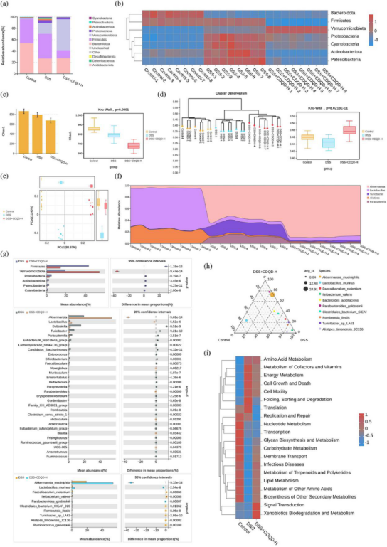
5、肠道菌群在肠涤清汤的抗结肠炎作用中起关键作用
为探究肠道菌群在CDQD抗结肠炎作用中的参与情况,收集对照组、DSS组和DSS+CDQD - H组粪便样本进行16SrRNA测序(图5)。门水平上,与对照组比,DSS组拟杆菌门和厚壁菌门相对丰度显著降低,疣微菌门和变形菌门显著增加,CDQD干预部分恢复了这些变化(图5a)。生成热图可视化丰度差异聚类情况(图5b)。肠道菌群多样性对结肠炎有保护作用,本研究中,CDQD干预显著减轻DSS诱导的多样性降低(p<0.05)(图5c - d)。主坐标分析(PCoA)显示各组肠道菌群组成差异明显(图5e)。生成流图可视化与结肠炎相关的特定属水平细菌变化(图5f),并经统计检验和三元图进一步证实(图5g - h)。与DSS组相比,CDQD干预显著上调结肠炎中保护性细菌丰度,如Akkermansia muciniphila、Lactobacillus murinus和Parabacteroides goldsteinii。功能富集分析表明,肠道菌群结构变化主要富集在氨基酸代谢、辅因子和维生素代谢、能量代谢及细胞生长和死亡相关通路(图5i)。

图5
采用代谢组学分析深入探究肠道菌群作用机制(图6)。各组间代谢物组成有显著差异(图6a - b),生成热图展示前20种差异代谢物,部分源自中药的化合物(如黄芩素和五味子素C)在不同组间差异显著(图6c)。KEGG通路分析显示富集通路有精氨酸和脯氨酸代谢、铁死亡和脂肪酸生物合成(图6d)。正交偏最小二乘判别分析(OPLS - DA)根据变量重要性投影(VIP)值确定组间显著差异代谢物(图6e)。此外,进行16S - 代谢物相关性分析,热图展示门、属和种水平上与关键细菌显著相关的化合物(图6f - h)。芦荟素与有抗结肠炎作用的乳杆菌属和另枝菌属增加显著相关,草药来源的化合物Cynarin和SchisandrolA与Lactobacillus murinus上调显著相关,表明CDQD药用成分可能通过调节微生物组成减轻结肠炎。总之,DSS诱导结肠炎期间,CDQD干预显著改变肠道菌群结构和代谢物组成。

图6
6、粪便微生物移植(FMT)表明CDQD调控的肠道菌群具有抗结肠炎作用
评估了CDQD调控的肠道菌群的潜在抗结肠炎作用。将DSS+高剂量CDQD处理小鼠(供体)的粪便微生物移植到DSS诱导的结肠炎小鼠(受体)中(图7a),同时设DSS+DSSfe组排除结肠炎模型小鼠粪便微生物的可能干扰。与DSS组相比,DSS+CDQDfe组在体重、DAI评分、结肠长度和组织学特征方面均显著改善(p<0.05)(图7b - h)。总之,CDQD调控的肠道菌群在减轻结肠炎和修复肠道屏障方面功效显著。

图7
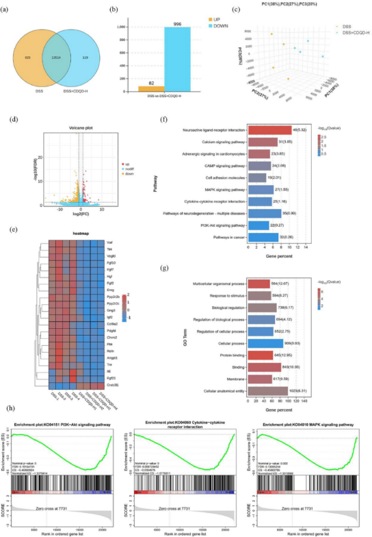
7、PI3K/Akt信号通路的调控是肠涤清汤治疗作用的重要机制
进行16SrDNA测序分析鉴定潜在治疗靶点(图8)。两组间鉴定出13,514个交集基因(图8a),其中有1078个差异表达基因(DEGs),含82个上调基因和996个下调基因(图8b)。主成分分析(PCA)显示两组有显著遗传差异(图8c)。生成热图和火山图分别展示层次聚类与突出关键差异基因(图8d - e)。用基因本体论(GO)和京都基因与基因组百科全书(KEGG)通路分析DEGs功能。KEGG分析显示显著富集在调节细胞功能和凋亡的钙信号通路与PI3K/Akt信号通路,还鉴定出炎症相关通路如MAPK和cAMP信号通路(图8f)。GO分析显示相关术语显著聚类(图8g)。联合分析表明,与CDQD治疗相关的关键基因可能影响细胞周期调控等过程,基因集富集分析(GSEA)支持此发现。基于p值和富集分数(ES)值,PI3K/Akt信号通路是调节细胞周期和炎症的基本机制(图8h)。MAPK信号通路对炎症重要,细胞因子 - 细胞因子受体相互作用与细胞活性密切相关。基于这些结果,未来研究将确定PI3K/Akt是否参与CDQD治疗机制。

图8
8、网络药理学分析表明PI3K/Akt是重要的治疗靶点
采用UHPLC–HRMS技术检测CDQD的活性成分(图9)。在正离子和负离子基峰色谱图(BPCs)中,共标记了45个高丰度色谱峰(图9a-b)。在检测到的化合物中,标记的化合物包括黄酮类、异黄酮类、十八碳烯类、酪氨酸生物碱、脂肪酸及其缀合物、三萜类、小肽、多环芳香聚酮类等(图9c-d)。随后,进一步分析了这些化合物的结构及其潜在的草药来源(图9e-k)。
利用UHPLC–HRMS检测到的化合物进行网络药理学分析。从GeneCards、OMIM和DisGeNET等数据库中提取了3216个与UC相关的疾病基因。总之,结果表明PI3K/Akt信号通路与CDQD治疗结肠炎的机制相关,特别是靶向Akt1和PIK3R1。后续的研究将重点进一步阐明这一机制。

图9
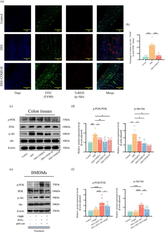
9、肠涤清汤抑制结肠炎中PI3K/Akt信号通路的激活
采用同步双重免疫荧光染色定位结肠组织中磷酸化Akt(p - Akt)和巨噬细胞标志物F4/80的共定位情况(图10)。对照组中,p - Akt和F4/80共定位极少(图10a - b);DSS刺激后,共定位显著增加,表明巨噬细胞中p - Akt激活(p < 0.05);CDQD治疗显著减少共定位区域,与炎症减轻一致(p < 0.05)。这些发现表明PI3K/Akt和巨噬细胞可能是CDQD治疗效果的重要中介。
免疫印迹分析显示,结肠组织中DSS组Akt和PI3K磷酸化比率升高,CDQD干预后显著降低,p - Akt下调与CDQD剂量呈依赖性关系(p < 0.05)(图10c - d)。对BMDMs分析表明,IFN - γ和KPT - 330共刺激后PI3K/Akt信号通路显著激活,CDQD干预后被下调(p < 0.05)(图10e - f)。总之,CDQD有抑制结肠组织和BMDMs中PI3K/Akt信号通路激活的潜力。

图10
总结:肠涤清汤通过抑制巨噬细胞泛凋亡、下调PI3K/Akt信号通路活性、调节肠道菌群组成及代谢,显著改善DSS诱导的小鼠结肠炎,为UC的中药灌肠治疗提供了理论依据。


