反向网络药理学+多组学+肠道菌群/RTK-PKCα轴,双重机制破解自身免疫性肾损伤难题!
题目:甘草酸通过调节肠道菌群失调和调控RTK-PKCα轴减轻MRL/lpr小鼠肾损伤:来自反向网络药理学的见解
英文名:Glycyrrhizin alleviates renal damage in MRL/lpr mice by modulating gut microbiota dysbiosis and regulating the RTK-PKCα axis: insights from reverse network pharmacology
杂志:Food & Function
影响因子:5.4
发表时间:2025年9月9日
研究背景:红斑狼疮(SLE)是一种多系统自身免疫性疾病,涉及遗传、环境和免疫紊乱,核心特征包括Ⅰ型干扰素炎症级联、补体失调和免疫复合物沉积,临床表现复杂,治疗有限且毒性强。甘草酸(GL)来自甘草,具有抗炎和免疫调节作用,能抑制SLE炎症因子和自身抗体,但其全面机制,特别是对肠道菌群和信号通路的调控,未完全阐明。肠道菌群失调与SLE发病相关,通过破坏肠道屏障、细菌易位和炎症放大促进疾病,钙信号通路和RTK-PKCα轴可能介导肾损伤,为GL机制研究提供方向。
研究思路:本研究采用反向网络药理学策略,借助16SrDNA测序分析其对肠道菌群组成及代谢产物(短链脂肪酸、内毒素)的调节作用;同时整合GEO数据库中狼疮性肾炎相关转录组数据,通过差异表达基因分析、功能富集及蛋白质-蛋白质相互作用网络构建,挖掘甘草酸调控的关键信号通路,并利用Western blot、免疫荧光、免疫组化等技术验证RTK-PKCα轴的激活状态,最终阐明甘草酸通过调节肠道菌群稳态和抑制肾组织RTK-PKCα信号轴激活的双重机制,发挥狼疮性肾炎肾保护作用的科学原理。
研究结果:
1、候选化合物获取与靶点-化合物-中药网络构建
通过多个疾病特异性数据库系统分析,鉴定出14个核心基因,被视为中药治疗SLE的关键作用节点。经UniProt数据库标准化蛋白质命名后,在TCMSP数据库反向筛选,获167个符合标准的化合物,构建靶点 - 化合物网络(图1A),发现5种主要候选化合物:染料木素、表没食子儿茶素 - 3 - 没食子酸酯、木犀草素、槲皮素和白藜芦醇。分子对接分析表明,多数候选化合物与对应核心靶点有中等至较强结合亲和力,TP53除外(图1B)。构建全面的靶点 - 化合物 - 中药网络,描绘治疗靶点、生物活性化合物及其中药来源的复杂关系(图1C)。值得注意的是,甘草在该网络中是药理意义最显著的中药,与关键化合物(n = 41)和靶点相互作用频率最 高,在基于中药的抗SLE治疗体系中确立核心地位(图1D)。其生物活性成分中,甘草酸(GL,图1E)被认为是主要化合物,有广泛报道的免疫调节和抗炎特性。验证性分子对接研究显示,甘草酸与除TP53外的优先靶点均有较强结合亲和力,验证了其治疗潜力(图1F)。
图1
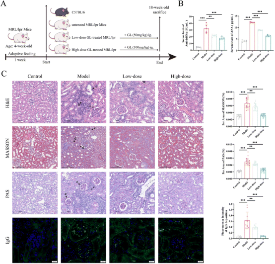
2、甘草酸改善MRL/lpr小鼠的免疫水平和肾病理损伤
在系统性红斑狼疮的MRL/lpr小鼠模型中,我们系统评估了甘草酸的治疗潜力(图2A)。高剂量组治疗反应更优,免疫调节效果最显著(图2B)。肾组织病理组织学检查佐证了甘草酸的治疗效果,结果显示肾炎病理损伤呈剂量依赖性改善,表现为炎症细胞浸润减轻、肾小球病变缓解、基底膜增厚逆转、间质纤维化减轻。免疫荧光显微镜显示,甘草酸干预后肾小球免疫复合物沉积显著减少(图2C),高剂量治疗组改善最显著,这与循环自身抗体滴度降低一致。
图2
3、甘草酸调节MRL/lpr小鼠的肠道菌群组成
对不同治疗组MRL/lpr小鼠的盲肠内容物进行了16SrDNA高通量测序(图3A-C)。在门水平上,菌群以厚壁菌门、拟杆菌门、放线菌门、疣微菌门和变形菌门为主(图3D)。低剂量甘草酸给药提高了F/B比值,表明微生物稳态部分恢复,而高剂量甘草酸则导致轻微但无统计学意义的下降(图3E),在属水平上,详细的分类学分析揭示了模型组的组成显著紊乱(图3F)。与纤维降解相关的属(候选糖单胞菌属、木聚糖嗜粪杆菌组、罗宾逊氏菌属)、短链脂肪酸(SCFA)生物合成相关的属(拟杆菌目、梭菌目、韦荣氏菌属)以及黏膜免疫调节相关的属均显著减少(图3G)。线性判别分析效应大小(LEfSe)分析(图3H)及后续定量结果显示,模型组中瘤胃球菌属和未分类瘤胃球菌种的丰度显著升高,而甘草酸治疗以剂量依赖性方式降低了其丰度(图3I和J)。为验证这些菌群变化的生理相关性,定量检测了血清中两种主要短链脂肪酸——乙酸和丁酸——以及肠道来源内毒素的标志物脂多糖(LPS)的水平(图3K)。基于PICRUSt2的宏基因组预测揭示了多个功能通路的显著组特异性富集(图3L)。
图3
4、基于GEO数据库的甘草酸治疗狼疮性肾炎分子机制研究
为全面阐明潜在的分子底物,整合了来自基因表达综合数据库(GEO)的三个狼疮性肾炎相关数据集(GSE32592、GSE113342和GSE112943)的转录组谱(图4A)。数据库的生物信息学交叉分析揭示了93个共有的基因位点,描绘了一组可能参与狼疮性肾炎发病机制的甘草酸靶点(图4B)。随后通过KEGG和GO框架对这些共有基因进行通路富集分析,发现钙信号通路显著富集(图4C-E)。与对照组相比,病理组的血清钙水平显著紊乱,而甘草酸干预后则系统性恢复(图4F)。值得注意的是,PLCγ信号模块显示出显著激活,其中包括PDGFRA、PDGFRB和KDR在内的受体酪氨酸激酶(RTK)表现出显著上调,并介导下游PKC激活(图4E)。蛋白质-蛋白质相互作用(PPI)网络分析进一步将PDGFRA、PDGFRB、KDR和PKCA确定为核心节点(图4G),证实了它们在该信号框架中作为主要效应因子的潜在作用。转录组谱验证了病理组中钙信号相关基因的显著上调。特别是PDGFRA、PDGFRB、KDR和PKCA表现出独特但一致的转录组特征,表明其机制参与(图4H和I)。
总之,这些数据证实甘草酸可能通过重建微生物来源的代谢产物和归一化全身钙信号通路,协调肠-肾对话。
图4
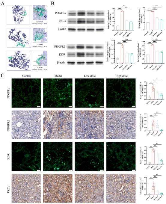
5、甘草酸抑制肾脏RTK-PKC轴激活
因此,我们检测了本研究中鉴定的RTK-PKC信号轴相关核心蛋白在肾实质中的表达谱。分子对接模拟显示,甘草酸与PDGFR、KDR和PKCα具有显著的结合亲和力(图5 A)。Westernblot分析显示,模型组中PDGFRα、PDGFRβ和KDR显著上调,而甘草酸干预以剂量依赖性方式降低了其表达,其中高剂量方案表现出更优的治疗效果。同时,下游效应因子PKCα在病理组中表达升高,而甘草酸给药后显著恢复正常(图5B)。免疫荧光和组织化学分析证实了这些观察结果,显示出一致的表达模式(图5C)。这些数据表明,甘草酸通过靶向钙信号通路中的关键节点,能够对狼疮性肾炎的发病机制进行治疗性调节。
图5
总结:本研究通过反向网络药理学、体内实验及多组学分析,系统探究了甘草酸治疗系统性红斑狼疮的潜力及机制。研究证实甘草酸通过肠道菌群稳态修复与RTK-PKCα轴抑制的双重机制发挥肾保护作用,为SLE尤其是狼疮性肾炎的临床治疗提供了新的候选药物及坚实的科学依据。


