IF:9.1,网络药理学+多组学,连花清瘟胶囊抗炎效果大揭秘!
题目:通过新型“中药-体内化合物-靶点-通路”网络方法对复杂中药制剂进行品质和成分控制:以莲花清瘟胶囊为例
英文名:Quality and composition control of complex TCM preparations through a novel “Herbs-in vivo Compounds-Targets-Pathways” network methodology: The case of Lianhuaqingwen capsules
杂志:Pharmacological Research
影响因子:9.1
发表时间:2025年2月12日
研究背景:连花清瘟(LHQW)胶囊是一种由13种草药成分组成的中成药,广泛用于治疗呼吸系统疾病。然而,LHQW的复杂成分对评估其质量和一致性提出了挑战。本研究旨在采用中医固有的整体视角,通过整合体内和体外的DRUG-seq、RNA-seq和药效学验证数据来强调体内暴露视角。系统地筛选了LHQW中表现出高体内暴露和显着活性潜力的化合物,重点关注药物吸收、代谢和药效学,以建立稳健的质量控制标志物。
研究思路:首先,使用DRUG-seq评估LHQW各种药物成分中存在的已鉴定的质量控制化合物及其主要代谢物对基因表达的影响,从而指导药效学研究的轨迹。其次,使用UPLC-HRMS和一套自主研发的智能数据后处理平台对大鼠体内LHQW相关组分(包括原型和代谢物)进行全面定性评价,有助于在体内系统阐明多种LHQW组分的ADME谱。随后,建立了一种高效、高灵敏度的高效液相色谱串联质谱(HPLC-MS/MS)分析方法,以同时定量大鼠血浆中的各种LHQW成分,研究它们在生物系统内的时间动态。此外,根据药代动力学参数筛选以体内高暴露为特征的潜在活性成分,例如曲线下面积(AUC)、maximum浓度(Cmax)、达到maximum浓度的时间(Tmax)和半衰期(t1/2)。然后,结合使用病理切片、免疫荧光和RNA-seq在小鼠肺炎模型中探索活性成分的药理作用和机制。RNA-seq技术用于预测与这些活性成分相关的免疫调节和抗炎机制。此外,通过定量逆转录聚合酶链反应(RT-qPCR)在脂多糖(LPS)刺激的小鼠巨噬细胞(RAW264.7)中对RNA-seq进行体外验证。进一步采用肿瘤坏死因子-α(TNF-α)和白细胞介素-6(IL-6)的酶联免疫吸附测定(ELISA)来评估有前途的候选药物的抗炎特性。最后,选择具有高体内暴露和抗炎功效的化合物作为LHQW的潜在质量控制标志物。这些选择基于体内代谢和药效学研究的结果,为提高LHQW的质量控制标准提供了参考。
研究结果:
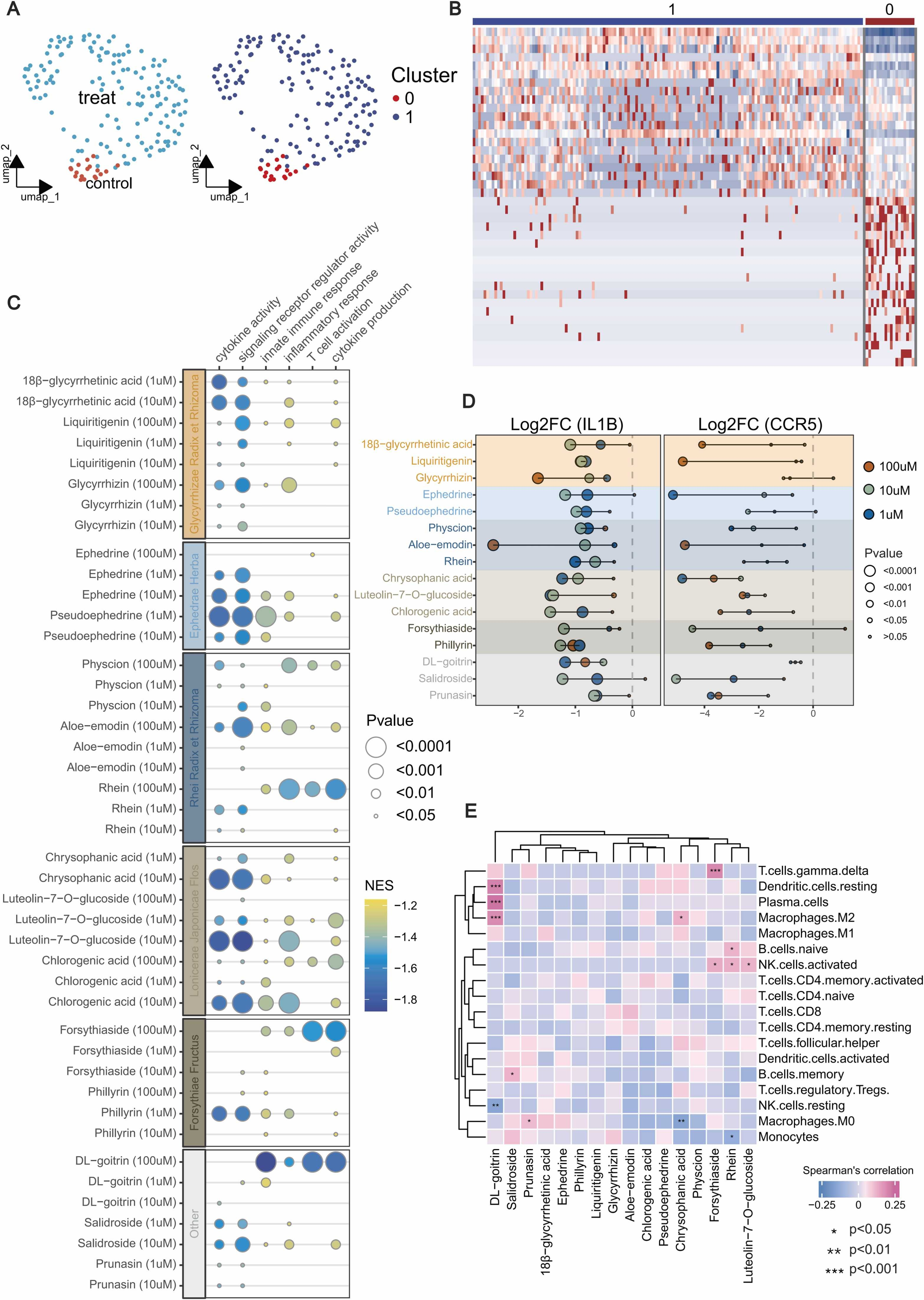
1、基于PBMCs快速筛选LHQW中具有免疫或炎症调节作用的主要成分DRUG-seq
本研究利用DRUG-seq技术评估LHQW中16种主要化合物对健康个体PBMC基因表达的影响。使用UMAP函数对用16种不同化合物和对照组处理的PBMC进行降维和聚类,发现所有DRUG-seq组都可以分为两个簇(0和1),簇0与对照组高度重叠(图1A)。特征基因的热图还揭示了这两个簇之间的显着基因差异(图1B),表明LPS刺激后16种化合物对PBMCs中的基因表达具有显着的调节作用。药物治疗后,两个基因的表达均显著降低,表明LHQW胶囊具有抗炎作用,16种化合物的the best浓度显示出多样性(图1D)。GO通路进行GSEA富集分析了哪些通路都受到显着抑制(NES值为负)(图1C)。最后,进行了免疫浸润和Spearman相关性分析。实验结果表明,DL-甲状腺肿红蛋白可能促进PBMC中单核细胞分化为树突状细胞和M2巨噬细胞,以及B淋巴细胞分化为浆细胞。另一方面,发现连翘苷可以促进T细胞的功能γδ(图1E)。
图1
2、大鼠LHQW的暴露和分布
图2分别显示了负离子和正离子模式下PATBS后大鼠血浆样品中LHQW相关成分的代表性总离子流色谱图(TIC)。实验结果,大鼠共检测到505种LHQW相关化合物(血液中136种,尿液中167种,粪便中160种,胆汁中70种),包括219种原型成分和286种代谢物。这些结果表明,单次施用LHQW后,大鼠吸收了219种重要的原型成分,同时形成了286种主要代谢物。同时,将化合物的精确二级片段信息与Compound Discoverer3.1软件、体内代谢转化规则、数据库和标准品质量谱破解规则相结合,以预测443种化合物的可能结构,其中52种化合物通过参考标准鉴定。
图2
如图3A.72种LHQW相关化合物在心脏中(44种原型,28种代谢物)、91种在脾脏中(58种原型,33种代谢物)、131种在肝脏中(85种原型,46种代谢物)、163种在肺中(112种原型,51种代谢物)和164种在肾脏中(80种原型、分别鉴定出84种代谢物(图3B)。为了了解各种大鼠组织中LHQW的主要暴露成分,随后进行了AUC合并半定量分析。血浆和器官中暴露水平较高的化合物主要来自大黄、甘草、连翘、麻黄(蜂蜜加工)、杏仁(烘干)、金银花和板蓝根(图3C)。
图3
3、大鼠LHQW主要成分的代谢途径和ADME分析
在本研究中,根据来源和分类,从10种草药中选择了27种代表性化合物。这些化合物的代谢途径进行了表征,并单独绘制了它们的ADME代谢谱。一般来说,连翘素和连翘素主要通过大鼠的氧化、去甲基化、硫酸化、去糖基化和葡萄糖醛酸化进行代谢(图4B)。此外,根据大鼠血液、尿液、粪便和胆汁中连翘素/连翘素及其代谢物的检测得出ADME代谢谱(图4D)。同时,发现蒽醌和有机酸主要在体内经历硫酸化和葡萄糖醛酸化等代谢过程,并通过循环后以原型、硫酸化或葡萄糖醛酸化为特征的代谢途径被消除。苯乙醇苷主要经历糖基释放、乙酰化、甲基化、葡萄糖醛酸化和硫酸化代谢,并以原型或葡萄糖醛酸化或糖基释放糖苷的形式排泄。生物碱主要在体内经历氧化、甲基化、去饱和和多层次的复杂代谢反应,主要以体外循环后去甲基化、去饱和等各种反应产生的代谢产物的形式排出体外。
图4
4、大鼠LHQW的多组分定量分析
为了获得更准确的定量数据,采用酶解和甲醇蛋白沉淀法,结合已建立的HPLC-MS/MS方法,定量测定LHQW给药后大鼠血浆中的46种化合物。整合大鼠LHQW的药代动力学和血浆暴露水平,包括每种化合物在体内的代谢状态和主要形式,确定了15个潜在的质量控制标志物,包括麻黄碱、苦杏仁苷、咖啡酸、奎宁酸、没食子酸、甘草次酸、甘草酸、甘草素、甘草素、福尔酮素、大黄素、连翘苷A、连翘素、木犀草素、山奈酚和红景天苷(图5)。
图5
5、LHQW和推定的质控标志物显著抑制LPS诱导的急性肺炎
根据其来源和结构相似性将15种化合物分为9组,并用作LPS刺激的急性肺炎小鼠模型的治疗方式(图6A)。使用RNA-seq、病理切片和免疫荧光成像评估治疗效果。根据血清中炎症因子的检测结果,与模型组相比,所有药物治疗组血清中促炎细胞因子IL-6和TNF的水平均降低,表明LHQW及其活性亚组分表现出免疫调节和抗炎特性(图6B)。LHQW作为制剂的效果优于每种化合物或药效学组的效果(图6C)。此外,免疫荧光共聚焦显微镜显示LPS诱导组肺组织中M1型标志物蛋白iNOS显著上调(图6D)。值得注意的是,LHQW和复合亚组处理后肺组织中iNOS表达显著降低,M2型标志蛋白CD206表达升高,进一步证实了LHQW及其潜在活性化合物的潜在抗炎作用。
图6
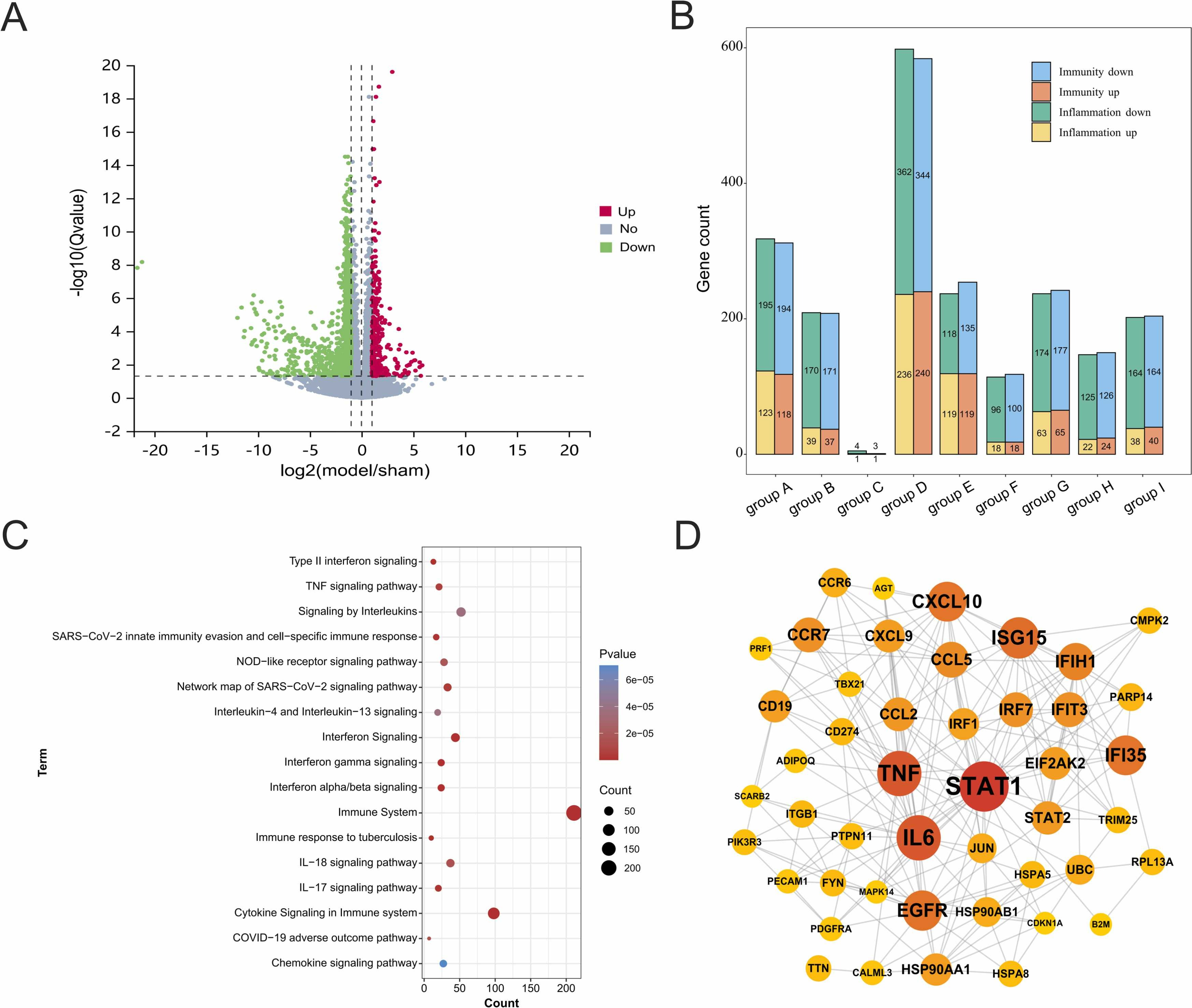
6、肺组织RNA-seq和生物信息学分析
为了进一步阐明潜在的质量控制标志物与肺炎治疗相关的差异表达基因和通路,对每组肺组织进行了RNA-seq分析(图7A-B)。富集分析显示,与9个治疗组相关的DEGs在与免疫、炎症和病毒感染相关的通路中显著富集。途径包括免疫系统、免疫系统中的细胞因子信号传导和趋化因子信号通路,它们与免疫反应有关(图7C)。基于DEG分析构建了与LHQW成分相关的肺部炎症调节网络(图7D)。对肺组织进行RNA-seq,从而能够确定每种化合物调控的相关靶标和富集通路,初步绘制“草药-体内化合物-靶标-通路”网络(图8)。实验结果表明,LHQW和多种潜在的活性化合物或化合物组合对免疫和炎症基因以及信号通路具有显著的调控潜力。

图7

图8
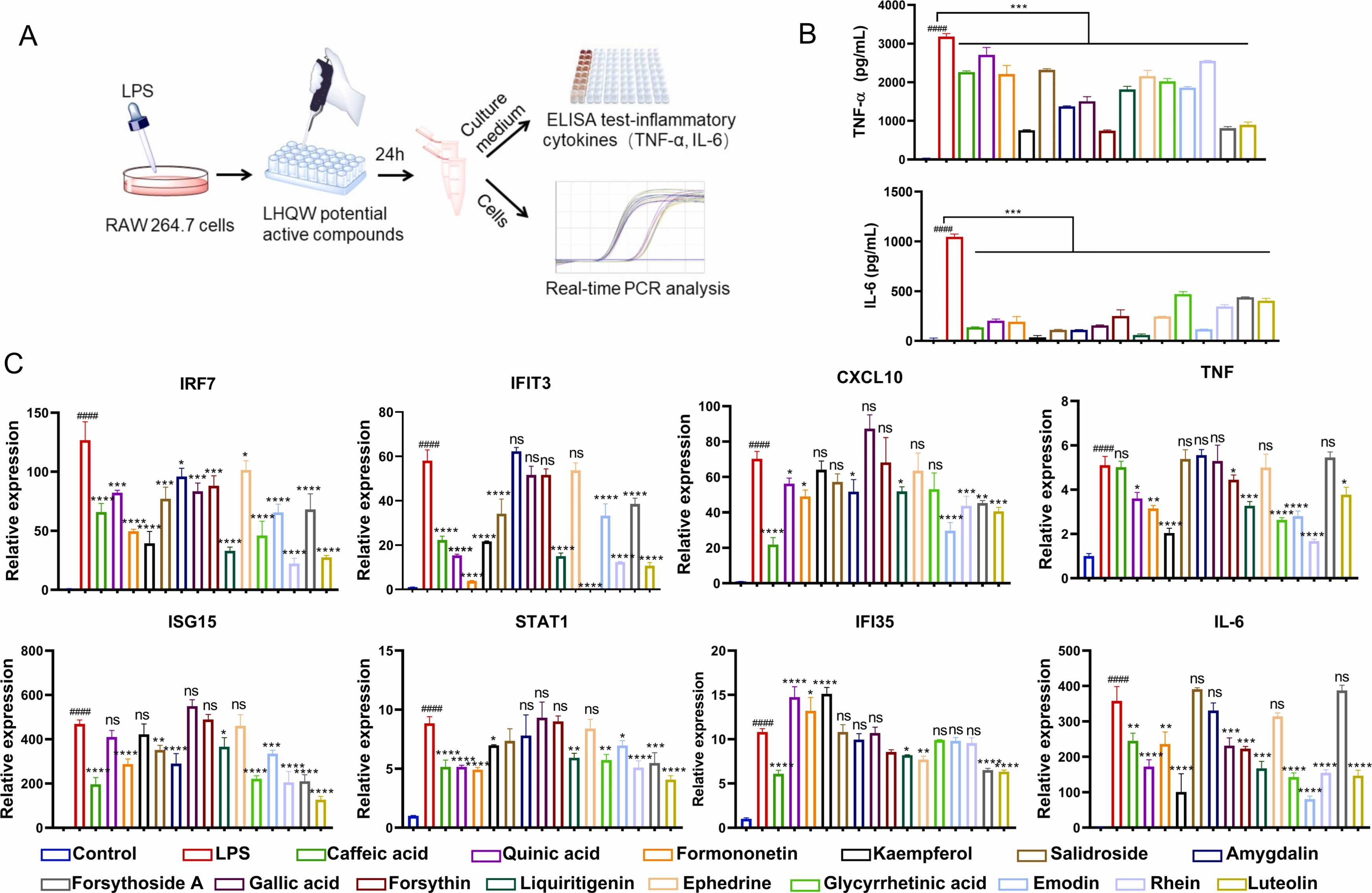
7、候选LHQW活性成分的体外抗炎活性
考虑到肺巨噬细胞在调节肺炎预后中的重要作用,进一步采用小鼠原始巨噬细胞系RAW264.7进行LHQW及其活性成分抗炎作用的体外验证。RT-qPCR分析用于测量RNA-seq鉴定的炎症相关基因的mRNA水平,包括STAT1、TNF-α、IL6、ISG15、IFI35、CXCL10、IFIT3和IRF7(图9)。
图9
对靶点进行了精细的筛选和验证,精确定位了关键靶点。这个过程最终构建了一个更明确的“Herbs-in vivo Compounds-targets-pathways”多层互连网络(图10)。该网络阐明了15种活性成分有助于LHQW抗炎和免疫调节活性的核心机制,可视化了它们在治疗框架中的作用。

图10
总结:本研究通过构建“药材-体内化合物-靶点-通路”网络,综合运用DRUG-seq、RNA-seq和药代动力学等技术,筛选出连花清瘟胶囊中15个高暴露且具有显著活性的潜在质量控制标志物,并在细胞和动物模型中验证了其抗炎效果,为提升连花清瘟胶囊质量控制标准提供了科学依据。文章实验及分析方法可模仿复现,傲星生物深耕生信分析十余载,有丰富的实验方案、完善的下游验证、机制研究服务,一对一专属服务为您排忧解难,助您轻松应对毕业和晋升!


