IF:6.2,网络毒理学赛道优势尽显!想快速发文的快来模仿吧!
题目:通过网络毒理学和分子对接策略高效预测聚乳酸引起的炎性骨溶解
英文名:The efficient prediction of inflammatory osteolysis caused by polylactic acid through network toxicology and molecular docking strategy
杂志:Ecotoxicology and Environmental Safety
影响因子:6.2
发表时间:2025年2月12日
研究背景:聚乳酸(PLA)作为一种生物塑料,因其生物相容性、适应性和经济性被广泛应用于骨组织工程。然而,PLA的毒理学研究仍有限,其水解产物可能通过诱导炎症反应导致炎性骨溶解,最终使骨组织再生失败。
研究思路:本研究通过结合网络毒理学和分子对接技术,系统探讨PLA诱导炎性骨溶解的潜在分子机制。首先基于PLA的分子结构进行网络毒理学评估,整合筛选多个数据库中的靶点,构建靶点相互作用网络图。通过GO/KEGG富集分析明确PLA可能通过的代谢途径及与癌症、脂质和动脉粥样硬化相关的通路。进一步利用STRING和Cytoscape软件筛选出25个核心靶点。最后,通过分子对接验证PLA与核心靶点的结合能力。

图1
研究结果:
1、初始网络评估PLA毒性
为获取PLA毒性特征,整合了根据PLA分子结构的软件工具输出结果。通过SwissADME数据,发现PLA分子量为90.03,有3个氢键受体和2个氢键供体,表明PLA具有良好的生物活性,有潜力用于药物设计。预测毒性结果显示,PLA具有皮肤致敏(0.304)、人肝毒性(0.334)和耳毒性(0.349)。这些结果表明,尽管PLA被认为是环保型增塑剂,但仍可能对人类健康构成潜在风险。
2、 确定PLA诱导炎性骨溶解靶点
为全面收集PLA靶点,整合了来自PharmMapper和SwissTargetPrediction数据库的150个预测靶点。从GeneCards和OMIM数据库筛选出11078个与炎性骨溶解高度相关的靶点。将PLA靶点与炎性骨溶解相关的人类基因进行映射,经过去重后,确定了126个与PLA诱导炎性骨溶解相关的潜在靶点,并以维恩图形式直观展示(图2)。
图2
3、靶点相互作用网络及核心基因获取
为进一步揭示潜在靶点之间的相互作用,通过STRING平台获得了一个PPI网络。结果显示,共有243条边和130个节点,平均节点度值为3.74。此外,构建了一个优化的PPI网络图,以分析网络节点的拓扑性质,其中每个链接代表蛋白质之间的相互作用,每个节点代表一个靶点。在PPI网络图中,度值highest的节点标记为深红色,度值越低颜色越浅。节点大小表示连接数(图3A)。进一步构建了由25个核心靶点组成的PPI网络图,以展示这些核心靶点之间的相互作用(图3B)。有趣的是,根据度值排名前五的基因包括热休克蛋白90alpha家族A类成员1(HSP90AA1)、丝氨酸/苏氨酸激酶1(AKT1)、原癌基因酪氨酸激酶SRC(SRC)、信号转导和转录激活因子1(STAT1)和酪氨酸蛋白激酶FYN(FYN),这些基因被认为在多种细胞功能中发挥重要作用。
图3
4、GO和KEGG富集分析
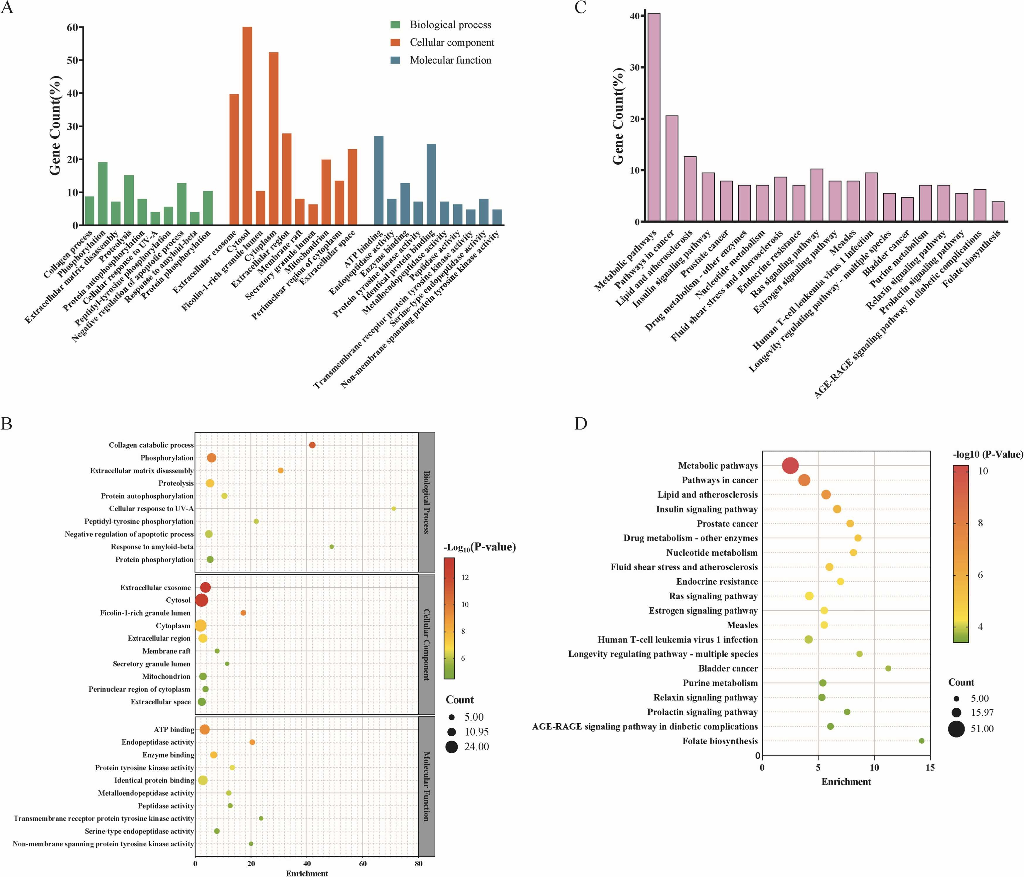
为检测PLA对炎性骨溶解的126个靶点的生物学特征,通过DAVID数据库进行GO和KEGG分析。根据错误发现率(FDR)<0.05的标准,GO分析共生成103个显著条目,涉及39个生物过程(BP)、29个细胞组分(CC)和35个分子功能(MF)。选择了BP、CC和MF中FDR得分minimum的前10个条目来绘制GO富集分析图(图4A-B)。结果表明,PLA可能通过多种激酶和肽酶活性,以及细胞外囊泡、细胞质和线粒体中的ATP结合和酶结合来实现胶原蛋白降解和磷酸化,从而导致炎性介导的骨丢失。此外,KEGG分析筛选出55个特殊信号通路。选择了FDR值minimum的前20个信号通路来生成分类直方图和气泡图(图4C-D)。结果表明,与PLA诱导炎性骨溶解相关的靶点的主要通路也与代谢通路、癌症通路、脂质和动脉粥样硬化密切相关,以及由胰岛素、ras、雌激素、松弛素和催乳素等不同分子诱导的信号传导。

图4
5、PLA-基因-通路PPI网络
为了更直观地阐明PLA诱导炎症骨溶解的相互作用关系和潜在机制,构建了一个包含PLA、核心靶点和前5条KEGG信号通路的PPI网络图,以评估PLA引起的炎症骨溶解。结果显示,PLA诱导炎症骨溶解的核心靶点可能激活癌症和代谢通路,以及脂质和动脉粥样硬化通路(图5)。值得注意的是,炎症骨溶解与前列腺癌之间似乎存在有趣的关联性,这在潜在基因和核心基因中都很明显,表明前列腺组织可能对PLA暴露造成的潜在损害敏感。
图5
6、 PLA与炎症骨溶解核心靶点蛋白的分子对接
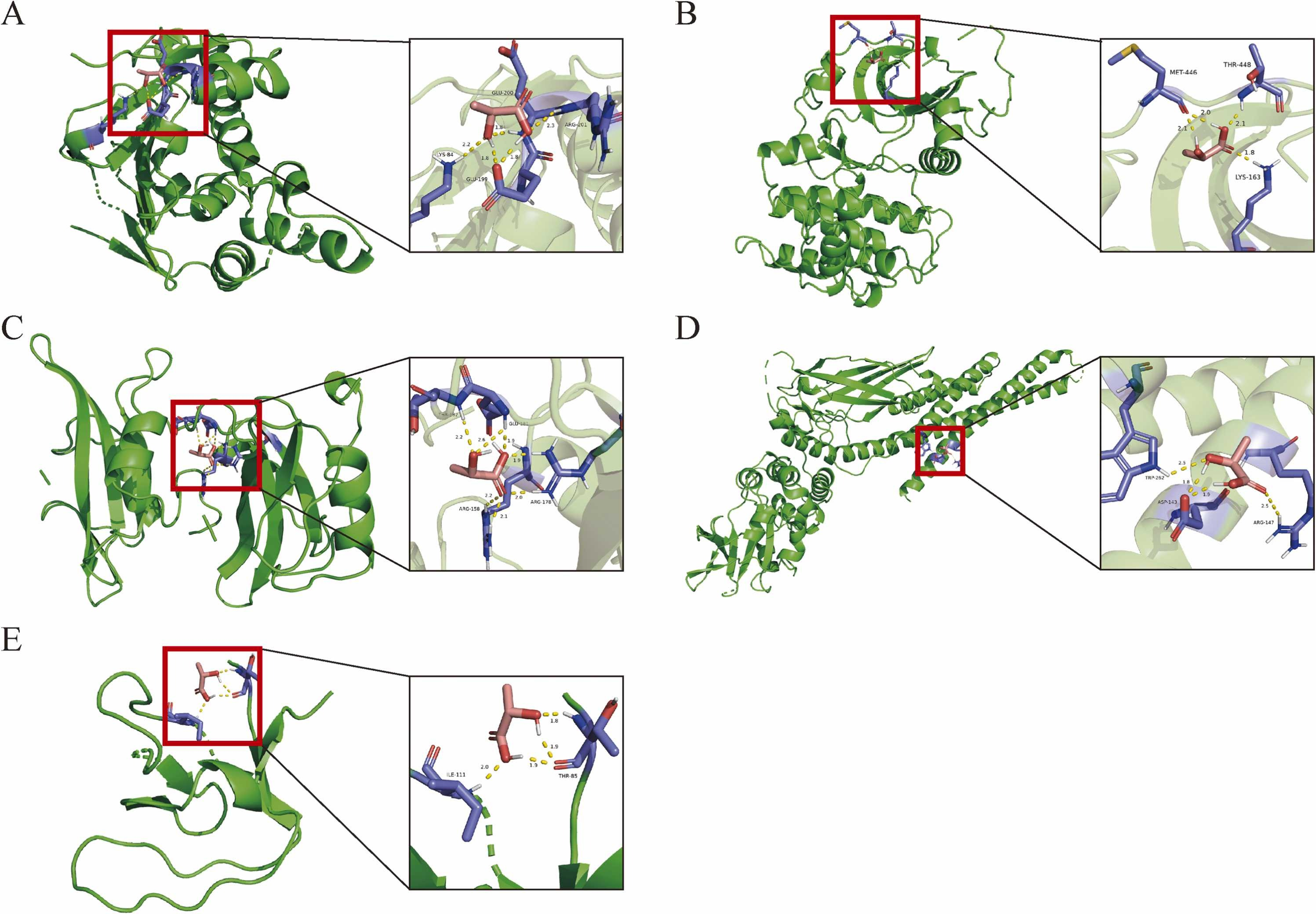
为了研究PLA与其核心靶点(HSP90AA1、AKT1、SRC、STAT1和FYN)的亲和力,进行了分子对接分析。结果表明,PLA形成了明显的氢键,并显示出低结合能。令人惊讶的是,所有五个靶点与PLA的结合能均小于0,表明PLA能够自发地与每个核心靶点结合(图6)。这些结果澄清了PLA与所有五种蛋白质的结合高度稳定,表明它们在PLA诱导炎症骨溶解的分子机制中起着关键作用。
图6
7、PLA在诱导炎症过程中对核心靶点表达的调控
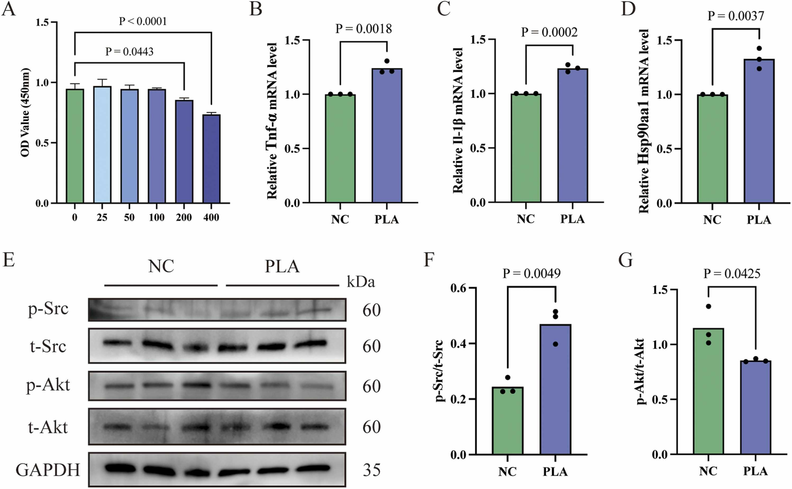
为了验证PLA降解对MC3T3的真实影响,进行了相应的各种检测。通过CCK8检测,结果显示当PLA用量在100mg/mL以内时,MC3T3的细胞活力未受到显著影响(图7A)。因此,选择100mg/mL作为后续实验的安全浓度。此外,为了确定PLA降解诱导的炎症是否与核心基因相关,进行了RT-qPCR和WB检测。结果显示,PLA提取液上调了Hsp90aa1基因表达,同时增加了包括Il-1β和Tnf-α在内的炎症因子的mRNA水平(图7B-D)。此外,PLA诱导的炎症增加了Src的磷酸化水平,而降低了Akt的磷酸化水平(图7E-G)。综上所述,这些发现表明核心靶点Hsp90、Akt和Src在PLA诱导的炎症中起着关键作用。
图7
总结:本研究利用网络毒理学和分子对接、外加细胞验证,揭示了PLA诱导炎性骨溶解的潜在生物机制。网络毒理学的文章门槛还不高,本文可模仿性非常高,傲星生物深耕生信分析十余载,有丰富的实验方案、完善的下游验证、机制研究服务,一对一专属服务为您排忧解难,助您轻松应对毕业和晋升!


