IF:6.1,齐墩果酸+阿司匹林,网络药理学中西合璧解析在结直肠癌中发挥的抗肿瘤作用!
题目:齐墩果酸联合阿司匹林通过Akt/NF-κB/IκBα/COX2通路在结直肠癌中发挥抗肿瘤作用
英文名:Oleanolic acid combined with aspirin plays antitumor roles in colorectal cancer via the Akt/NF-κB/IκBα/COX2 pathway
杂志:Cell Death Discovery
影响因子:6.1
发表时间:2024年12月18日
研究背景:结直肠癌(CRC)是全球高发且致死率高的恶性肿瘤,现有化疗方案因耐药性和毒副作用效果有限。阿司匹林作为潜在化学预防药物可降低CRC复发风险,但长期使用可能导致胃肠道出血等副作用。齐墩果酸(OA)是天然三萜类化合物,具有广谱抗肿瘤活性,但其与阿司匹林联用的协同机制尚不明确。
研究思路:通过网络药理学、分子对接和体外实验,探讨OA联合阿司匹林是否能增强阿司匹林的抗癌作用。网络药理学结果显示,齐墩果酸和阿司匹林可通过多种靶蛋白调控多种信号通路,包括NFκB1\IκBα\PTGS2\MAPK3\PIK3CA。一系列细胞实验first证明,齐墩果酸通过调控Akt/NFκB/IκBα/COX2信号通路协同增强阿司匹林抑制HCT116和HT29细胞的增殖和侵袭,诱导S期停滞,从而协同增强阿司匹林促进结直肠癌细胞凋亡的能力。
研究结果:
1、获取活性成分、疾病靶点和PPI拓扑分析
通过数据库搜索,发现与OA相关的靶点有78个,与阿司匹林相关的靶点有978个,与CRC相关的靶点有1494个(GeneCards数据库)和158个(OMIM数据库)。合并后共获得1558个CRC相关靶点。OA和阿司匹林的靶点与疾病靶点的交集为329个共同靶点。使用Cytoscape3.2.1构建了包含327个节点和656条边的药物-疾病靶点网络。通过CytoHubba选取前100个自由度的节点构建主要靶点网络(图1A-D)。
图1
2、OA和阿司匹林与候选靶点的结合亲和力
对329个共同靶点进行GO功能富集分析,发现涉及1206个生物过程(BP),包括基因正调控、细胞增殖正调控和凋亡细胞负调控;121个细胞组分(CC),包括细胞外空间、细胞外区域和大分子复合体等(图2A)。使用DAVID6.8数据库对329个靶点基因进行KEGG富集分析,发现关键通路包括PI3K-Akt信号通路、IL17信号通路、TNF信号通路和NF-κB信号通路。OA和阿司匹林联合治疗的关键靶点可能是NFκB1/IκBα/PTGS2/MAPK3/PIK3CA(图2B-C)。使用Vina1.1.2软件预测阿司匹林-OA-PTGS2、阿司匹林-OA-NFκB1和阿司匹林-OA-IκBα三元复合物的结合模式。结果显示,OA和阿司匹林能够与PTGS2、NFκB1和IκBα蛋白结合,形成稳定的复合物(图2D)。OA和阿司匹林以浓度依赖性方式抑制HCT-116和HT-29细胞增殖。OA和阿司匹林的IC50值分别为218.75μM、174.87μM、7.92mM和7.02mM(图2E)。
图2
3、OA/阿司匹林联合治疗对人结直肠癌细胞生长的协同抑制作用
OA和阿司匹林联合使用对HCT-116和HT-29细胞的增殖抑制作用显著增强。通过CompuSyn软件分析联合指数(CI)及相关指标,发现所有OA/阿司匹林剂量组合的CI值均小于0.7,表明两者在检测浓度范围内具有协同作用(图3A-B)。
图3
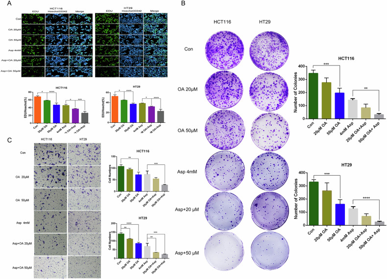
4、OA增强阿司匹林对结直肠癌HCT-116和HT-29细胞增殖和侵袭能力的抑制作用
EdU实验显示,OA和阿司匹林联合使用显著降低细胞增殖比例(P<0.05)。集落形成实验和侵袭实验进一步证实了OA能够抑制CRC细胞的增殖和侵袭能力,并与阿司匹林联合使用时具有协同增强效果(图4A-C)。
图4
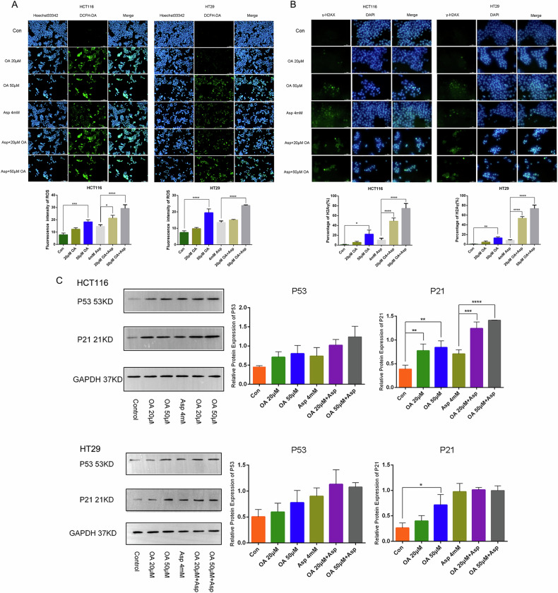
5、OA/阿司匹林协同诱导结直肠癌细胞凋亡、细胞周期分析
TUNEL实验显示,OA和阿司匹林处理后,HCT116和HT29细胞的凋亡率显著增加(P<0.001),表明两者联合使用能够显著诱导细胞凋亡(图5a)。流式细胞术检测结果显示,OA和阿司匹林处理后,HCT116和HT29细胞的S期细胞比例增加,表明两者能够诱导S期阻滞(图5B-C)。

图5
6、OA/阿司匹林协同诱导ROS介导的细胞损伤
DCFDA探针和免疫荧光实验显示,OA和阿司匹林处理后,结直肠癌细胞内的ROS水平和DNA损伤标志物γH2A.X的表达显著增加,表明两者通过诱导ROS产生和氧化DNA损伤协同促进细胞损伤和死亡(图6A-B)。

图6
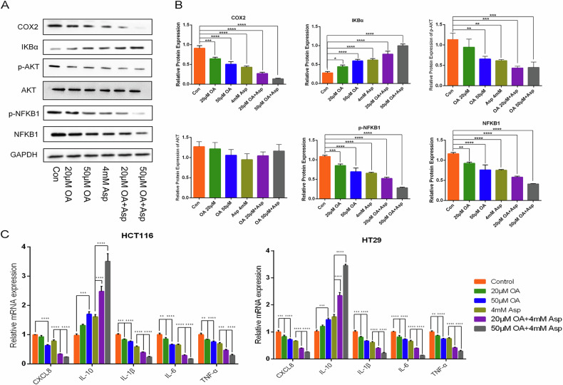
7、OA、阿司匹林及其联合应用对结直肠癌核心靶基因的影响
Westernblotting结果显示,OA、阿司匹林及其联合应用降低了AKT和NFκB1的磷酸化水平,并下调了COX2蛋白的表达,表明其可能通过抑制PI3K/Akt信号通路和NF-κB信号通路的激活来抑制癌细胞的增殖和存活(图7A-B)。RT-qPCR结果显示,OA、阿司匹林及其联合应用上调了IL10的表达,下调了IL6、TNF-α、IL1B和CXCL8的mRNA转录水平(图7C)。

图7
总结:齐墩果酸与阿司匹林联用通过抑制Akt/NF-κB/IκBα/COX2通路,协同抑制结直肠癌细胞增殖、侵袭并诱导S期阻滞和凋亡,为CRC治疗提供新策略。傲星生物深耕生信分析十余载,有丰富的实验方案、完善的下游验证、机制研究服务,一对一专属服务为您排忧解难,助您轻松应对毕业和晋升!


