IF:6.0,网络药理学+转录组+单基因分析,解析三七皂苷R1显著缓解糖尿病肾病机制!
题目:基于网络药理学和实验验证研究三七皂苷R1通过ITGB8调控糖尿病肾病炎症机制
英文名:Investigating the inflammatory mechanism of notoginsenoside R1 in Diabetic nephropathy via ITGB8 based on network pharmacology and experimental validation
杂志:Molecular Medicine
影响因子:6.0
发表时间:2024年12月26日
研究背景:糖尿病通常会导致糖尿病肾病(DN),这是一种严重的长期并发症。其特征是慢性蛋白尿、高血压和肾功能下降,可进展为终末期肾病,降低患者的生活质量和寿命。炎症和细胞凋亡是DN发展的关键。有研究表明三七皂苷R1 (NGR1)为治疗DN的关键活性成分,然而其作用机制仍不清楚。
研究思路:糖尿病肾病(DN)是糖尿病的严重并发症,以炎症和细胞凋亡为关键机制。传统疗法效果有限,本研究结合网络药理学、分子对接与动力学模拟、临床数据分析、动物/细胞实验验证,探究中药成分三七皂苷R1(NGR1)通过调控整合素β8(ITGB8)抑制炎症的机制,为DN治疗提供新策略。
研究结果:
1、网络药理学鉴定NGR1和DN的潜在炎症相关药物靶点
通过Limma包分析DN患者转录组数据(GSE30122、GSE30528、GSE142153),结合ChEMBL、SuperPred和SwissTargetPrediction预测NGR1靶点,构建DN-NGR1-炎症互作网络,确定ITGB8为核心调控蛋白(图1)。

图1
2、NGR1炎症药物靶点ITGB8分子对接验证和分子动力学模拟实验
网络药理学方法将ITGB8确定为DN的潜在药物靶点。利用分子对接进一步筛选药物和疾病之间的药效基团(图2A);在分子水平上,采用了分子动力学模拟来明确展示NGR1和ITGB8之间的相互作用(图2B)。
图2
3、ITGB8可以指示肾功能的进展
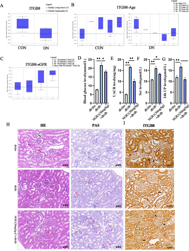
已将437份RNA-Seq样本添加到NephroseqClassic(V4)中。使用Nephroseq数据库获得DN和健康对照测序样本,以分析ITGB8相关的临床价值。发现DN组ITGB8的转录组水平低于对照组(图3A);在不同年龄阶段的DN患者中,与正常同龄人相比,50至80岁的ITGB8表达下调(图3B);eGFR表达在15-29mlmin1.73m2水平minimum,此时患者处于肾功能衰竭阶段(图3C)。给药后10天,从尾静脉采集血液,用于检测血糖、尿albumin-to-creatinine比(UACR)、肌酐和24小时尿白蛋白。结果显示,NGR1(30mg/kg)干预显著改善和降低血糖、UACR、Scr和24小时尿白蛋白水平(图3D-G)。观察发现各组小鼠肾脏发生明显形态学变化,与db/m对照组相比,db/db疾病模型组表现出系膜细胞增殖和系膜基质增加,而NGR1(30mg/kg)治疗明显降低db/db小鼠系膜细胞增殖、系膜基质扩大减少和毛细血管扩张,差异有统计学意义(图3H)。采用免疫组织化学染色评估连续腹腔注射NGR1(30mg/kg)10天后,db/db小鼠肾脏ITGB8的表达。与对照组相比,db/db组肾小球基底膜区ITGB8的表达明显增加(P<0.05)(图3I)。
图3
4、NGR1可以减轻高血糖诱导的足细胞损伤
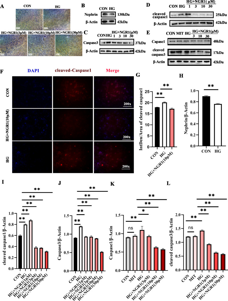
采用台盼蓝作为标记来识别坏死细胞,并观察到高糖实验组中坏死细胞的百分比超过了正常对照组。值得注意的是,在引入NGR1干预后,观察到坏死细胞数量大幅减少(图4A)。进一步的分析显示,与正常对照相比,高糖组中Nephin和Caspase3的表达明显下调(图4B,H和J)。值得注意的是,随后在不同浓度(1,3,10,30µM)下使用NGR1药物干预导致Caspase3表达显着降低。此外,发现高糖组中裂解caspase1的表达大幅上调,在给予NGR1(1,3,10,30µM)后得到有效抑制。同时,观察到caspase1和Cleavedcaspase3在高糖状态下表达显著上调,药物干预后表达显著下调(图4E、K和L)。这些发现表明NGR1在调节与高葡萄糖条件相关的细胞死亡途径方面的潜在治疗作用。
图4
5、NGR1可以抑制炎症并减轻足细胞损伤
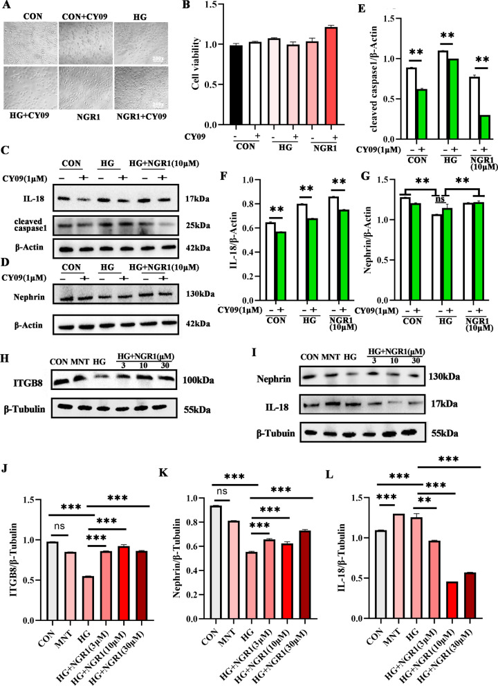
利用CCK8测定来评估不同组的足细胞活力,观察到它们之间的细胞活性没有显著差异(图5a)。值得注意的是,与正常对照相比,高糖组中Nephin和裂解的caspase1的表达显著升高(图5B,C)。有趣的是,在不同浓度(1,3,10,30µM)的NGR1干预后,裂解的caspase1的表达显著降低。此外,在NLRP3抑制剂CY09干预条件下,Nephin和裂解的caspase1的表达都明显下调(图5C-G)。

图5
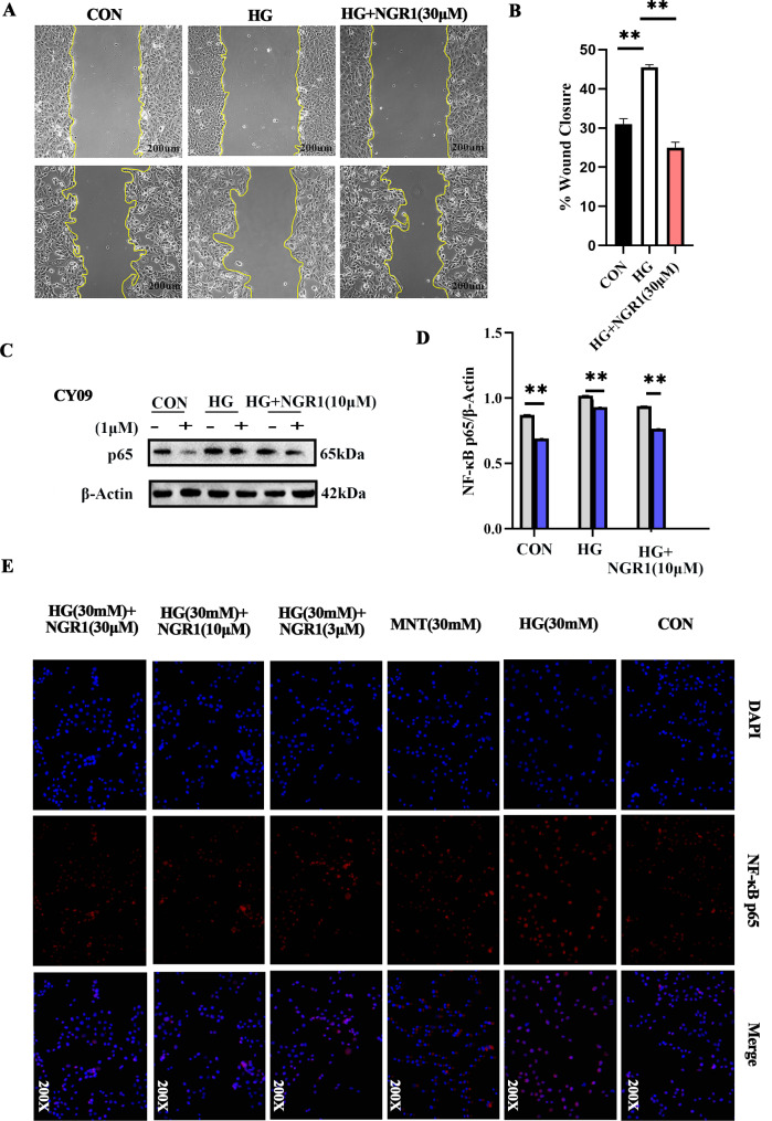
这些发现为高糖条件下足细胞功能的调节机制以及NGR1和NLRP3抑制剂的潜在治疗效果提供了见解。此外,观察到不同浓度(3,10,30µM)的高糖NGR1和MNT组与正常对照组(图5H和I)相比,高糖NGR1和MNT组中Nephin、IL-18和ITGB8的表达显著升高。有趣的是,在不同浓度(3,10,30µM)的NGR1干预后,IL-18的表达显著降低。此外,Nephin和ITGB8的表达均明显下调(图5J-L)。这些发现为高糖条件下足细胞功能的调节机制和NGR1的潜在治疗效果提供了见解。在对照组中,足细胞能够在24小时内显着修复划痕区域;而在高糖实验组中,在同一时间框架内仅观察到划痕区域的部分修复。NGR1干预后,足细胞的迁移得到促进,显著减少了划痕区域。(图6A和B).在NLRP3抑制剂CY09和NGR1干预的条件下,NFκBp65的表达均明显下调(图6C,D),NFκBp65核转位能力的检测显示HG组细胞核中NFκBp65的表达较正常对照组增加,不同浓度NGR1(3,10,30µM)干预后,NFκBp65的核转位能力受到抑制(图6E)。
图6
总结:本研究结合网络药理学与实验验证,发现NGR1通过靶向ITGB8抑制NF-κB和NLRP3炎症通路,减轻高糖诱导的足细胞凋亡及肾脏损伤,临床数据表明ITGB8表达与DN进展负相关,为糖尿病肾病治疗提供新靶点。傲星生物深耕生信分析十余载,有丰富的实验方案、完善的下游验证、机制研究服务,一对一专属服务为您排忧解难,助您轻松应对毕业和晋升!


