IF:10.6,单细胞转录组+铁死亡+衰老+多酚纳米技术,国自然热点领域!
题目:单细胞多组学分析揭示载有STAT3激动剂的新型抗氧化多酚纳米颗粒通过调控心肌细胞铁死亡改善老年性心力衰竭的作用机制
英文名:Single-cell multi-omics analysis reveals the mechanism of action of a novel antioxidant polyphenol nanoparticle loaded with STAT3 agonist in mediating cardiomyocyte ferroptosis to ameliorate age-related heart failure
杂志:Journal of Nanobiotechnology
影响因子:10.6
发表时间:2025年3月29日
研究背景:心力衰竭(HF)是一种高死亡率的心血管疾病,传统疗法长期预后不佳。氧化应激和铁死亡在HF进展中起关键作用,但现有抗氧化剂存在生物利用度低、靶向性差等问题。STAT3作为调控铁死亡和炎症的关键转录因子,其激活可保护心肌细胞(CMs)。本研究开发了一种负载STAT3激动剂(Colivelin)的多酚纳米颗粒(PN@Col),旨在通过抑制CMs铁死亡改善老年性HF。
研究思路:通过对GEO数据库进行分析,并利用单细胞RNA测序(scRNA-seq)和AUCell分析评估不同基因的表达情况,确定了导致高房颤进展的关键细胞和基因。STAT3基因被认为是关键基因,其功能通过细胞实验在体外得到了进一步验证,证实了它对高频心肌细胞(CM)的影响。作者在开发出PN@Col后,体外实验显示PN@Col有效降低了CMs的氧化应激和铁变态反应。对老年心房颤动小鼠进行的体内研究表明,PN@Col治疗后可显著改善心功能。
研究结果:
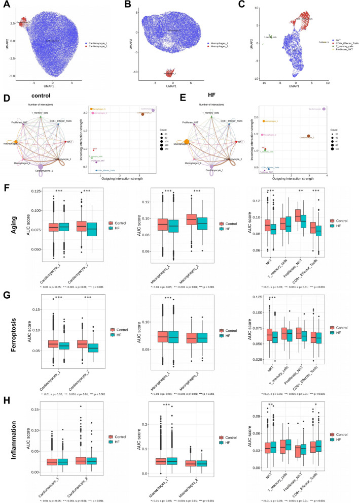
1、人类心脏组织的细胞异质性和细胞类型分析
通过分析GEO数据库中的单细胞RNA测序(scRNA-seq)数据,成功识别了心力衰竭(HF)患者心脏组织中的细胞异质性。经过数据质量控制和过滤后,使用主成分分析(PCA)和UMAP算法对细胞进行降维和聚类,共识别出30个细胞簇(图1A–B)。通过分析每个细胞簇的标记基因,成功注释了12种细胞类型,包括脂肪细胞、心肌细胞(CM)、内皮细胞、成纤维细胞等(图1C–E)。在HF组中,CM和周细胞的数量显著减少,而成纤维细胞、淋巴细胞、巨噬细胞和T细胞的数量显著增加(图1D–F)。
图1
2、影响HF进展的关键细胞及其特征分析
通过对CM、巨噬细胞和T细胞的进一步分析,发现CM被重新聚类为两个亚型(CM_1和CM_2),巨噬细胞被重新聚类为两个亚型(Macrophages_1和Macrophages_2),而T细胞被重新聚类为四个亚型(图2A–C)。通过细胞间通信分析,发现与对照组相比,HF组中CM_1细胞的信号交互数量减少,而Macrophages_1细胞的信号交互数量增加(图2D–E)。此外,通过AUCell分析发现,CM_1、CM_2、Macrophages_1和NKT细胞亚型在衰老和铁死亡相关基因表达上存在显著差异(图2F–G)。
图2
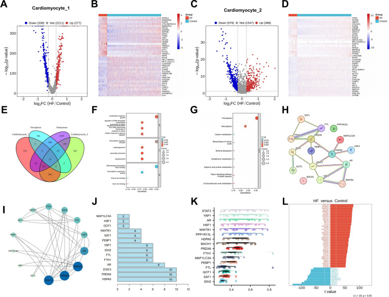
2、筛选与衰老和铁死亡相关的CM关键基因
通过分析CM_1和CM_2细胞的差异表达基因(DEGs),识别出17个与衰老和铁死亡相关的共同基因,包括BACH1、STAT3、PRDX6等(图3A–E)。这些基因在GO功能富集分析和KEGG通路富集分析中显示出与氧化还原、铁代谢和铁死亡相关的功能(图3F–G)。通过蛋白-蛋白相互作用(PPI)网络分析,发现STAT3、PRDX6和HSPA5在这些基因中具有关键作用(图3H–K)。
图3
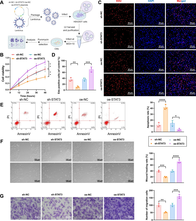
4、STAT3的激活抑制CM铁死亡并促进功能修复
通过设计针对STAT3的shRNA序列,构建了STAT3沉默和过表达的CM细胞系。实验结果显示,STAT3的沉默显著降低了CM细胞的活力和增殖能力,而STAT3的过表达则显著增强了CM细胞的活力和增殖能力(图4A–D)。此外,STAT3的沉默增加了CM细胞的凋亡水平,而STAT3的过表达则抑制了细胞凋亡(图4E)。
图4
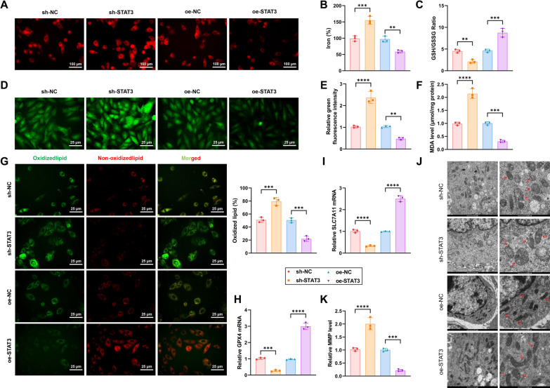
通过检测铁代谢相关基因和氧化应激指标,发现STAT3的沉默增加了细胞内Fe²⁺含量和ROS生成,而STAT3的过表达则显著降低了这些指标(图5a–K)。
图5
5、成功制备PN@Col
成功合成了负载STAT3激动剂Colivelin的抗氧化多酚纳米颗粒(PN@Col)。通过透射电子显微镜(TEM)和扫描电子显微镜(SEM)观察到PN@Col的形态和结构,其平均粒径为226.71±16.92nm,zeta电位为-18.66mV(图6A–E)。通过高效液相色谱(HPLC)确认了Colivelin的成功加载,其载药量为12.6±1.5%,包封效率为69.7±13.2%(图6F)。此外,PN@Col在体外释放实验中表现出良好的释放特性,并具有显著的抗氧化能力(图6G–I)。
图6
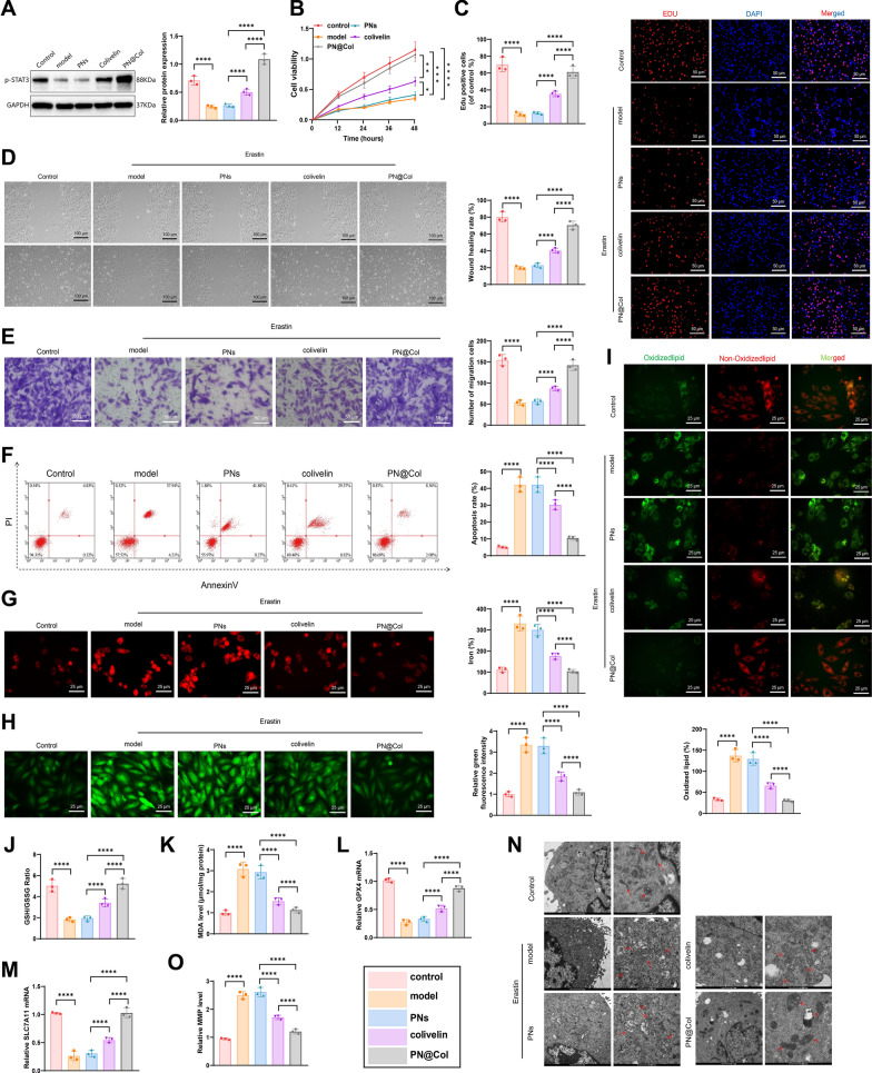
6、PN@Col抑制CM铁死亡并促进功能恢复
在Erastin诱导的CM铁死亡模型中,PN@Col显著上调了p-STAT3蛋白表达,部分恢复了CM细胞的活力和增殖能力,并增强了细胞的迁移能力(图7A–E)。此外,PN@Col显著抑制了CM细胞的凋亡,并显著降低了细胞内Fe²⁺、ROS和MDA水平,同时增加了GSH/GSSG比值(图7F–K)。通过检测铁死亡相关基因的表达,发现PN@Col显著恢复了GPX4和SLC7A11的表达水平(图7L–M)。此外,PN@Col显著改善了CM细胞的线粒体形态和膜电位(图7N–O)。
图7
7、PN@Col显著改善老年HF小鼠的心脏功能
在老年HF小鼠模型中,PN@Col显著改善了心脏功能参数,包括左心室射血分数(LVEF)和左心室短轴缩短率(LVFS),并减少了心肌肥大和纤维化的程度(图8A–F)。此外,PN@Col显著降低了心肌组织中的Fe²⁺、ROS和MDA水平,并增加了GSH/GSSG比值(图8J–M)。通过检测铁死亡相关基因的表达,发现PN@Col显著恢复了Gpx4和Slc7a11的表达水平(图8N)。此外,PN@Col显著抑制了心肌细胞的凋亡,并激活了STAT3信号通路(图8H–I)。TEM结果显示,PN@Col显著改善了心肌组织的线粒体超微结构(图8O)。
图8
总结:本研究通过单细胞多组学发现STAT3是调控心肌细胞铁死亡的关键基因,开发了负载STAT3激动剂的多酚纳米颗粒(PN@Col)。PN@Col通过激活STAT3通路抑制氧化应激和铁死亡,显著改善老年心衰小鼠心脏功能,为临床治疗提供了新策略。傲星生物深耕生信分析十余载,有丰富的实验方案、完善的下游验证、机制研究服务,一对一专属服务为您排忧解难,助您轻松应对毕业和晋升!


