IF:6.7,网络药理学+转录组,解析华山参抗哮喘的多靶点调控机制!
题目:整合转录组学和网络药理学揭示华山参治疗哮喘的作用机制
英文名:Integrated transcriptomics and network pharmacology to reveal the mechanism of Physochlainae Radix in the treatment of asthma
杂志:Phytomedicine
影响因子:6.7
发表时间:2025年2月6日
研究背景:哮喘是全球第二大慢性呼吸系统疾病,传统中药华山参(PhysochlainaeRadix,PR)临床用于治疗哮喘,但其作用机制尚不明确。
研究思路:结合转录组学、网络药理学及动物实验,鉴定华山参活性成分,通过OVA诱导哮喘小鼠模型验证其疗效,并探究其作用通路(如TLR4/MyD88/NF-κB、MAPK、IL-17)。
研究结果:
1、PR中标记成分的识别
在本研究中,通过比较PR色谱图中主要成分的质谱信息与参考化合物和PubChem数据库的化学谱图,并使用分离的甾体皂苷作为标准品,最终从PR中鉴定出6种托烷生物碱、3种香豆素(Wangetal.,2019)以及14种甾体皂苷(图3)。
图3
此外,将质谱数据导入GNPS平台生成分子网络。根据网络分析,发现了托烷生物碱和甾体皂苷的碎片。具体来说,鉴定出了阿托品、莨菪碱、香豆素以及甾体皂苷的特征碎片。这些成分的代表性成分的质谱和裂解模式如图4所示,清晰地展示了它们的化学特征。
图4
2、PR缓解OVA诱发的哮喘
华山参治疗显著改善OVA诱导的哮喘小鼠肺组织炎症细胞浸润、胶原沉积和杯状细胞增生(图5a)。ELISA显示华山参降低BALF中IL-4、IL-5、IL-13,升高IL-10和IFN-γ(图5B)。
图5
此外,与对照组相比,OVA诱导组的肺组织中TNF-α、IL-6和COX-2的表达水平根据免疫荧光分析显著升高。而PR治疗显著降低了肺组织中TNF-α、IL-6和COX-2的表达(图6)。
图6
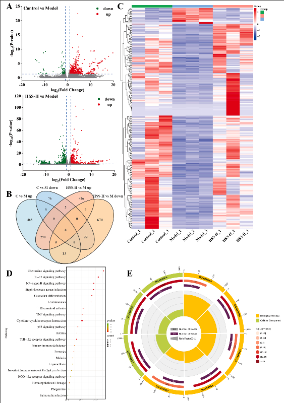
3、转录组学预测关键生物过程和途径
为了进一步阐明PR对哮喘的影响机制,采用了RNA-seq。最终鉴定出868个差异表达基因(DEGs),其中768个上调,100个下调(图7A)。同时,比较高剂量组(HSS-H)和模型组时,有718个基因上调,705个基因下调。在这些基因中,有327个共同的DEGs,包括290个共同上调基因和22个共同下调基因(图7B)。基于表达水平绘制了聚类热图,以直观显示差异(图7C)。与模型组相比,对照组和高剂量组(HSS-H)的基因表达水平相似且差异显著。随后,对DEGs进行了KEGG富集分析,并选择了p值minimum的前20条通路绘制气泡图。对868个DEGs进行富集分析,得到811个GO条目,p<0.05,其中1423个DEGs得到814个GO条目。通过交集分析,发现两组数据中相同的前20个条目中有8个,包括5个生物过程(bp)条目(先天免疫反应、炎症反应、免疫反应、中性粒细胞趋化、趋化)和3个细胞组分(cc)条目(细胞外区域、细胞外空间、质膜外侧)。图7D和E显示了上述KEGG和GO富集通路。
图7
4、网络药理学方法揭示了核心靶点和机制
在筛选并去除重复项后,共鉴定出749个与PR成分相关的靶点。通过与从3个不同数据库中检索到的2810个疾病靶点进行交集分析,共获得267个共同靶点(图8A)。将这些交集靶点导入String数据库后,构建了一个包含267个节点和4865条边的“成分-疾病”蛋白质-蛋白质相互作用(PPI)网络(图8B)。然后使用Cytohubba生成的前10个枢纽基因构建了一个PPI网络。通过KEGG和GO分析提出了可能的作用机制(图8C和D)。此外,通过整合转录组学和网络药理学,识别了PR治疗的关键靶点。通过网络药理学和转录组学分析的交叉分析,基于关键靶点和DEGs,共获得13个交叉靶点,即Tnf、Pla2g7、Cxcr2、Arg1、Alox5、Mmp3、Ptafr、Ccr1、Elane、Adamts4、Mmp8、Mpo和Adora3以及25条KEGG通路(图8E和F)。
图8
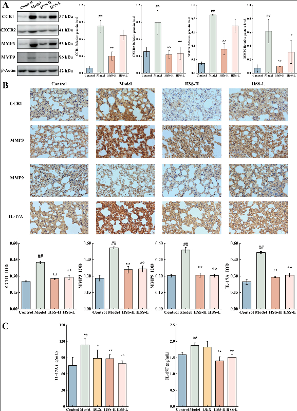
5、验证PR对重要目标蛋白的调控作用
基于转录组学筛选和网络药理学预测,识别了PR治疗哮喘的重要靶蛋白,并通过WB和IHC实验进行验证(图9A)。同时,肺组织中CCR1、MMP3和MMP9的IHC和WB结果一致,如图9B所示。此外,转录组学和网络药理学的数据都集中在IL-17通路上。使用ELISA检测小鼠肺组织中IL-17A和IL-17F的含量(图9C),结果与IHC一致,表明PR降低了IL-17A的水平(图9B)。这些结果表明PR可能通过控制IL-17的表达来治疗哮喘。
图9
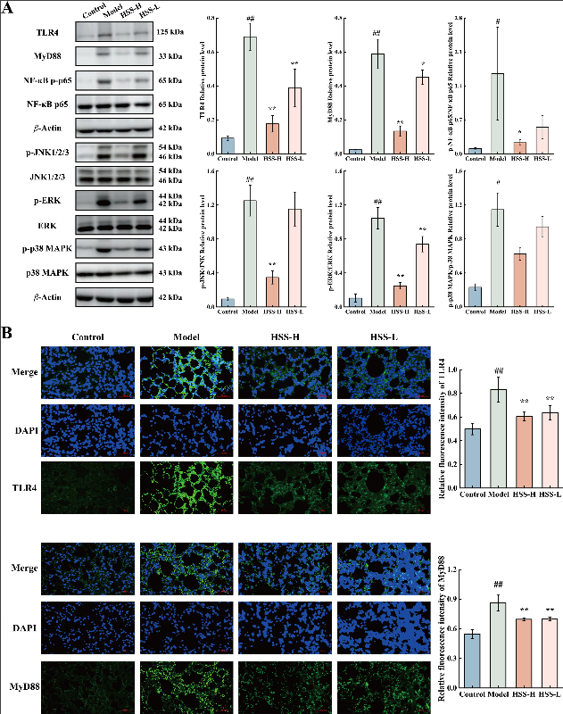
6、PR通过抑制TLR4/MyD88/NF-κB和MAPK信号通路来缓解哮喘
WB和IF证实华山参抑制TLR4/MyD88/NF-κB及MAPK通路蛋白激活(图10A-B)。
图10
将添加了TLR4抑制剂TAK-242,并对卵清蛋白(OVA)诱导的哮喘小鼠进行了额外实验,以进一步阐明TLR4/MyD88信号通路在PR对哮喘治疗效果中的关键作用。简要来说,将40只ICR小鼠(雄性,体重18-20克)平均分为5组:对照组、模型组、TAK-242组、HSS-H组和TAK-242+HSS-H组。哮喘小鼠模型的建立和药物的给予方式与之前的实验相同。收集支气管肺泡灌洗液(BALF),使用酶联免疫吸附测定(ELISA)试剂盒,检测肿瘤坏死因子-α(TNF-α)、白细胞介素-1β(IL-1β)和白细胞介素-6(IL-6)的水平,并且对右肺组织进一步进行苏木精-伊红(HE)染色、马松(Masson)染色和过碘酸雪夫(PAS)染色检查。同时,通过免疫组织化学(IHC)方法检测肺组织中TLR4和MyD88蛋白的表达情况。结果表明,与模型组小鼠相比,经TAK-242和PR治疗后,肺组织中受损的肺泡结构、炎性细胞浸润、气道上皮水肿、肺纤维化、杯状细胞增多以及黏液分泌增加等情况得到了显著逆转(图11A)。支气管肺泡灌洗液中IL-6、TNF-α和IL-1β的水平(图11B)以及肺组织中TLR4和MyD88蛋白的表达水平(图11C和D)均显著降低。值得注意的是,同时给予TAK-242和PR时,治疗效果得到改善,肺组织损伤进一步减轻。与单独使用TAK-242或PR治疗相比,联合治疗时支气管肺泡灌洗液中IL-6、TNF-α和IL-1β的水平以及肺组织中TLR4和MyD88的表达水平更低。这表明抑制TLR4/MyD88信号通路与PR对哮喘的治疗效果密切相关。
图11
总结:华山参通过抑制TLR4/MyD88/NF-κB、MAPK和IL-17通路,降低炎症因子(IL-4、IL-5、IL-13)表达,减少肺组织炎症细胞浸润和胶原沉积,显著改善OVA诱导的小鼠哮喘症状,first整合多组学技术阐明其多靶点作用机制。傲星生物深耕生信分析十余载,有丰富的实验方案、完善的下游验证、机制研究服务,一对一专属服务为您排忧解难,助您轻松应对毕业和晋升!


