8.1分双1区顶刊!铁死亡+预后模型+单细胞/空转+体内外验证,套路组合,你上你也行!
题目:MIOX基因在透明细胞肾细胞癌预后中的综合分析
英文名:Integrated analysis of MIOX gene in prognosis of clear-cell renal cell carcinoma
杂志:Cell Death and Disease
影响因子:8.1
发表时间:2025年5月8日
研究背景:肾细胞癌(RCC)是起源于肾上皮的常见癌症,其中透明细胞肾细胞癌(ccRCC)是最主要的组织学亚型,约占所有病例的75%。ccRCC患者的预后通常较差。铁死亡是一种氧化、铁依赖的细胞死亡形式,其特征是脂质过氧化。针对铁死亡的治疗可能为抵抗现有治疗的癌细胞提供新的治疗策略。目前,铁死亡相关基因对ccRCC患者预后的影响尚不完全清楚。
研究思路:利用TCGA数据识别ccRCC样本与正常组织中差异表达的铁死亡相关基因。进行Lasso回归分析和Kaplan-Meier分析,以识别与预后相关的基因。基于单细胞RNA测序和空间转录组分析,确定MIOX在ccRCC中的特异性。通过体外和体内实验,验证MIOX的功能和潜在治疗价值。
研究结果:
1、鉴定30个铁死亡相关DEG
本研究流程见图 1A,对538个TCGA-KIRC肿瘤样本和72个邻近非肿瘤样本进行的差异基因分析共鉴定出1290个差异表达基因(DEGs)(图 1B )。如图表 1C 所示的维恩图鉴定出30个候选铁死亡相关DEGs。值得注意的是,所有30个候选基因在透明细胞肾细胞癌组织和邻近非肿瘤组织中均表现出差异表达,ALB基因除外。
图1
2、功能富集分析DEGs和PPI网络构建
图 2A 中的热图展示了30个候选铁死亡相关DEGs的表达水平。相关性分析(图 2B )显示这些基因之间存在TF、TFR2和ALB之间的强关联。为进一步探索这30个候选基因的生物学特征,进行了基因本体(GO)术语和KEGG通路分析(图 2C )。最富集的KEGG通路包括矿物质吸收、PPAR信号通路和铁死亡(图 2D )。还使用STRING构建了30个候选基因的蛋白质-蛋白质相互作用(PPI)网络(图 2E )。该相互作用网络表明MT1G、MT3、CP、HAMP、ALB、HMOX1、VEGFA、CDKN2A、CA9和CAV1可能作为枢纽基因(图 2E )。
图2
3、铁死亡相关基因的预后意义和预测效能
为探究基因表达与预后的关系,基于队列中30个候选基因的表达水平进行了生存分析。使用比例风险模型在TCGA数据集中识别出5个与生存相关的基因,采用Lasso回归筛选参数,这些变量的系数变化如图 3A 所示。通过十折交叉验证进行迭代分析,当λ设定时(Logλ=−1.20),识别出一个具有the best性能且变量最少的模型(图 3B )。计算了TCGA数据集的风险评分,并确定了风险评分分布,显示所选五个基因表达水平越低的患者,其风险评分和死亡率越高(图 3C,D )。校准曲线显示了该列线图模型在1年、3年和5年间隔时的预测效能(图 3E )。
图3
4、通过单细胞测序和空间转录组学在肾细胞癌中的MIOX特征
对 GSE222703 的分析揭示了14个细胞簇和7种中等细胞类型(图 4A )。MIOX在近端肾小管细胞中高度表达(图 4B,C )。GSVA的熱圖表示突出了High-MIOX组和Low-MIOX组中富集的特定特征。可以看出,Low-MIOX表达组在补体、血管生成和TNF-NFkB相关通路中显著富集(图 4D )。基于 GSM5924030 对RCC细胞的细胞轨迹和伪时间分布进行分析,揭示了恶性细胞发育过程中存在两种细胞状态(图 4E )。如图所示,MIOX表达较低并非主要存在于肿瘤核心区域(由KRT7鉴定),而是在肿瘤邻近组织中(图 4F )。
图4
5、MIOX基因对RCC进展是必需的
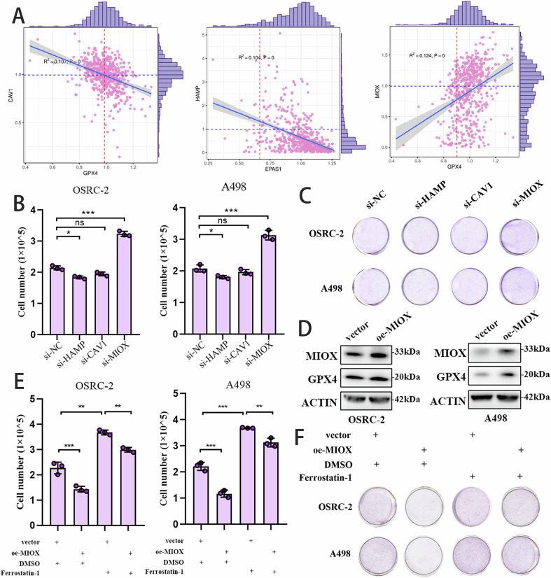
对七种候选基因与公开报道的肾透明细胞癌(ccRCC)铁死亡相关基因进行了相关性分析。分析显示CAV1与GPX4之间存在负相关关系,HAMP与EPAS1之间也存在负相关关系。相比之下,MIOX与GPX4呈正相关(图 5a)。为探索这三种候选基因在RCC细胞中的功能,将siRNA转染入两种RCC细胞系。与其他候选基因不同,抑制MIOX会导致RCC增殖增加(图 5B,C )。构建了MIOX过表达的稳定RCC细胞系(图 5D )。后续实验表明,使用Ferrostatin-1处理可以部分抵消MIOX过表达引起的增殖(图 5E,F )。
图5
6、MIOX被确定为ccRCC的治疗靶点
在将表达荧光素酶的肾细胞癌(RCC)细胞皮下移植到裸鼠的左肾后,观察到MIOX过表达组的肿瘤进展与对照组相比有所减少(图 6A,B )。对RCC组织微阵列进行免疫组化分析显示,转移性RCC的MIOX水平与非转移性RCC相比显著降低(图 6C )。利用qRT-PCR评估临床样本中MIOX的表达水平,并试图比较非转移性RCC组与转移性RCC组之间的MIOX水平。统计分析显示,非转移性RCC的MIOX表达高于转移性RCC,这一结果与免疫组化结果一致。建立了三个源自RCC患者肿瘤不同区域的类器官(图 6D )。为验证发现,检测了RCC患者类器官培养(K1、K2和K3)中MIOX过表达的影响,证实MIOX对RCC具有抑制作用(图 6E,F )。这些发现共同表明,MIOX在RCC组织中上调,并作为RCC肿瘤进展的抑制因子。

图6
总结:本研究通过综合分析,揭示了MIOX基因在ccRCC预后中的重要作用,表明MIOX可作为潜在的治疗靶点。研究还发现,MIOX在ccRCC中高表达且具有抑制肿瘤进展的作用,为肾癌治疗提供了新的方向。傲星生物深耕生信分析十余载,有丰富的实验方案、完善的下游验证、机制研究服务,一对一专属服务为您排忧解难,助您轻松应对毕业和晋升!


