IF:8.5,网络药理学+双疾病王炸组合,分子模拟+湿实验双重验证,高分赛道揭秘!
题目:通过网络药理学整合研究槲皮素通过抑制AKT在多囊卵巢综合征和子宫内膜癌共表达基因中的作用机制
英文名:Integrating network pharmacology to investigate the mechanism of quercetin's action through AKT inhibition in co-expressed genes associated with polycystic ovary syndrome and endometrial cancer
杂志:International Journal of Biological Macromolecules
影响因子:8.5
发表时间:2025年1月5日
研究背景:子宫内膜癌(EC)是女性常见恶性肿瘤,多囊卵巢综合征(PCOS)是其重要风险因素。槲皮素对PCOS和EC有潜在治疗效果,但具体分子靶点不明。本研究旨在通过网络药理学、分子动力学模拟和体外实验,阐明槲皮素治疗PCOS-EC的潜力。
研究思路:通过数据库检索PCOS和EC相关靶点,与槲皮素靶点取交集,经GO富集分析、KEGG通路分析、PPI网络分析等锁定关键靶点,再经分子对接、动力学模拟及细胞实验验证,揭示槲皮素作用机制。


图1
研究结果:
1、PCOS与EC共表达基因的景观
通过数据库鉴定了与PCOS和EC相关的潜在靶基因(图2A和B)。维恩图显示379个基因同时与PCOS和EC相关(图2C)。GO分析表明这些基因在生物过程(BP)、细胞成分(CC)和分子功能(MF)类别中富集。值得注意的是,最显著富集的BP术语是“对内源性刺激的反应”,CC类别中显著富集于“细胞外空间”,MF类别中显著富集于“信号受体结合”(图2D)。KEGG通路分析显示最显著的通路是“癌症中的microRNA”(图2E,表S5)。通过STRING数据库构建了共表达基因的PPI网络(图2F)。使用Cytoscape的CytoHubba插件中的Degree、EPC、MCC和MNC四种算法分析,确定了六个核心基因靶点:AKT1、ALB、IL6、INS、TNF和STAT3(图2G和H)。
图2
2、槲皮素与PCOS-EC共有潜在靶基因的网络药理学分析
槲皮素的二维和三维结构如图3A所示。通过数据库鉴定了361个潜在的槲皮素靶基因(图3B)。这些基因功能多样,许多与人类疾病相关(图3C)。维恩图分析显示47个基因同时与槲皮素和PCOS-EC相关(图3D)。这些基因涉及2714条生物通路,包括2512条GO和202条KEGG通路。GO分析显示BP类别2097个术语、CC类别128个术语、MF类别287个术语。通过弦图可视化BP、CC和MF类别中前10个富集术语,发现槲皮素相关基因主要与BP中的“细胞对化学刺激的反应”、CC中的“细胞质”和MF中的“酶结合”相关(图3E)。KEGG通路分析显示最显著的通路是“内分泌抵抗”(图3F)。使用Cytoscape构建了共有靶基因、前20个BP、20个CC、20个MF和前20个KEGG通路的相互作用网络(图3G)。
图3
3、槲皮素与PCOS-EC共有hub基因的鉴定
使用STRING数据库构建PPI网络并通过Cytoscape分析(图4A)。利用MCODE插件进行功能分析,鉴定出高度互联的基因簇,确定了前22个hub基因(图4B)。通过CytoHubba插件的Degree、EPC、MCC和MNC算法筛选出前10个hub基因(图4C)。UpSet图显示六个hub基因(ACTB、AKT1、ESR1、EGFR、PTGS2和TP53)被四种算法一致识别(图4D)。
图4
4、EC中hub基因的基因组变化、表达及预后相关性分析
为评估EC相关hub基因的潜在遗传修饰,分析了DNA拷贝数变异(CNVs)和单核苷酸变异(SNVs)。遗传改变主要为突变和扩增(图5a和B)。通过UALCAN数据库评估关键hub基因在EC中的mRNA表达水平,结果显示AKT1和TP53在EC中表达升高,而ACTB、ESR1、EGFR和PTGS2表达降低(图5C)。生存分析表明,ESR1、PTGS2和TP53的高表达与EC患者总生存期改善相关,而ACTB高表达与不良预后相关(图5D)。
图5
5、槲皮素与潜在靶点相互作用的分子对接验证
分子对接结果显示槲皮素与六个hub基因均有高亲和力结合,结合能分别为:ACTB-8.9kcal/mol、AKT1-9.9kcal/mol、EGFR-8.4kcal/mol、ESR1-7.3kcal/mol、PTGS2-9.0kcal/mol、TP53-6.3kcal/mol(图6A-F)。其中AKT1的结合亲和力highest(图6B)。分子间相互作用分析表明,槲皮素主要通过非共价键(如传统氢键、碳氢键和π-烷基相互作用)与靶蛋白结合(图6A-F)。
图6
6、分子动力学模拟(MDS)验证结合能力
通过GROMACS进行100ns全原子MDS,分析蛋白结构灵活性和槲皮素-蛋白复合物稳定性。模拟结果显示,所有hub基因的RMSD曲线波动较小,表明结构稳定(图7A)。RMSF值反映了特定残基的柔性变化(图7B)。氢键分析显示槲皮素复合物中存在稳定的氢键(图7C)。ΔGMMGBSA值表明槲皮素-蛋白复合物的自由能较低(图7D,表S8)。Rg值显示复合物在模拟期间波动极小,分子内部相互作用稳定(图7E)。自由能景观图显示明显的能量minimum点,进一步验证了复合物的稳定性(图7F-G)。总体而言,槲皮素与所有hub基因的复合物均表现出良好的动力学特性。

图7
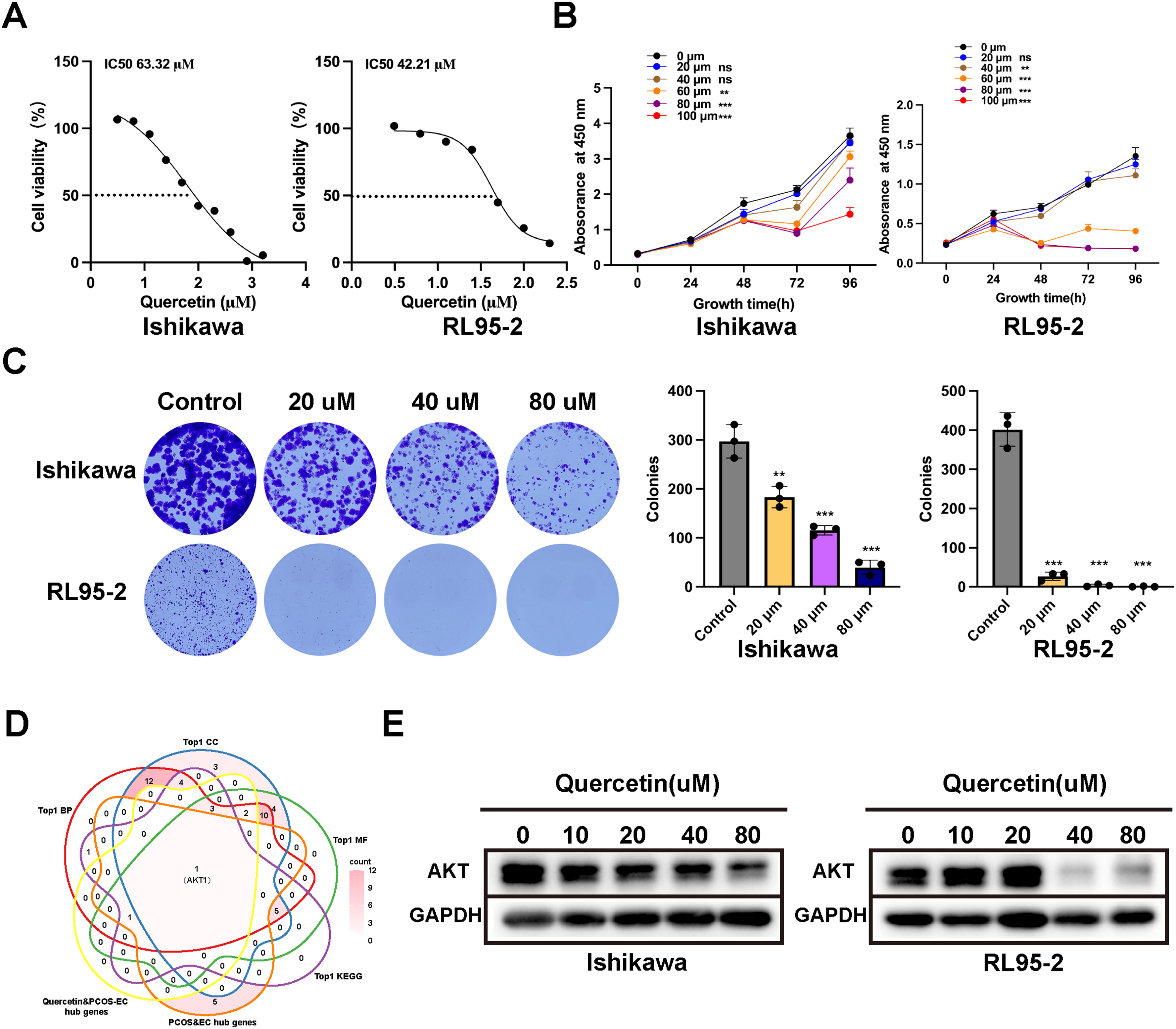
7、槲皮素对EC细胞增殖的影响
通过CCK-8实验测定槲皮素对Ishikawa和RL95-2细胞的半数抑制浓度(IC50),分别为63.32μM和42.21μM(图8A)。CCK-8增殖实验显示槲皮素以剂量依赖方式抑制两种细胞的增殖(图8B)。克隆形成实验进一步证实槲皮素显著降低EC细胞的克隆形成能力(图8C)。通过GO注释、KEGG通路与共有hub基因的交集分析,确定AKT1为only共享基因(图8D)。Western blot验证显示,槲皮素处理后EC细胞中AKT表达显著下调(图8E)。


图8
总结:本研究通过网络药理学等多手段,发现槲皮素在PCOS-EC治疗中与ACTB、AKT1等6个核心靶点高亲和力结合,尤其对AKT1抑制显著,为开发PCOS-EC治疗策略提供理论基础。星生物深耕生信分析十余载,有丰富的实验方案、完善的下游验证、机制研究服务,一对一专属服务为您排忧解难,助您轻松应对毕业和晋升!


