IF:6.1,网络毒理学+机器学习揭示三聚氰胺和氰尿酸共暴露致肾损伤机制!
题目:网络毒理学与机器学习方法研究三聚氰胺和氰尿酸联合暴露致肾损伤的机制
英文名:A network toxicology and machine learning approach to investigate the mechanism of kidney injury from melamine and cyanuric acid co-exposure
杂志:Ecotoxicology and Environmental Safety
影响因子:6.1
发表时间:2025年3月8日
研究背景:三聚氰胺(MA)作为一种广泛使用的有机化合物,存在于塑料制品、食品包装和餐具等多种日常用品中。在制造过程中,未纯化的MA产品可能被其结构类似物氰尿酸(CA)污染。MA和CA单独摄入时毒性较低,但联合暴露(MC)会显著加剧肾脏毒性。MC主要通过饮食和环境因素持续暴露于人体,主要靶向肾脏,因其低溶解性和快速清除特性导致毒性损伤。尽管已有研究,但MC诱导肾损伤的潜在机制仍不清楚,需要进一步研究其致病途径。
研究思路:本研究采用网络毒理学(NT)、生物信息学和机器学习相结合的方法,通过建立MC暴露的大鼠模型,分析肾脏病理学、损伤标志物和RNA测序数据,鉴定差异表达基因,利用ChEMBL、STITCH和GeneCards数据库识别潜在靶蛋白,并应用LASSO回归、随机森林和MCODE三种机器学习算法筛选枢纽基因,最后通过分子对接模拟评估MC与枢纽基因的相互作用,阐明MC诱导肾损伤的分子机制。
研究结果:
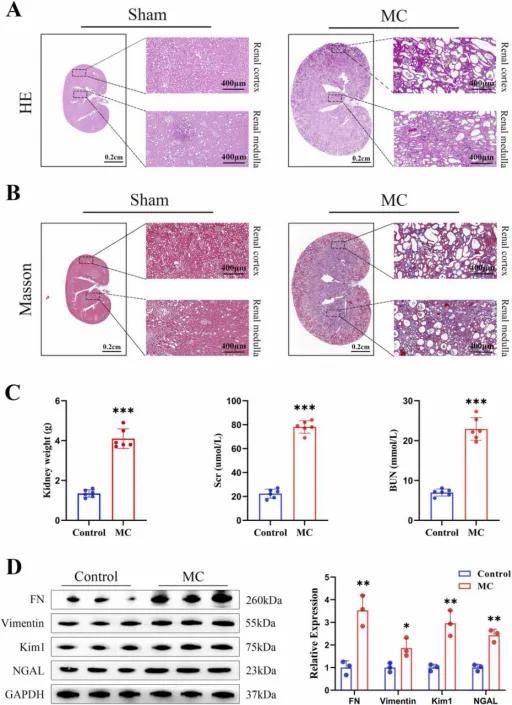
1、MC暴露诱导大鼠肾损伤和纤维化
组织病理学分析肾脏损伤显著(图1A和1B)。进一步分析肾脏重量及Scr和BUN水平显示,与对照组相比,MC组显著增加,表明代偿性肾肥大和肾功能受损(图1C)。WB分析结果显示MC组中肾损伤和纤维化的关键标志物,包括FN、波形蛋白、Kim-1、NGAL、Clu、Tff3和Opn显著上调(图1D)。这些发现共同表明MC暴露可诱导严重的肾损伤和纤维化。

图1
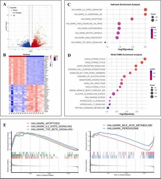
2、RNA-seq揭示肾损伤与免疫炎症反应和肾小管上皮细胞凋亡相关
为探索MC诱导肾损伤的潜在机制,对MC组肾组织进行RNA-seq(图2A)。创建热图以可视化MC组中20个最显著上调和下调的基因(图2B)。进行GO和KEGG富集分析以阐明与DEGs相关的生物学过程和通路。此外,Hallmark通路富集分析显示DEGs主要富集于免疫调节、细胞周期调控、凋亡、炎症反应、分化及细胞组织发育(图2C)。Reactome通路富集分析表明DEGs显著富集于细胞增殖、分化和凋亡调控、免疫反应、DNA损伤反应和内分泌激素合成(图2D)。此外,进行GSEA以鉴定DEGs中显著富集的基因集(图2E)。BILE_ACID_METABOLISM和PEROXISOME通路下调(图2F)可能与细胞代谢紊乱和内分泌失调相关。

图2
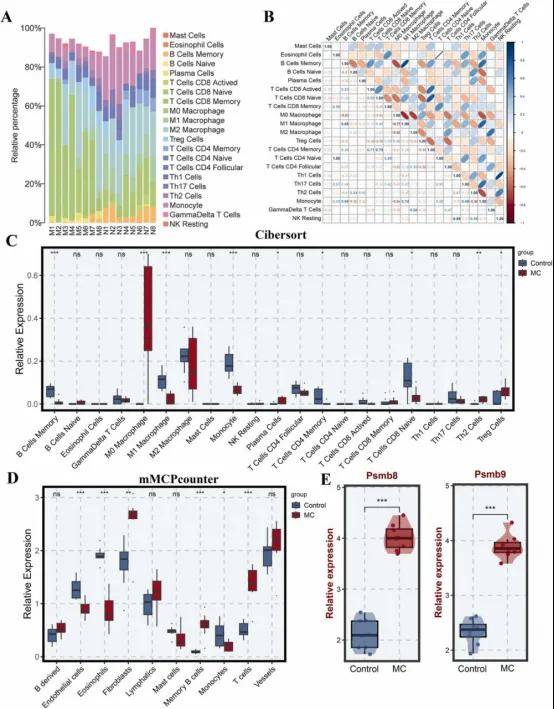
3、MC暴露后大鼠肾脏的免疫微环境分析
使用CIBERSORTx算法探索对照组和MC组间21个免疫细胞亚群的免疫浸润。图3A显示每个样本中免疫细胞的相对比例。21种免疫细胞间相关性的热图如图3B所示。根据图3C,被认为是促炎的M0巨噬细胞、浆细胞、Th2细胞和Treg细胞在MC组显著更丰富。此外,进行mMCPcounter以说明对照组和MC样本间的免疫浸润(图3D)。此外,发现一些经典免疫相关基因如Psmb8和Psmb9在MC组显著上调,这进一步证明炎症应激在MC介导的肾损伤中起不可忽视的作用(图3E)。

图3
4、MC诱导肾损伤潜在靶点的鉴定
从ChEMBL和STITCH数据库共收集320个MC靶点,从GeneCards数据库获得518个肾损伤靶点。使用维恩图鉴定20个MC诱导肾损伤的潜在靶点(图4A)。生成热图以可视化这些靶点在样本中的表达(图4B)。KEGG和Reactome富集分析显示20个靶点主要富集于内分泌激素代谢,特别是肾素-血管紧张素系统代谢、胰岛素分泌和能量代谢,以及免疫反应和凋亡调控(图4C和4D)。由于免疫相关通路显著富集,生成相关性热图以显示20个靶点与21种免疫细胞间的关系(图4E)。观察到MC组中高表达基因与初始B细胞、浆细胞、M0巨噬细胞、Treg细胞、Th1细胞和Th2细胞显著正相关(图4B和4E)。创建网络图以可视化MA和CA与这20个靶点间的关系,揭示它们间的强相互作用(图4F)。

图4
5、ML算法和枢纽靶点获取
为进一步理解MC诱导肾损伤的生物学过程,使用LASSO回归、RF和MCODE算法鉴定在MC肾毒性网络中起关键作用的枢纽基因(图5a-C)。通过重叠三种ML算法鉴定的基因,选择两个与MC诱导肾损伤相关的关键基因:Ren和Casp3(图5D)。Ren主要富集于能量代谢和炎症反应相关通路,而Casp3主要富集于细胞生长、增殖、存活和免疫防御及炎症调控相关通路(图5E和5F)。此外,Ren与嗜酸性粒细胞、内皮细胞、肥大细胞、巨噬细胞和活化T细胞显著正相关,而Casp3与活化B细胞、调节性T细胞、成纤维细胞、淋巴管和M0巨噬细胞显著正相关(图5G-H)。

图5
6、Ren和Casp3通过肾素-血管紧张素-醛固酮系统(RAAS)和凋亡参与MC诱导的肾损伤
WB分析显示,与对照组相比,MC组中Ren和ACE2显著下调,而ACE1上调(图6A和6B)。Ren表达降低可能与进行性肾损伤导致的肾素耗竭有关。WB分析还显示MC组中Caspase-3、cleaved-Caspase-3、Bax和Bad显著上调(图6C和6D)。大鼠肾组织IF染色显示,cleaved-Caspase-3(Caspase-3的活化形式)在MC组广泛过表达,与WB结果一致(图6E)。此外,大鼠肾脏切片TUNEL染色显示MC暴露后位于肾小管的凋亡细胞数量显著增加(图6F)。因此,Caspase-3通过促进肾小管上皮细胞凋亡在MC介导的肾损伤中起重要作用。

图6
7、Ren和Casp3的分子对接
为预测抗MC介导肾损伤的潜在药物靶点,分别对Ren和Casp3与MA和CA进行分子对接模拟。获得四组药物-靶点相互作用:CA-Ren、MA-Ren、CA-Casp3和MA-Casp3。如图7A所示,Ren的氨基酸残基G217、A218、S219、Q13、Y155、Y14、Y15、F117、V30、F31、T216和A303主要结合并与CA相互作用。类似地,Ren的A303、T216、G217、A218、S219、T12、Q13、V30、Y14、Y155、G302和Y15是与MA相互作用的活性位点(图7B)。对于Casp3,Casp3的氨基酸残基K154、P155、K271、Y37、S112、K38、S36、G153和T152主要结合并与CA相互作用,而MA主要作用于Casp3的K271、G153、S113、S112、P155、K154、D34、S36、K38、M39、Y41和R11、T152活性位点(图7C和7D)。这些发现表明MC可与上述靶蛋白结合并导致肾损伤。然而,需要进一步的实验验证来确认这些相互作用及其生物学意义。

图7
总结:本研究揭示了MC联合暴露通过激活肾素-血管紧张素-醛固酮系统(RAAS)途径和细胞凋亡导致肾脏损伤和纤维化的机制,鉴定出Ren和Casp3作为关键调控基因,为MC诱导的肾毒性提供了新的分子见解和治疗靶点。傲星生物深耕生信分析十余载,有丰富的实验方案、完善的下游验证、机制研究服务,一对一专属服务为您排忧解难,助您轻松应对毕业和晋升!


